【导读】电池是便携式系统应用的典型电源,如今基于微控制器的便携式系统并不罕见。各种微控制器在低电源电压下运行,例如 1.8V。因此,您可以使用两节 AA 或 AAA 电池为电路供电。然而,如果电路需要更高的电压——例如,LCD 的 LED 背光需要大约 7.5V 的直流电压——你必须使用合适的 dc/dc 转换器将电源电压从 3V 提升到所需的电压。
电池是便携式系统应用的典型电源,如今基于微控制器的便携式系统并不罕见。各种微控制器在低电源电压下运行,例如 1.8V。因此,您可以使用两节 AA 或 AAA 电池为电路供电。然而,如果电路需要更高的电压——例如,LCD 的 LED 背光需要大约 7.5V 的直流电压——你必须使用合适的 dc/dc 转换器将电源电压从 3V 提升到所需的电压。但是,您也可以使用微控制器在一些额外的分立元件的帮助下开发合适的直流/直流升压电压转换器(参考文献 1 )。

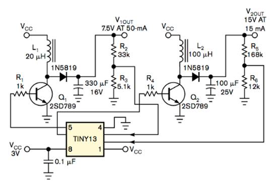
图 1 升压开关稳压器中的输出电压高于输入电压。升压开关稳压器以 CCM(连续导通模式)或 DCM(断续导通模式)运行。
该设计理念展示了如何仅使用一个微型八引脚微控制器和一些分立元件来创建一个而不是两个 DC/DC 转换器。该设计具有可扩展性,您只需更改微控制器的控制软件即可使其适应各种输出电压要求。您甚至可以对微控制器进行编程以生成任何所需的输出电压启动速率。图 1 显示了升压开关稳压器的基本拓扑结构。这种稳压器的输出电压高于输入电压。升压开关稳压器以 CCM(连续导通模式)或 DCM(断续导通模式)运行。为 DCM 操作设置电路更容易(参考文献 2). 这个名字于DCM中每个PWM周期内电感电流下降到0A一段时间;在 CCM 中,电感器电流永远不会为 0A。在 PWM 输出的高电平周期结束时(当开关打开时)流过电感的电流为:
(1)
其中 V DC 是输入电压,D 是占空比,T 是总周期时间,L 是电感器的电感量。通过二极管的电流在时间 T R内下降到零。
(2)
负载电流是平均二极管电流,
(3)
从等式 1 和等式 2 简化为:
(4)
输出电压 V OUT为:
(5)
决定纹波电压的输出电容值为:
(6)
其中dV/dt表示PWM信号周期内输出电压的压降,I为负载电流,C为所需的输出电容。
PWM波的总周期为T,是一个系统常数。D是PWM波的占空比,T R 是二极管导通的时间。在 T R结束时,二极管电流降至 0A。 DCM的波周期为T>D×T+T R。PWM 周期 T 和 (D×T+T R ) 之差就是死区时间。
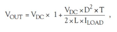
操作电感器的开关通常是 BJT(双极结晶体管)或 MOSFET。MOSFET 是,因为它能够处理大电流、更高的效率和更高的开关速度。然而,在低电压下,很难找到具有足够低的栅极到源极阈值电压的合适 MOSFET,而且可能很昂贵。因此,此设计使用 BJT(图 2 )。

图 2 Atmel Tiny13 AVR 微控制器使用其内部 ADC 和 PWM 调节两个升压直流/直流转换器输出。
微控制器提供 10 kHz 到 200 kHz 以上的 PWM 频率。高 PWM 频率是可取的,因为它会导致较低的电感值,这转化为一个小电感。Atmel的 Tiny13 AVR 微控制器具有“快速”PWM 模式,频率约为 37.5 kHz,分辨率为 8 位。更高的 PWM 分辨率提供了更紧密地跟踪所需输出电压的能力。 对于 20μH 电感器,公式 1中的电感器电流为 0.81A??氐绺械木骞艿募缂缌饔Υ笥诟弥怠?SD789 NPN 晶体管具有 1A 的集电极电流限制,因此适用于此 dc/dc 转换器。这些值可实现的负载电流,来自公式 4, 为 54 mA,因此满足 7.5V 输出电压所需的负载电流要求。
Tiny13 微控制器拥有两个高速 PWM 通道和四个 10 位 ADC 通道。另一个 PWM 通道和一个 ADC 通道创建第二个 DC/DC 转换器,输出电压为 15V,负载电流为 15mA。该转换器的电感值为 100 μH。要计算输出电容值,请使用公式 6。对于 5 mV 纹波,7.5 V 输出电压的电容器值为 270 μF,因为输出电流为 50 mA,PWM 时间周期为 27 μsec,因此该电路使用接近的较大值 330 μF。同样,对于 15V 输出电压,所需的电容器值为 81μF,因此设计使用 100μF 电容器。
微控制器的程序是用 C 语言编写的,并使用开源AVR GCC 编译器。AVR Tiny13 微控制器在没有内部时钟分频器的情况下以 9.6 MHz 的内部时钟频率运行,因此 PWM 频率为 9.6 MHz/256=37.5 kHz。内部参考电压为 1.1V。主程序在中断子程序中交替读取两个监控输出电压的 ADC 通道。主程序执行无限循环,通过读取 ADC 值并相应地调整 PWM 值来监控输出电压。
免责声明:本文为转载文章,转载此文目的在于传递更多信息,版权归原作者所有。本文所用视频、图片、文字如涉及作品版权问题,请联系小编进行处理。
推荐阅读:


