桃花源qm花论坛(品茶),凤楼阁论坛官网入口网址,一品楼品凤楼论坛最新动态,风楼阁全国信息2024登录入口

你的位置:首页 > 传感技术 > 正文

如何有效使用RISC-V的跟踪技术

发布时间:2023-08-29 责任编辑:lina

【导读】在嵌入式软件开发中,利用完整的应用跟踪,可为开发人员分析其产品行为提供无限的可能性。通过对应用程序的全面了解,他们可以跟踪每一条指令,看看他们的应用程序是否按照预期运行,或者是否出现错误或漏洞。那么,如何才能最大化地利用现有可用的RISC-V跟踪呢?

 

在开始新的隔离式DC-DC设计时,系统工程师必须解决所有这些难题。系统工程师需要一种体积小、成本低、高度可靠且易于设计的解决方案。现在,您可以使用无光耦解决方案简化设计并缩小解决方案尺寸。



在什么情况下使用隔离式DC-DC转换器?


各行各业(比如工厂自动化、楼宇自动化、电动汽车、汽车电子、航空电子、医疗设备、商业设备等)中的许多电力系统都会采用隔离式DC-DC转换器,原因有三:


安全:防止浪涌电流损坏设备并防止人员受到主电源的伤害。图1显示了一个主电源与次级隔离的电力系统,其中操作人员可能会接触到次级。如果没有适当的安全隔离措施,发生雷击时,极高的浪涌电压可能会通过设备冲击操作人员和地面。其后果几乎是致命的。此处的隔离栅可以将危险的浪涌能量引回主接地,防止其流向操作人员。


你知道吗?隔离式DC-DC转换无需使用光耦合器

图1.安全隔离。




避免形成接地环路:在大型或复杂系统中,不同区域会存在接地电位差。此处通过隔离来避免形成破坏性的接地环路,并将数字噪声与精密模拟系统隔离。


你知道吗?隔离式DC-DC转换无需使用光耦合器

图2.通过隔离避免形成接地环路。




电平转换:有时,许多电源轨混合组成的系统会使用隔离式DC-DC转换来生成多个隔离正向和/或负向输出电压。


你知道吗?隔离式DC-DC转换无需使用光耦合器

图3.电平转换隔离。


隔离式DC-DC转换器基本原理


图4显示了一个传统的隔离式DC-DC转换器。该解决方案使用光耦合器、误差放大器和基准电压源来构成一个跨越隔离栅的反馈环路。在此实现方案中,输出电压通过误差放大器进行检测,然后将其与基准电压进行比较。信息通过光耦合器传送到隔离栅另一侧的主面,主面的控制电路对功率级进行调制以调节输出电压。


你知道吗?隔离式DC-DC转换无需使用光耦合器

图4.使用光耦合器和相关反馈电路的传统隔离式DC-DC转换器。




这种解决方案一直都能很好地发挥其作用,但随着设备尺寸逐渐缩小,导致其几乎没有容身之地。光耦合器、误差放大器和基准电压电路共有12个元件,大大增加了总设计元件数,并占用很大的电路板空间(图5)。大家自然希望能省去这种电路。


你知道吗?隔离式DC-DC转换无需使用光耦合器

图5.使用光耦合器、误差放大器和基准电压源的传统反馈电路。




光耦合器还面临另一个大问题:其性能会随温度变化,并随着时间推移而下降,从而导致某些应用出现可靠性问题。图6显示了典型光耦合器的电流传输比(CTR),在-60°C至+120°C温度范围内其变化率达270%。除此之外,此CTR还会随着时间的推移下降30%至40%。




你知道吗?隔离式DC-DC转换无需使用光耦合器

图6.光耦合器集电极电流与环境温度的关系。


省去光耦合器


主面控制拓扑:有一种省去光耦合器的方式是采用主面控制法。在此方案中,电源隔离变压器上的第三绕组用于在"关断"周期内间接测量输出电压。图7显示了这种电路。反射电压VW与输出电压成正比,公式如下:


你知道吗?隔离式DC-DC转换无需使用光耦合器


其中VO是输出电压,VF是输出整流二极管压降,Na是第三绕组匝数,NS是次级绕组匝数。




你知道吗?隔离式DC-DC转换无需使用光耦合器

图7.使用第三绕组的主面控制。




虽然这种方法可以有效地省去光耦合器,但却产生了一系列新问题:

(a) 添加第三绕组会使变压器的设计和构造更复杂,增加更多成本。

(b) 反射电压与输出整流二极管电压VF相关。此外,VF会随负载和温度而变化。这会导致检测的输出电压出现误差。

(c) VW上的漏感振铃会进一步增加检测输出电压的读数误差。




这种主面控制法提供的输出电压调节性能不佳,因此在许多应用中并不实用,迫使设计人员使用后置稳压器,这会增加更多成本,并增大总体解决方案的尺寸。




无光耦反激式拓扑:无光耦反激式DC-DC转换器是主面控制法的一种变化形式。这种方式通过直接检测主面电压避免了上述问题(a),所以无需使用电源变压器中的第三绕组。这一改进显著降低了变压器设计和构造的复杂性,并且简化了PCB布局。图8描述了这种拓扑。




你知道吗?隔离式DC-DC转换无需使用光耦合器

图8.无光耦反激式电路。




反射电压VP与输出电压成正比,公式如下:


你知道吗?隔离式DC-DC转换无需使用光耦合器


其中VO是输出电压,VF是输出整流二极管压降,NP是初级绕组匝数,NS是次级绕组匝数。




无光耦反激式拓扑结构并不新鲜,而它仍然受困于上述其他两个问题(b)和(c)。此例中(c)对应的不是VW,而是VP上的漏感振铃。对于这种无光耦反激式电路,输出电压调节性能不佳仍然是严峻的技术挑战。




所幸,近来的电路设计发展和专有技术有效地改善了这一瓶颈问题。我们来仔细看看!


克服输出电压调节不佳的问题


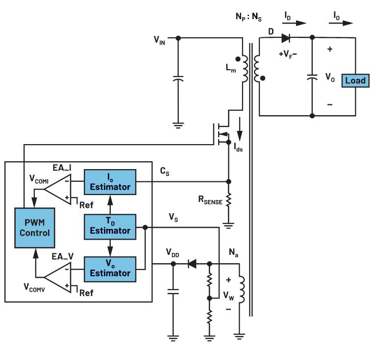
图9显示了MAX17690,它提供一种无光耦反激隔离式DC-DC转换器解决方案,输出电压调节精度达±5%




你知道吗?隔离式DC-DC转换无需使用光耦合器

图9.无光耦反激式电路实现新的输出电压调节基准。




为了消除检测输出电压的读数误差,MAX17690在次级电流ISEC较低时对反射电压进行采样。此技术可减缓由输出负载引起的二极管压降变化。这款IC还具有补偿二极管电压及其随温度变化的功能。另外还采用先进技术来滤除漏感振铃。总之,这款IC为无光耦反激式拓扑带来了新的输出电压调节基准。




图10显示的变体MAX17691还集成了功率FET和电流检测元件,因此仅需极少外部元件即可构建完整电路。它以一种非常简单的形式提供了高性能的隔离式DC-DC转换器解决方案。




你知道吗?隔离式DC-DC转换无需使用光耦合器

图10.高度集成的无光耦反激式解决方案。




MAX17690和MAX17691都能实现很好的输出电压调节。图11显示了它们在不同温度、线路和负载条件下的性能。


你知道吗?隔离式DC-DC转换无需使用光耦合器

图11.MAX17690/MAX17691输出电压调节。新基准!


结论


设备和电路板空间越来越小,导致使用光耦合器构建反馈环路的传统大尺寸隔离式DC-DC转换器逐渐失去其实用价值。此外还有另一道阻碍,光耦合器的性能会随温度变化并随着时间的推移而下降。无光耦反激式拓扑更简单,需要的外部元件更少,自然是更好的选择。设计技术的创新改进显著提高了输出电压调节性能,使无光耦反激式DC-DC转换器具有实用性,成为隔离电源应用的正确选择。


免责声明:本文为转载文章,转载此文目的在于传递更多信息,版权归原作者所有。本文所用视频、图片、文字如涉及作品版权问题,请联系小编进行处理。


推荐阅读:

霍尔效应电流传感的趋势

为降压开关稳压器选择电感器

大功率、高性能汽车类 SiC 牵引逆变器参考设计

运算放大器上的两个半周期整流器

使用 InnoSwitch3-CE 的 45 W 电源


特别推荐
技术文章更多>>
技术白皮书下载更多>>
热门搜索

关闭

?

关闭