桃花源qm花论坛(品茶),凤楼阁论坛官网入口网址,一品楼品凤楼论坛最新动态,风楼阁全国信息2024登录入口

你的位置:首页 > 电源管理 > 正文

电动车新国标如何应对?TI 来提供BMS解决方案!

发布时间:2019-11-19 来源:Andrew Su 责任编辑:wenwei

【导读】2018年5月15日,根据国家标准管理程序,工业和信息化部组织修订的(GB 17761-2018)《电动自行车安全技术规范》强制性国家标准,由国家市场监督管理总局、国家标准化管理委员会批准发布,并于2019年4月15日正式开始实施。
 
新国标对电动自行车的技术要求作了较大调整:
 
1. 增加了防篡改要求,防止产品出厂后被违规改装;
2. 最高时速由20公里提高到25公里;
3. 电机功率从240W提高到400W;
4. 含电池在内的整车质量由40公斤调整为55公斤
5. 强化了骑行能力要求,电动自行车必须具有脚踏骑行功能。
 
电动车新国标如何应对?TI 来提供BMS解决方案!
数据来源:SMM工信部
 
这个标准从速度,重量等方面强调了电动自行车的非机动车属性,特别是是否具有脚踏骑行能力这一点,把此前比较混淆的电动自行车和电动摩托车完全区分开来,从使用上来说,电动自行车和电动摩托车将适用比电动自行车更严格的交通法规,比如电动摩托车必须上机动车牌照,驾驶人员要求持有驾驶证,只能在机动车道行驶等,这将大大有助于改善交通秩序,减少交通事故,从这个角度来看,电动自行车新国标为电动自行车市场的长远健康发展奠定了规范。
 
电动自行车新国标中限定了整车的最大重量不超过55公斤,虽然没有明确规定禁止使用铅酸电池,但实际上限定了铅酸电池只能应用在续航里程较短的电动自行车,客观上鼓励大家采用锂电池。铅酸电池对环境的危害已经是共识,去年就有人大代表提议禁止铅酸电池的使用。目前中国每年生产3200多万辆电动自行车,但由于锂电池的购买成本比较高,目前的渗透率还不到12%,新国标的发布必将加快锂电池在电动自行车上的应用。实际上,由于锂电池的使用寿命是铅酸电池的2~3倍以上,锂电池的平均使用成本已经与铅酸电池相当,随着锂电池产能的释放,其成本在未来三年还有30~40%的下降空间,因此可以预计,5年内锂电池将会占据电动自行车的大部分市场。
 
相比于铅酸电池,锂电池在过电压,欠电压,过电流,过温等条件下易受到损坏,因此必须为锂电池配以相应的充电管理电路与监控?;ぃ˙MS)电路,才能安全使用。锂电池在电动自行车、电动摩托车上的大量使用,必将带动锂电池BMS系统的需求高速增长。电动自行车新国标中规定蓄电池标称电压≤48V,最大输出电压≤60V,这就规定了电动自行车最高的电芯串联数量:48/3.0=16 (磷酸铁锂电池电芯的标称电压通常为3.0V或3.2V),如果采用三元或锰系锂电池的话,最高电芯串联数为48/3.7=13,市场上常用的电芯串联数为7、10、13、15、16,纯硬件的锂电池保护方案具有成本低、使用灵活的优点,目前是电动自行车BMS系统的主流方案。
 
由于不具有脚踏骑行能力,按照电动自行车新国标的规定,此前比较流行的电动踏板车将会被归入到电动摩托车的范畴。因此,未来电动摩托车的市场比例将会显著提高。从电池管理系统的发展来说,结合2018年9月发布,2019年4月1日开始实施的电动摩托车和电动轻便摩托车用锂离子电池国家推荐标准(GB/T 36672-2018,暂未强制执行)规定电动摩托车应具有对单体电芯的电压、温度,蓄电池总电压、电流、充放电次数、最大充电电流数据采集并有限度保存,这就要求电动摩托车的BMS系统具有采集电压、电流、温度的能力,纯硬件?;し桨覆荒苈阏飧鲆?,因此,具有模拟前端与保护功能的电池监控方案将会得到更广泛的应用。电动摩托车和电动轻便摩托车用锂离子电池国家推荐标准要求电池管理系统与整车控制器、电机控制器、充电机的通讯要采用CAN通讯协议,因此,电动摩托车将来会更多的采用CAN 驱动器与隔离器,相应的也就需要为此配备相应的隔离电源。而电动自行车新国标并没有这些要求,因此电动摩托车将采用比电动自行车更复杂的BMS系统。目前,大多数电动踏板车与电动摩托车采用的还是铅酸电池,虽然GB/T 36672-2018并没有在重量等方面限制铅酸电池的使用,但是目前的铅酸电池管理系统通常不具备采集电压、电流、温度与通讯的能力,在符合国标要求方面,锂电池仍然具有优势。GB/T 36672-2018 还对电动摩托车蓄电池的额定电压做了推荐,48V/60V/72V/84V/96V/144V, 目前市场上主流的是48V/60V/72V,因此常用的电芯串联数为13、16、17、20、24串。
 
总结一下,电动自行车与摩托车新国标的执行对市场的影响主要体现在:
 
1. 锂电池将会取代铅酸电池成为电动自行车与摩托车蓄电池的主流
2. 电动踏板车将会归入电动摩托车的范畴,从而增加电动摩托车的市场总量
3. 由于电动摩托车新标准的要求(暂未强制执行),具有单体电芯电压、温度等信息采样能力的锂电池管理方案将是主流
4. 由于电动摩托车新标准的要求(暂未强制执行),CAN总线将会得到广泛应用,相应的隔离与低静态功耗的高压DC-DC也将得到广泛应用
 
如下是电动自行车与摩托车电池包BMS系统的典型系统框图,除灰色标注的电池,温度、电流检测电阻,保险丝外 (标黄色的芯片是可选功能),TI可以为电动自行车与摩托车提供完整的解决方案,并得到广大品牌客户的认可。
 
电动车新国标如何应对?TI 来提供BMS解决方案!
 
从上图可以看出, 从功能上可以把BMS系统分为以下部分:
 
1. 电池信息采集,计量与?;さ缏?/div>
2. 电源管理电路
3. CAN总线隔离驱动电路 (电动摩托车用)
4. MCU (本文暂不细述)
 
下面为大家详细介绍TI重点推荐的相关芯片。
 
电池信息采集,计量与?;さ缏?/div>
 
此电路包含电池电压采样用的模拟前端及?;ば酒珺Q76930或BQ76940, 电池电量计量芯片BQ78350或BQ34Z100, 二级?;ば酒珺Q7718,高压侧MOS驱动芯片BQ76200。
 
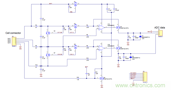
1. 模拟前端及保护:BQ76930, BQ76940
 
BQ76930支持6~10节电芯级联的应用,BQ76940支持9~15节电芯级联的应用, 它们能够精确采集每一级电芯的电压,电池包的电流以及电芯或MOS的温度,在过压、欠压、过温、过电流与短路故障情况下控制充放电MOS对电池进行?;ぃ⑼ü卸闲藕磐ㄖ刂破?。电压,电流,温度保护的阈值由控制器在系统上电时通过I2C进行设置后,BQ76930与BQ76940可以提供完备的硬件?;すδ?。BQ76930与BQ76940集成了5mA的内部均衡电路,如果需要较大的均衡电流,可以采用外部均衡电路提供大于50mA的均衡电流,客户可以通过软件设计自己的均衡控制策略(相邻的两个电芯不能同时做均衡)。BQ76930与BQ76940集成了14位高精度的电压、温度采样ADC以及独立的16位高精度电流采样ADC, 可以通过I2C将这些数据传送给MCU或配套的电量计芯片BQ78350,从而得到高精度的电池电量信息。MCU也可以通过设置BQ78350的参数为系统提供软件?;すδ?。
 
BQ76930与BQ76940还可以通过级联的方式支持更多电芯级联的应用,可参考下图:
 
电动车新国标如何应对?TI 来提供BMS解决方案!
 
部分电动摩托车采用16或17串电池,也可以通过外部电路采用低静态电流的运放TLV2401/LM2904对BQ76940的通道数进行扩展来实现。
 
电动车新国标如何应对?TI 来提供BMS解决方案!
 
2. 电池电量计量:BQ78350, BQ34Z100,BQ34110
 
客户在使用电动自行车与摩托车时,常?;嵝枰私獾绯氐缌康淖刺?,以便于合理规划行程,防止在行驶过程中突然遇到电池断电的情况,一个高精度的电量计可以有效提高用户体验。
 
BQ78350通过I2C总线与Q76930或BQ76940通讯,以获得每一级电芯的电压,电芯的温度以及电池包的电流, 并采用CEDV算法精确计算电池包的电量状态以及健康状况。在BQ76930与BQ76940的硬件?;さ幕∩希珺Q78350可以进一步提供软件?;び攵侗;すδ?,更加便利的均衡控制。此外, BQ78350还具有黑匣子、SHA-1加密与LED指示功能。BQ78350还提供SMBus接口以便于与外部系统通讯。
 
BQ34Z100支持1~16节电芯级联的应用,与BQ78350不同,BQ34Z100不检测每一级电芯的电压,而是利用分压电阻检测整个电池包的平均电压,并采用TI专利的阻抗跟踪算法精确计算电池包的电量状态以及健康状况,此外, BQ34Z100还提供 SHA-1加密与LED指示功能。BQ34Z100应用相对简单,可与各种模拟前端或硬件?;し桨概浜鲜褂谩?/div>
 
对于磷酸铁锂电池,由于电芯的放电曲线比较平缓,电压采集的精度对阻抗跟踪算法的计量精度的影响比较大。BQ34110与BQ34Z100类似,但是采用CEDV算法,适用于磷酸铁锂电池的应用场合。
 
3. 二级?;? BQ7718
 
为了确保锂电池的安全,通常在基本的过压、过流等?;さ缏分?,电池管理系统还要求采用独立的二级?;さ缏罚谝患侗;さ缏肥У氖焙?,熔断保险丝,避免锂电池在过压等恶劣条件下造成安全事故。其中,最重要也最常见的是二级过电压保护。
 
BQ7718支持2~5节电芯串联,但是也可以采用如下方法级联,支持高达20节电芯级联的应用。BQ7718电压精度高达10mV, 功耗小于1uA, 可靠性高,得到了广大客户的认可。
 
电动车新国标如何应对?TI 来提供BMS解决方案!
 
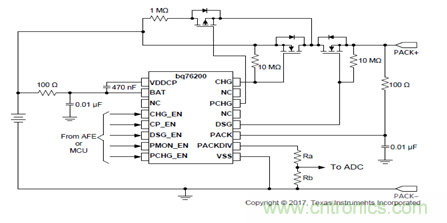
4. 高压侧MOS开关管驱动:BQ76200
 
如前面的框图所示,电池?;は低惩ü猿涞缬敕诺缈氐目刂剖迪侄燥绯氐谋;ぃǔ3涞缬敕诺缈兀ㄍǔ2捎肕OS)被放置在电池包的负极(地线) ,这种方式在布线和散热方面具有优势。但是对于具有电量计与电池状态监控功能的应用来说,当充电或放电开关管关断时,由于地线连接被断开,外部系统无法与电池内部的管理系统直接通讯,因此必须采用隔离电路才能读取故障信息等。如果如下图所示,将充电与放电开关放在电池包的正极,则不需要隔离电路,外部系统就可以与电池内部的管理系统通讯,这就需要为充电与放电开关MOS (通常是N-MOS,阻抗低,成本低)提供一个驱动电路,BQ76200就是一个简洁可靠的选择。
 
电动车新国标如何应对?TI 来提供BMS解决方案!
 
BQ76200最高耐压100V,可以应用于3~15S的锂离子电池包或3~17串的磷酸铁锂电池包。BQ76200还集成了P-MOS驱动功能,可以很方便地实现对电池包的预充或预放功能。
 
5. 电源管理电路
 
a. 高压降压电路LM5164/LM5165
 
电池管理系统除了模拟前端或二级?;ば酒?,通?;褂械绯丶屏浚琈CU与隔离通讯电路, 这些器件通常需要2.5~5V的供电电压,因此需要采用降压电路将电池电压转换为2.5~5V的低电压电源为他们供电。由于电池包在储存,运输的过程中,常常很长时间得不到充电,但是锂电池管理电路会持续消耗电能,这样就有可能造成锂电池过度放电,甚至损坏,但是,由于安全的原因,锂电池管理电路是不能关闭的。在需要长期储存的条件下,为了降低系统的功耗, 通?;峤绯毓芾硐低车腗CU设置在休眠状态,同时需要把电源系统的静态电流降到0.1mA以下,甚至更低??啬J降母哐沟缭吹木蔡缌魍ǔ=细?, 因此客户通常会采用LDO(比如TPS7A4001)的方式为MCU供电,但是由于LDO的效率很低 (~10~15%),这又会导致发热等问题。TI近期推出的高压同步降压电源方案LM5164/LM5165 静态电流低至10uA,同时提供>80%/90%高效率。LM5165耐压65V, 最大输出电流150mA,可用于给MCU与电量计芯片以及通讯接口供电;LM5154耐压100V,最大输出电流1A,还可以为外置的USB接口提供电源,便于为手机等提供应急电源。
 
b. 隔离电源SN6501
 
CAN,RS485等总线的隔离都离不开隔离电源, TI推出的SN6501是一个单芯片隔离电源方案,采用推挽式架构驱动隔离变压器,可为3.3V/5V总线提供150~350mA的电流。相比传统的隔离电源,SN6501不需要启动电路与电压反馈电路,架构非常简单,频率可高达360~410KHz,因此可采用小体积的变压器,外部电路很少,整体体积与成本大大降低。SN6501内部集成了死区?;すδ?, 50~100mA 负载条件下,效率可高达85%左右。
 
电动车新国标如何应对?TI 来提供BMS解决方案!
 
c. FLY-BUCK 隔离电源LM5018/LM5019
 
相比于LM5164/LM5165+SN6501的电源架构,FLY-BUCK架构的隔离电源只需要一颗电源芯片,具有成本较低的优点,但在静态功耗,输出电压的精度,电源间的相互干扰方面较差。LM5018/LM5019都是支持FLY-BUCK架构的100V耐压电源方案。其工作原理如下所示:
 
电动车新国标如何应对?TI 来提供BMS解决方案!
 
d. 带看门狗功能的定时器TPL5010
 
因为要监控系统的安全,BMS系统的MCU工作时是不能关机的,但是MCU的工作电流通常都比较大 (>1mA),因此为了降低电池闲置状态时的静态功耗,必须让MCU进入待机模式,但是也要能定期唤醒,以便监测电池的状态,这就需要用到定时器了。
 
TPL5010可以提供100ms~7200s时间间隔的定时器,通过外部电阻可以灵活设置,精度为1%,静态功耗只有35nA。此外,TPL5010还集成了看门狗的功能,以避免MCU 程序跑飞时造成严重安全后果,EN50271等标准对此已有要求。
 
电动车新国标如何应对?TI 来提供BMS解决方案!
 
6. 隔离通讯
 
根据新国标的要求,电动摩托车需要配备CAN总线接口。CAN总线是使用差分电压信号的半双工异步串行通讯协议,具有优先级管理,仲裁等复杂的机制以保障通讯的可靠性,而 MCU的通讯通常采用高低电平逻辑的方式传输数据,因此,电动摩托车电池需要采用CAN总线收发器, 比如TCAN1042。大多数的电动车电池将充放电MOS放在低压侧,当电池进入?;ぷ刺?,充放电MOS会断开,这就导致电池?;ぐ宓牡氐缪褂胪獠可璞傅牡氐缙郊淇赡芑岵洗蟮牡缡撇?,从而造成损坏。而且对于带有通讯接口的电池,由于电池内部存在高电压,存在触电或损坏外部设备的可能。因此,通讯接口应具有隔离功能,TI 也有集成了收发器与隔离功能的CAN总线收发器ISO1042、ISO1050等。另外,如前所述,对于大于15S的电池,可以采用2个BQ76930级联的架构,上端的BQ76930需要通过一个I2C 隔离器与MCU进行通讯,比如ISO1540/ISO1541。TI的隔离器件采用容性隔离技术,具有整体方案体积小,速度快,功耗低,抗干扰能力强,能耐受高温环境,寿命长的优点。
 
a. TCAN1042
 
TCAN1042系列满足ISO1188-2标准,支持2Mbps通讯速率,最高可以支持5Mbps通讯速率。CAN总线支持5V逻辑电平,差分输入电压最高耐受+/-58V或+/-70V, 共模耐压范围+/-30V,TCAN1042支持3.3V/5V逻辑电平与MCU通讯,环路延时低于110ns。TCAN1042可设置为standby模式,最低功耗可低至0.5~5uA, 并且可以通过CAN总线通讯唤醒。
 
电动车新国标如何应对?TI 来提供BMS解决方案!
 
如果采用3.3V的CAN总线逻辑电平,TCAN334可实现与TCAN1042类似的功能,但是CAN总线耐压值会降低到+/-14V.
 
b. ISO7721
 
CAN总线通常都要求隔离,可以采用ISO7721与TCAN1042配合的方式来实现。ISO7721支持2.5V/3.3V/5V逻辑电平通讯,隔离等级>3000V或5000V (两种不同封装),通过了UL, VDE, TUV, CSA, CQC认证。ISO7721支持最高100Mbps通讯速率,环路延迟11ns.
 
电动车新国标如何应对?TI 来提供BMS解决方案!
 
c. ISO1042
 
为了减少方案的体积并简化设计,通常将CAN总线收发器与隔离功能集成在一起,比如ISO1042。
 
ISO1042满足ISO1188-2标准,通过了UL, VDE, TUV, CSA, CQC认证,支持2Mbps通讯速率,最高可以支持5Mbps通讯速率。CAN总线支持5V逻辑电平,差分输入电压最高耐受 +/-70V, 共模耐压范围+/-30V,隔离等级5000V 。ISO1042支持1.8V/2.5V/3.3V/5V逻辑电平与MCU通讯,环路延时低于160ns。ISO1042集成了总线短路等?;すδ芤员U闲酒陌踩?。
 
电动车新国标如何应对?TI 来提供BMS解决方案!
 
d. ISO1541
 
如前所述,对于>15串电芯级联的应用,可以采用2颗BQ76930或BQ76940级联的架构,MCU或BQ8350需要读取上端电芯的电压等数据,但上端的BQ76930/BQ76940的地线电平与MCU不一致,因此需要通过隔离的I2C接口与MCU通讯, ISO1541是一个不错的选择。
 
ISO1541满足UL1577标准,通过了UL, CSA, CQC,VDE认证,支持1Mbps双向通讯速率。CAN总线支持5V逻辑电平,差分输入电压最高耐受 +/-70V, 共模耐压范围+/-30V,隔离等级2500V 。ISO1541支持3.3V/5V逻辑电平。
 
电动车新国标如何应对?TI 来提供BMS解决方案!
 
除了上述常用的芯片外,TI 还提供很多相关的产品以满足各种不同应用的需求。
 
 
推荐阅读:
 
特别推荐
技术文章更多>>
技术白皮书下载更多>>
热门搜索

关闭

?

关闭