桃花源qm花论坛(品茶),凤楼阁论坛官网入口网址,一品楼品凤楼论坛最新动态,风楼阁全国信息2024登录入口

你的位置:首页 > 电源管理 > 正文

极简电源设计,适应各种快充和适配器设备

发布时间:2018-05-28 来源:力生美半导体 责任编辑:wenwei

【导读】随着智能设备和数码科技产品的飞速发展和更新换代,AC/DC开关电源市场也在同步发生飞快的变化,从传统的5V1A、5V2A到5V2.4A、5V/3.4A、5V5A等等,特别是各种快充协议层出不穷,令人应接不暇。这对电源厂商来说既是好消息,也是坏消息……
 
极简电源设计,适应各种快充和适配器设备
 
随着智能设备和数码科技产品的飞速发展和更新换代,AC/DC开关电源市场也在同步发生飞快的变化,从传统的5V1A、5V2A到5V2.4A、5V/3.4A、5V5A等等,特别是各种快充协议层出不穷,令人应接不暇。这对电源厂商来说既是好消息,也是坏消息。好消息是市场容量可能进一步激发,有机会获取更多商业机会;但同时又不得不根据不同客户不同产品的需求,研发扩充更多产品品类以提供不同的电源产品需求,这对电源工程师的工作负荷以及厂商供应链管理都是不小的挑战。
 
有人遐想:如果能够有一种“极简”且“万能”的方案,可以快速应对市场和客户需求,并且还可以用一个设计去适应不断变化的市场需要,以“不变”应万变,那就完美了。
 
这看似天马行空的“脑洞”,在力生美半导体的努力下,在行业内首开先河,最新推出的TISP-7专利封装的离线开关电源IC,就是为了填补这样的“脑洞”而生的!
 
没有对比就没有伤害,力生美独有的TSIP7专利封装,内置700V高压高性能VDMOS,功率最高可达55W,符合最新六级能效标准和低至50mW待机功耗, 集成了完善的?;ぬ匦院驼攵訮D快充的10-80V 大范围VCC供电管理等等.是目前业界成熟掌握高功率单芯片设计的极少数品牌之一,更是国内首屈一指的自主电源IC专业设计公司。
 
极简电源设计,适应各种快充和适配器设备
 
TSIP-7封装系列高度仅8mm,仅普通MOS管½;同时占板宽度也仅DIP8的½,因此非常适合产品的小型化和高功率密度设计。
 
极简电源设计,适应各种快充和适配器设备
 
极简电源设计,适应各种快充和适配器设备
某知名品牌采用力生美IC批量出货的QC3.0设计,仅L3.9W3.7H1.7(cm)
 
得益于全集成多模式的同步整流芯片, 内置高压超低RdSon的NMOS,获得极高的转换效率和极低温升的同时,进一步简化和压缩了输出端的布版设计。
 
极简电源设计,适应各种快充和适配器设备
 
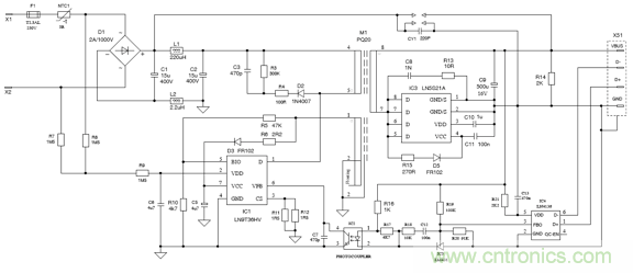
由原理图可以看到,采用了LN9T36HV、LN5S21A和LN4136经典组合,线路十分简洁,元器件总数量也大幅减少。降低制造成本和工艺难度,提高了产品一致性。
 
极简电源设计,适应各种快充和适配器设备
 
下面是整机实测参数,性能还是蛮优秀滴!
 
极简电源设计,适应各种快充和适配器设备
 
极简电源设计,适应各种快充和适配器设备
 
力生美的极简电源设计还体现在可共板兼容,业界首创,PSR和SSR即原/副边反馈电路兼容设计。传统的电源生产方式在应对多种不同客户的需求时,不得不为了不同的规格做单独的设计,为不同的设计进行安规于电磁兼容认证,再为不同设计的BOM库存备料,通过多条产线分别进行生产;而采用力生美TSIP-7专利封装产品系列,即可用单一设计、集中认证,一条产线就可以灵活地应对各种电源设计的要求。
 
采用TSIP-7专利封装的设计只需进行一次安规认证即可满足多种输出规格特性的电源的需要,这大大节省了认证费用。这对传统的电源设计来说是难以想象的。
 
极简电源设计,适应各种快充和适配器设备
 
也正是因为具备这种“灵活性”,TSIP-7封装系列的市场支点不只局限在快充领域,在通常适配器的应用中,用单一的电源设计可实现多种输出特性,同样可以实现更佳的成本效益,同时还可根据不同地区的保护特性要求对产品进行共板设计,以满足各个地区对电源设计的要求。
 
对于需要小批量生产的专业应用的设计者也非常有用,因为他们可以在生产备料或打样送测中轻松地对输出规格进行配置,从而满足不同应用的电源需要。
 
 
推荐阅读:
 
如何隔离单电源工业机器人系统中的高电压
立体视觉或比雷达更适合自动驾驶
改进不理想的电容、电感和DC/DC阻抗测量
皮肤阻抗分析优化主动和被动给药
如何防止系统受损?从电源排序入手
要采购开关么,点这里了解一下价格!
特别推荐
技术文章更多>>
技术白皮书下载更多>>
热门搜索

关闭

?

关闭