【导读】在工业自动化应用中可连接多个系统,这样做有很多好处,但是当这些系统之间存在高压差时,设计人员就需要管理电压不一致问题,其中包括系统接地的较大压差。解决这些模拟和数字电流隔离挑战的硬件技术包括光学、磁性和电容隔离栅。要隔离的传输信号类型包括模拟信号、电源信号和数字信号。本文将介绍适合的工业电压隔离解决方案及其应用。
电流隔离栅
电流隔离是通过防止电压和接地之间产生电流来分隔电路的行为。以下是从两条或多条电路之间的直接连接形成的电流(图 1)。

图 1:从工业机器人特写照片可以看到控制、电机驱动和电源部分的隔离要求,以及这些区域之间的通信。(图片来源:Texas Instruments)
在存在电流隔离情况下,没有直接的传导路径。此类型电路的好处在于,可通过使用光场、磁场或电场,利用电流隔离栅交换模拟或数字信息。这些场打开了很多门。通过其中的一个门,多个系统可以在不同的接地和电压电位下安全、正确地运行。它们还可以交换模拟或数字信息,而不会在过程中相互干扰或破坏。
为了解决这些问题,设计人员需要为多系统电路找到合适的电流隔离技术。选择有光学(LED,光电二极管)、电气(电容器)或磁性(电感器)解决方案。在本文中,所有隔离栅都在硅或半导体封装的某个部分中实现(图 2)。

图 2:光耦合需要一个 LED 和光电二极管。电感耦合需要两个由隔离器隔开的绕组。电容耦合需要两个由隔离器隔开的导体。(图片来源:Texas Instruments)
光学隔离
光学隔离依赖于传输光线的 LED 和接收光线的光电检测器之间的分离。对于电流隔离,LED 通过隔离材料(如透明聚酰亚胺)对准光电二极管。

图 3:光耦合器包含一个发射器 (LED) 和一个光电二极管(接收器),使用环氧树脂黏着到引线框架,二者之间的透明聚酰亚胺提供隔离栅。(图片来源:Texas Instruments)
光隔离的优势是不受电场和磁场的影响。但是,LED 在其使用寿命内会老化。
光隔离栅模拟信号应用
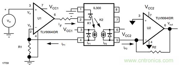
光隔离设备的隔离栅能够传输模拟或数字信号。Vishay Semiconductor Opto Division IL300 线性光耦合器是一种线性光隔离器件,封装内部有一个 LED 和两个光电二极管,所有元件之间彼此实现电隔离。在 IL300 芯片中,LED 光均匀照射在两个光电二极管上,以产生同等的电流(IP1 和 IP2)(图 4)。

图 4:IL300 LED 和光电二极管 1 (IP1) 位于隔离栅的左侧。光电二极管 2 (IP2) 位于隔离栅的右侧。(图片来源:Vishay Semiconductor Opto Division)
在图 4 中,U1 放大器(Texas Instruments,TLV9064IDR)驱动 IL300 LED 以产生反馈光电二极管电流 (IP1)。前馈光电二极管电流 (IP2) 通过隔离式 R2 电阻器发送,该电阻器位于隔离式 U2 放大器的反馈环路中。在此电路中,增益等于 R2/R1。另外,Vout 信号不受 VCC1 相对 VCC2 的变化和两个接地的影响。
LED 亮度随时间的推移会降低。但是,图 4 中的系统不依赖于 LED 的亮度水平;它只要求 LED 打开。LED 光线由两个光电二极管平均地捕获。要将 IL300 应用于图 1 中的框图,人机接口 (HMI) 与机器人控制器之间的位置可能较为适合。
光隔离栅的数字信号应用
光耦合器的另一个应用是将设备用作数字发射器。Vishay Semiconductor Opto Division 的 SFH6750-X007T 双通道光耦合器和 QT Brightek 的 QTM601T1 单通道光耦合器是高速光耦合器,采用开漏 NMOS 晶体管输出,可轻松隔离模数转换器 (ADC) 的三通道数字输出(图 5)。

图 5:SFH6750 双通道隔离耦合器和 QTM601T1 单通道隔离耦合器构成了隔离 24 位 ΔΣ ADC 的隔离栅。(图片来源:Digi-Key Electronics)
在图 5 中,一个 24 位三角积分 (Δ?) 转换器的串行输出代码从电路的隔离侧传输到系统侧。SFH6750 在数字域中以光学方式完成此传输。
SFH6750 和 QTM601T1 配置提供高达 10 兆波特率 (MBd) 的传输速度,因而适合高速数据应用。从图 1 的框图中可以看出,ADC 接口可能适合放置于人机接口 (HMI) 与机器人控制器之间。
电感隔离
电感隔离采用两个上下堆叠的线圈,线圈之间通过介电材料隔离开来。施加交流信号后会产生一个磁场,进而在次级线圈中产生一个电场(图 6)。

图 6:变压器配置结构包括采用聚酰亚胺分离开来的两个绕组。(图片来源:Analog Devices)
电感隔离非常有效。但是,它也容易受到磁场的影响。
电感线圈型隔离栅的电源应用
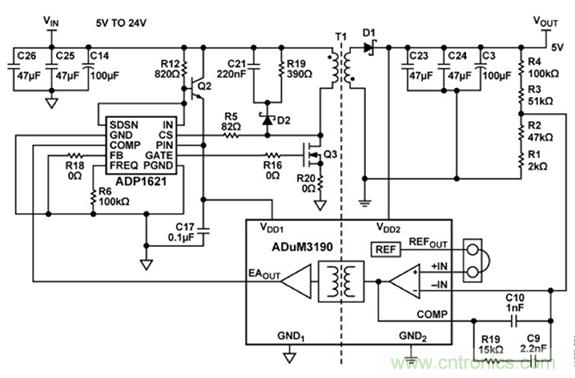
磁性隔离栅适用于模拟和电源隔离应用。作为电源转换器,Analog Devices 的 ADP1621ARMZ-R7 隔离式升压 DC-DC 控制器的电感器和外部电源 FET 在 图 7 中分别为 T1 和 Q3。

图 7:使用 ADuM3190 磁性隔离放大器和 ADP1621 升压 DC-DC 切换控制器的参考设计。(图片来源:Analog Devices)
在图 7 中,Analog Devices ADUM3190ARQZ-RL7 高稳定度线性隔离式误差放大器提供了从 T1 的次级侧到初级侧的模拟反馈信号。整个电路的工作电压为 5 V 到 24 V,适用于标准工业电源。
电容隔离
电容隔离元件的构造包括紧密相邻的两块电容板,两板之间夹有电介质。二氧化硅 (SiO2) 材料可植入电容板之间,以产生这种隔离能力。在此配置中,SiO2 的击穿电压为 500 - 800 V/微米 (µm)。此类隔离器的典型距离为 27 µm,因此隔离栅隔离能力为 13.5 kV 至 21.6 kV(图 8)。

图 8:电容板之间的电介质是二氧化硅 (SiO2),可提供 500 - 800 V/µm 的隔离?;?。(图片来源:Texas Instruments)
电容隔离最适合于小空间应用。然而,其周边电路比光学和磁性解决方案更为复杂。
电容隔离栅的模拟应用
典型的电容模拟隔离器如 Texas Instruments AMC1301DWVRQ1 或 AMC1311DWV,接收模拟信号,将信号调制为数字表示,然后通过隔离栅传输数字化信号(图 9)。

图 9:AMC1311DWV 电容式全差分模拟隔离器通过隔离栅传输二阶三角积分 (Δ?) 调制器信号。(图片来源:Texas Instruments)
在隔离栅的接收器侧,信号被解调回差分输出模拟信号。
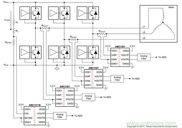
电机控制环境中的电感负载易受高开关电压摆动的影响。为确保正常运行,需要不断监控此频繁变化的环境。使用电阻分压器降低电机驱动电路中的高共模电压的隔离电压检测,就是相应的 AMC1301 和 AMC1311 隔离放大器电机控制应用(图 10)。

图 10:AMC1301 检测电感电桥的 FET 电流。AMC1311 可感测变频器中的直流总线电压。(图片来源:Texas Instruments)
在图 10 中,通过分流电阻器 RSHUNT 和 AMC1301 隔离式放大器实现相电流测量。凭借高阻抗输入和高共模瞬态抗扰度,AMC1311 可感测偏置电压 VBIAS,从而实现系统配置的稳定读取。即使在高噪声环境下,AMC1311 也能确保可靠性和准确度,例如电机驱动器中所用变频器的功率级读取。
AMC1301 和 AMC1311 均可抗电磁干扰,并具有高达 7 kVPEAK 的电流隔离能力。当与隔离式电源配合使用时,AMC1301 和 AMC1311 可防止高共模电压线路的噪声电流进入本地接地,以免干扰或损坏敏感电路。
电容隔离栅的数字应用
在准备将直流信号传输至输出引脚的过程中,典型电容式数字隔离器接收数字信号,将信号调制为适当的交流信号,然后发送至解调器(图 11)。

图 11:电容式数字隔离器需要将高直流输入调制为交流信号。交流信号穿过隔离栅并解调回高直流值。(图片来源:Silicon Labs)
在图 11 中,只要传输信号保持高电平,就可以在接收器侧生成高电平数字传输信号。此逻辑中的冲突是,如果电荷从电容板上消散,或者如果接收器端出现电源中断,输入状态为高电平时,输出可能会变为零。如果发生这种情况,接收器数字信号高电平状态会丢失。为了解决此问题,调制器为数字“0”创建单个低电压,并为数字“1”创建一个快速交流轨至轨信号(图 12)。

图 12:当输入代码为“1”时,数字电容隔离器通过隔离栅发送交流信号。当输入代码为“0”时,不需要发送此交流信号。(图片来源:Silicon Labs)
一个电容式数字隔离实例就是,使用 Silicon Labs SI8422 和 SI8423 数字耦合器连接微控制器和 ADC 之间的数字线路(图 13)。

图 13:四通道隔离式 SPI 接口,其中三个通道从左向右发送信号,一个通道从右向左发送信号。(图片来源:Digi-Key Electronics)
电容式数字设备消耗的功率较低,同时提供高数据速率和低传播延迟。两款器件均支持高达 150 兆位/秒 (Mbits/s) 的数据速率。
总结
在工业自动化应用中多系统存在处理模拟和数字传输信号的困难,光学、磁性和电容电隔离栅可应对这些挑战。通过组合使用这三种硬件技术和两种信号传输技术,可实现适合的工业自动化解决方案。
推荐阅读:



