中心议题:
- 描述一种使用电化学传感器的便携式CO探测器
- 某些常见工业有毒气体的接触限值
- 使用电化学传感器的便携式气体探测器介绍
解决方案:
- 可针对不同的气体传感器采用相同的结构和材料
- 本电路使用P沟道MOSFET
安全第一!许多工业过程涉及到有毒化合物,例如:制造塑料、农用化学品和医药产品会用到氯气;生产半导体需要使用磷化氢和砷化氢;燃烧消费类包装材料会释放出氰化氢。因此,了解有毒气体浓度是否达到危险程度十分重要。
在美国,国家职业安全与健康研究所(NIOSH)和美国政府工业卫生学家会议(ACGIH)已规定了许多有毒工业气体的短时间和长时间接触限值。"阈限值-时间加权平均值"(TLV-TWA)是指大多数工人可以在正常8小时工作日内反复接触而不会受到有害影响的时间加权平均浓度。"阈限值-短时间接触限值"(TLV-STEL)是指大多数工人可以短时间接触而不会受到刺激或伤害的浓度。"立即威胁生命或健康的浓度"(IDLHC)是一种限制性浓度,它会对生命立即或缓慢产生威胁,导致不可逆转的健康损害,或者影响工人独立逃生的能力。表1列出了几种常见气体的限值。
表1. 某些常见工业有毒气体的接触限值

对于检测或测量有毒气体浓度的仪器,电化学传感器能够提供多项优势。大多数传感器都是针对特定气体而设计,可用分辨率小于气体浓度的百万分之一(1 PPM),所需工作电流极小,非常适合便携式电池供电的仪器。电化学传感器的一个重要特性是响应缓慢:首次上电后,传感器可能需要数分钟时间才能建立至最终输出值;暴露于中间量程的气体浓度时,传感器可能需要25到40秒时间才能达到最终输出值的90%.
本文描述一种使用电化学传感器的便携式一氧化碳(CO)探测器。一氧化碳的IDLH浓度远高于大多数其它有毒气体,处理起来相对更安全。但一氧化碳仍然属于致命性气体,测试本文所述电路时应极其小心并采取适当的通风措施。

图1. CO-AX一氧化碳传感器
[page]
图1所示为 Alphasense公司的CO-AX传感器。表2是CO-AX传感器技术规格摘要。
表2. CO-AX传感器技术规格

对于这种应用中的便携式仪表,实现最长的电池寿命是最重要的目标,因此,必须将功耗降到最低,这一点至关重要。在典型的低功耗系统中,测量电路上电后执行一次测量,然后关断进入长时间待机状态。然而,在这种应用中,由于电化学传感器的时间常数很长,测量电路必须始终保持上电状态。幸运的是,因为响应缓慢,所以我们可以使用微功耗放大器、高值电阻和低频滤波器,从而将约翰逊噪声和1/f噪声降至最低。此外,单电源供电可避免双极性电源的功率浪费现象。
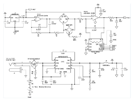
图2给出了该便携式气体探测器的电路。双通道微功耗放大器 ADA4505-2在恒电位配置(U2-A)和跨导配置(U2-B)下使用。该放大器的功耗和输入偏置电流非常低,对于恒电位部分和跨导部分都是很好的选择。每个放大器的功耗仅10 μA,因此电池寿命非常长。

图2. 使用电化学传感器的便携式气体探测器
在三电极电化学传感器中,目标气体扩散到传感器,通过一层薄膜后作用于工作电极(WE)。恒电位电路检测参考电极(RE)的电压,并向辅助电极(CE)提供电流,使RE端与WE端之间的电压保持恒定。RE端没有电流流进或流出,因此流出CE端的电流流进WE端,该电流与目标气体浓度成正比。流过WE端的电流可能是正值,也可能是负值,具体取决于传感器中发生的是还原反应还是氧化反应。对于一氧化碳,发生氧化时,CE端电流为负值(电流流入恒电位运算放大器的输出端)。电阻R4通常非常小,因此WE端的电压约等于VREF.
流入WE端的电流会导致U2-A的输出端产生相对于WE端的负电压。对于一氧化碳传感器,此电压通常为数百毫伏,但对于其它类型的传感器,此电压可能高达1 V.为采用单电源供电,微功耗基准电压源 ADR291(U1)将整个电路提升到地以上2.5 V.ADR291的功耗仅12 μA;它还能提供基准电压,以使模数转换器可对此电路的输出进行数字化处理?! ?br />
跨导放大器的输出电压为:

其中:
IWE 为流入WE端的电流?! ?br />
Rf 为跨导电阻(在图2中显示为U4)。
传感器的最大响应为90 nA/ppm,如表2所示,其最大输入范围为2,000 ppm.因此,最大输出电流为180 μA,最大输出电压由跨导电阻决定,如公式2所示。

针对不同气体或来自不同制造商的传感器具有不同的电流输出范围。如果U4使用可编程变阻器AD5271,而不是固定电阻,就可以针对不同的气体传感器采用相同的结构和材料。此外,这样的产品还支持调换传感器,因为微控制器可以针对不同的气体传感器,将AD5271设置为适当的电阻值。AD5271的温度系数为5 ppm/°C,优于大多数分立电阻;其电源电流为1 μA,对系统功耗的影响极小?! ?br />
[page]
采用5 V单电源供电时,根据公式1可知,跨导放大器U2-B的输出范围为2.5 V.如果将AD5271设置为12.5 kΩ,就可以利用传感器最差灵敏度情况下的范围,并能提供大约10%的超量程能力?! ?br />
使用65 nA/ppm的典型传感器响应,可以通过下式将输出电压转换为一氧化碳的ppm:
![]()
采用差分输入ADC时,只需将2.5 V基准电压输出端连接到ADC的AIN-端,从而消除公式3中的2.5 V项?! ?br />
电阻R4使跨导放大器的噪声增益保持在合理水平。R4的值需权衡两个因素:噪声增益的幅度和暴露于高浓度气体时传感器的建立时间误差。对于本电路,R4 = 33 Ω,由此可计算噪声增益等于380,如公式4所示。

跨导放大器的输入噪声应乘以此增益。ADA4505-2的0.1 Hz至10 Hz输入电压噪声为2.95 μV p-p,因此输出端的噪声为:
![]()
该输出噪声相当于1.3 ppm p-p以上的气体浓度,这种低频噪声难以滤除。幸好传感器响应非常慢,因此由R5和C6构成的低通滤波器可以具有0.16 Hz的截止频率。此滤波器的时间常数为1秒,与传感器的30秒响应时间相比可忽略不计。
Q1为P沟道JFET.电路启动时,栅极电压为VCC,晶体管断开。系统关断时,栅极电压降至0 V,JFET开启,使RE端和WE端保持相同的电位。当电路再次启动时,这可以大大改善传感器的开启建立时间?! ?br />
该电路由两节AAA电池供电。使用二极管提供反向电压保护会浪费宝贵的电能,因此本电路使用P沟道MOSFET (Q2)。该MOSFET通过阻塞反向电压来?;さ缏罚┘诱缪故钡纪?。MOSFET的导通电阻小于100 mΩ,因此它引起的压降远小于二极管。除AAA电池以外,降压-升压调节器ADP2503还允许使用最高5.5 V的外部电源。在省电模式下工作时,ADP2503的功耗仅38 μA.由L2、C12和C13构成的滤波器可消除模拟电源轨产生的任何开关噪声。连接外部电源时,该仪表不是通过一个电路来断开电池,而是利用一个插孔以机械方式断开电池,从而避免电能浪费?! ?br />
使用AAA电池时,正常情况(未检测到气体)下的总功耗约为100 μA,最差情况(检测到2,000 ppm CO)下的总功耗约为428 μA.如果该仪表与一个微控制器相连,在不进行测量时可进入低功耗待机模式,则电池寿命可达1年以上。




