【导读】由IEEE制定的新型单对以太网(SPE)或10BASE-T1L物理层标准,为传输设备运行状况信息实施状态监测(CbM)应用提供了新的连接解决方案。SPE提供共享电源和高带宽数据架构,可通过低成本双线电缆在超过1000米的距离实现10Mbps数据和电源的共享。
由IEEE制定的新型单对以太网(SPE)或10BASE-T1L物理层标准,为传输设备运行状况信息实施状态监测(CbM)应用提供了新的连接解决方案。SPE提供共享电源和高带宽数据架构,可通过低成本双线电缆在超过1000米的距离实现10Mbps数据和电源的共享。
ADI公司设计了业界首款10BASE-T1L MAC-PHY(ADIN1110),一款集成MAC的单对以太网收发器,它使用简单的SPI总线与嵌入式微控制器通信,可降低传感器的功耗并减少固件开发时间。
图1.10BASE-T1L单对以太网状态监测(振动)传感器原型
在本文中,将了解如何设计一款体型小巧但功能强大的传感器,如图1所示。本文将介绍:
如何设计小型共享数据和电源通信接口
如何为传感器设计超低噪声电源
微控制器和软件架构选择
选择合适的MEMS振动传感器
集成数字硬件设计和机械外壳
电脑上的数据采集UI示例
如何设计小型共享数据和电源通信接口
什么是PoDL?
电源和数据通过电感电容网络分布在单对双绞线上,具体如图2所示。高频数据通过串联电容与数据线路耦合,同时?;DIN1100 10BASE-T1L PHY免受直流母线电压影响,如图2(a)所示。图2所示为通过连接至数据线路的耦合电感连接到PSE(供电设备)控制器的电源。如图2(b)所示,24VDC电源对交流数据总线实施偏置。在图2(c)中,PSE和PD(受电器件)之间的电流路径显示为IPWR,使用CbM传感器节点上的耦合电感从线路中提取电源。
图2.共享电源和数据线(PoDL)的基本原理
为防止极性电缆安装错误(例如,将PSE PHY的24VDC错接到PD PHY的0VDC),建议使用桥式整流二极管。为了确保EMC稳定性,需使用工作电压大于24VDC的TVS二极管。如果传感器硬件设计体积较大,还可以使用其他EMC元件(例如在信号线上配置高压电容)。
使用所有这些元件设计小型PoDL电路可能并不那么简单,但幸运的是,大多数供应商都针对整流二极管、TVS二极管和无源元件提供具有尺寸优势的解决方案。通常,必须选择具有超低电容的元件,尽可能地减少信号失真。建议耦合电感和电容分别为220μH和220nF,但在仿真或测试中可以采用更大的值以留出设计裕量。表1列出了可用于传感器设计的一系列小尺寸元件。
表1.适用于小型传感器设计PoDL接口的元件
如何设计小型PoDL电路?
图2中包含耦合电感和串联电容,这些是PoDL工作所需的基本元件。此外,还需使用其他元件以确保稳定性和容错性。
由于PoDL耦合电感属于非理想元件,因此会发生一定程度的差模至共模转换。这种共模噪声会降低信号质量。将共模扼流圈连接到靠近电缆连接器的位置有助于减轻这种非理想特性,并保护设计免受电缆共模噪声的影响。还需要检查共模扼流圈载流量和DCR,确保其能够为传感器提供足够的功率。
耦合电感的额定电流需要满足或超过远程供电MEMS传感器节点的总电流要求。LPD5030-224MRB的额定电流至少为240mA,大大超过了10BASE-T1L传感器节点的要求。由于额定电流要求相对较低,因此可以减小电感尺寸。表2显示,4.8mm × 4.8mm LPD5030-224MRB是满足10BASE-T1L链路要求的最小元件。
表2.功率电感——对封装尺寸的限制
如何检查PoDL电路是否能够正常工作?
用于10BASE-T1L的IEEE 802.3cg-2019标准中概述了PHY要满足的电气规格,包括电压电平、时序抖动、功率谱密度、回波损耗和信号下降(衰减)。PoDL电路会对通信通道产生影响,其中回波损耗和信号衰减(或下降)是两个重要因素。
回波损耗可以衡量网络上因电缆链路各处阻抗不匹配而产生的信号反射。回波损耗以分贝为单位,对于10BASE-T1L中采用的高数据速率或长电缆距离(1700m)通信尤为重要。图3(基于Graber1的工作)显示了单对以太网(SPE) 10BASE-T1L标准(10SPE)物理层或MDI的LTspice?仿真电路。该仿真电路针对ADI公司的ADIN1110或ADIN1100 10BASE-T1L以太网PHY/MAC-PHY采用100Ω±10%端接电阻。信号耦合电容、功率耦合电感、共模扼流圈和其他EMC?;ぴ薪7抡?。功率耦合电感标称值为1000μH,相当于两个220μH的双绕组电感(880μH加上裕量)。对于某些元件,使用LTspice蒙特卡罗语法添加建议的元件值和容差范围。图4显示了相应的蒙特卡罗仿真波形和使用LTspice添加的限值线。所选元件和容差将满足回波损耗掩模规格。
图3.使用LTspice蒙特卡罗函数进行的MDI回波损耗仿真
图4.蒙特卡罗仿真波形
如何设计超低噪声电源
有线状态监测传感器具有严格的抗扰度要求。对于铁路、自动化和重工业(例如纸浆和纸张加工)的状态监测,振动传感器解决方案需要输出低于1mV的噪声,以避免在数据采集/控制器处触发错误的振动水平。这意味着电源设计向测量电路(MEMS信号链)输出的噪声必须非常低(低输出纹波)。MEMS传感器的电源设计还必须具备抗干扰能力,不受共享电源和数据线上耦合噪声的影响(高PSRR)。
要确保MEMS传感器能够检测到极小的振动,需要使用极低噪声电源。ADXL1002MEMS加速度计的输出电压噪声密度规格为25μg√Hz。在正常工作期间,MEMS电源需要满足或超过此规格,以避免降低传感器的性能。
有线CbM传感器通常由24VDC至30VDC电源供电,需使用具有高输入范围和高效率的降压转换器,以尽可能地降低功耗并提升传感器的长期可靠性。由于具有非理想容性负载,降压转换器的电压纹波可能有几十毫伏,不适合为3V/5V MEMS传感器供电。使用共模扼流圈或大容量电容可以减小降压输出纹波电压。但在降压输出端需要使用一个超低噪声LDO稳压器,以确保为MEMS传感器提供只有微伏级噪声的电源。
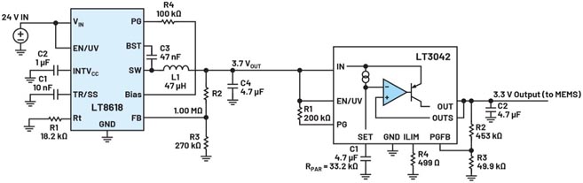
为10BASE-T1L传感器原型供电
图5显示了数字有线MEMS传感器的一种电源设计。其中的LT8618专为工业传感器设计,具有以下特性:
宽输入范围高达60V
低输出电流100mA
效率高达90%
微型2mm × 2mm LQFN封装
图5.数字有线MEMS传感器的电源设计
图5显示LT8618具有24VDC输入,可调节至3.7V后输入LT3042,从而为MEMS传感器电路提供3.3V电源。
LT3042是一款高性能、超低噪声LDO稳压器,具有以下特性:
0.8μV rms时提供超低有效值噪声(10Hz至100kHz)
超高PSRR(1MHz时为79dB)
微型3mm × 3mm DFN封装
“如何使用LTspice获得出色的EMC仿真结果 - 第1部分”一文详细介绍了LTspice仿真电路,并讨论了LT8618和LT3042的EMC性能。此文中的图19和图20显示了在LT3042输入端施加EMC干扰时的仿真结果。结果表明,即使LT3042的输入端存在1V p-p EMC干扰,其电压纹波也小于200μV。
集成数字硬件设计和机械外壳
MEMS振动传感器的封装采用钢材或铝材外壳,能够牢固连接在受监控设备上,并提供防水和防尘性能(IP67)。对于振动传感器,外壳的固有频率必须大于由MEMS传感器测量的所施加振动负载的固有频率。
ADXL1002 MEMS的频率响应曲线如图6所示。ADXL1002的3dB带宽为11kHz,谐振频率为21kHz。用于封装ADXL1002的?;ね饪窃诹槊舳戎嵘闲枰哂?1kHz或更高的一阶固有频率。同样,在设计三轴传感器时,需在垂直方向和径向分析机械外壳的固有频率。
图6.MEMS和机械外壳频率响应的设计目标
在模态激振器上对传感器原型进行测试,该模态激振器提供了一个受控环境,可设置振动试验电压和扫描频率。传感器频率响应的测试结果应与图6所示的MEMS传感器信息相吻合。
模态分析
模态分析是一种便于充分了解外壳振动特性的常用技术。模态分析可以提供设计的固有频率和正常模式(相对变形)。对结构的模态响应进行仿真可使用基于ANSYS或类似程序的有限元方法(FEM),这样有助于优化设计和减少传感器原型制作的迭代次数。
方程1是单自由度系统模态分析控制方程的简化形式。固有频率与外壳设计的质量矩阵(M)和刚度矩阵(K)有关。方程1提供了一种简单、直观的设计评估方法。如果降低传感器外壳的高度,刚度增大,质量减小,因此,固有频率提高。此外,如果增加外壳的高度,刚度减小,质量增大,固有频率随之降低。
大多数设计都具有多个自由度。有些设计具有数百自由度。利用有限元方法可以快速得出方程1的计算结果,如果采用手动计算则非常耗费时间。
当使用ANSYS模态进行仿真时,固有频率和模式参与因子(MPF)均由求解器输出。MPF用于确定哪些固有频率对于您的设计最为重要。如果MPF相对较高,则意味着设计中可能存在某个特定频率的问题。表3中的示例表明,在仿真中预测到x轴的固有频率为500Hz时,模式为弱激励,不太可能成为问题。在外壳x轴激励800Hz强模式时,如果MEMS敏感轴的方向和外壳x轴的方向一致,这将是个问题。但是,如果设计人员将MEMS传感器PCB的方向定位在外壳的z轴上测量,那么这个x轴的800Hz强模式可能无关紧要。
表3.固有频率(Freq, Hz)、模式参与因子(MPF)和相关轴
10BASE-T1L传感器原型的模态分析
“如何利用模态分析设计出色的振动传感器外壳”一文中详细概述了模态分析。ANSYS作为一种先进高效的工具,可用于分析结构的模态响应,此外了解基础方程将有助于设计?;》匠瘫砻?,外壳固有频率会受到材料选择和几何形状的影响。与矩形相比,圆柱形的横截面积更大,其设计更有助于在所有轴上实现更高的刚度和固有频率。与圆柱形相比,矩形提供更多的传感器安装方向和设备连接选项。相关示例和仿真结果请参阅此文。
10BASE-T1L传感器原型采用带宽为1kHz的三轴MEMS传感器(ADXL357),其设计目标是构建一款支持1kHz以上带宽的外壳。首先构建了一个矩形外壳设计(如图7所示),然后使用ANSYS进行仿真。表4显示了仿真结果,其中固有频率和模式参与因子表明所有三个轴上的带宽至少为6kHz。该设计在x轴表面末端使用M6凸耳。使用这些连接点将确保牢固的设备连接和出色的模态性能。
图7.ADXL357三轴MEMS传感器和ADIN1110 10BASE-T1L MAC-PHY电路的外壳
表4.10BASE-T1L传感器原型的固有频率(Freq, Hz)、模式参与因子(MPF)和相关轴
选择合适的MEMS振动传感器
选择加速度计时,需要注意哪些规格?
虽然目前没有任何官方标准可用于振动传感器的分类,但可以通过这些传感器的有效分辨率划分其类别,如图8所示。很明显,MEMS加速度计的覆盖区域比压电传感器更小。MEMS加速度计适用于许多特定应用领域,例如安全气囊碰撞检测、车辆倾翻检测、机械臂定位、平台稳定、精确倾斜检测等等。MEMS制造商在几年前才开发出足以与IEPE振动传感器抗衡的传感器,因此该技术仍处于起步阶段,有线状态监测(CbM)装置的覆盖范围较小,如图8左侧所示。然而,随着越来越多的MEMS供应商投资开发状态监测振动传感器解决方案,预计未来几年覆盖范围会有所扩增。
图8.适合有线应用的MEMS和压电传感器系列
MEMS传感器的很多优势逐渐在振动传感器领域产生重大影响。例如,市场上绝大多数MEMS传感器都具有以下特点:三轴、集成ADC、数字滤波、出色的线性度、低成本和低重量,并且尺寸小于压电传感器或IEPE/ICP传感器,如表5所示。虽然对于非常关键的设备仍会继续使用IEPE传感器,但维护和设施管理人员也在寻求从非关键设备中获取更深入的见解,以提高生产力、效率和可持续性,尽可能地减少计划外?;奔洳⒀映ど璞傅氖褂檬倜T谡庵智榭鱿?,将会使用成本和性能较低的传感器(无论是MEMS还是IEPE),这就产生了一个问题:具有出色的噪声和带宽性能的单轴IEPE传感器与三轴MEMS传感器相比,前者是否始终是更好的选择?
表5.不同的加速度计类型和最重要的设计规格
三轴MEMS传感器与IEPE振动传感器相比如何?
测试人员对三轴MEMS加速度计以绝对可信度识别特定故障的效果进行了大量测试,通常性能更高的单轴或双轴IEPE振动传感器无法检测到这些特定故障,测试结果如表6所示。除非在安装前采取某些措施了解特定异常,否则单轴振动传感器无法绝对肯定地检测到轴弯曲、偏心转子、轴承问题和转子翘起等故障。当只有单轴振动传感器可用时,可能需要使用其他CbM传感器(例如电机电流或磁场传感器)来更可靠地识别某些故障。
在具有出色噪声和带宽性能的单轴传感器与三轴传感之间需要权衡取舍,这些额外的轴可以缓解安装位置的难题,因为可以全面检测到垂直、水平和轴向振动,并提供设备运作情况的深入洞察。根据表6中所示的结果,虽然单轴传感器与三轴MEMS传感器相比具有更出色的噪声和带宽性能,但如果不重定向和重新测试,也无法可靠地识别大多数故障。
表6.三轴MEMS加速度计检测到的常见机器故障的故障频率特征汇总
市场上还有哪些其它振动传感器产品?它们的比较情况如何?
那么,三轴MEMS传感器如何适应振动传感器的频谱呢?图9显示了目前市场上的MEMS振动传感器(基于噪声与带宽)概况。其中标出IEPE传感器以供参考,并且突出显示MEMS传感器在振动传感器频谱中的确切位置。很明显,不同类型的MEMS传感器自然会形成集群,可以利用其来分配潜在的应用。例如,将成本最低的传感器(MEMS三轴)用于关键度较低的设备,而将成本最高的传感器(IEPE)用于关键度最高的设备。单轴IEPE传感器已投入使用了几十年,涵盖从低到高的所有关键应用,并且在成本和性能方面都广为大众接受,如图9所示。很容易看出,三轴IEPE传感器具有与三轴MEMS传感器相似的性能,但其成本却高得多。对于低关键度设备集群,使用成本高昂的三轴IEPE传感器不太可行,而这进一步体现了一点:三轴MEMS传感器在噪声和带宽性能方面可与某些三轴IEPE传感器媲美。
图9.振动传感器分为三轴MEMS和IEPE以及单轴MEMS和IEPE进行比较
哪种传感器最适合可部署单对以太网状态监测传感器?为什么?
可部署的单对以太网状态监测传感器起初是为了容纳振动传感器而设计,但系统架构允许使用多种类型(如温度、压力、声音、位置等)的传感器,无论是模拟输出还是数字输出,只需对微控制器固件进行少量更改。振动传感器必须采用具有高集成度(放大器、ADC)的小型数字输出(SPI或I2C)传感器,以满足可部署单对以太网状态监测传感器的尺寸和性能要求。根据表5所示的规格选择了一款三轴数字输出MEMS加速度计。
用低噪声三轴传感器代替噪声更低、带宽更宽的单轴MEMS传感器,可以提供更多诊断见解(三轴与单轴)并缓解单轴传感器带来的安装难题。下一个关键考虑因素是功耗。ADXL357在IP6x模块内部产生的自热效应明显小于其他传感器,因为ADXL357不需要ADC或运算放大器,从而也可减小整体解决方案的尺寸并降低BOM成本。小尺寸解决方案利于打造小巧的机械外壳并确保出色的模态频率性能,如模态分析部分所述。
具有更高性能的宽带宽(11kHz至23kHz)单轴MEMS传感器(例如分辨率高达14位的ADXL100x系列)支持无缝集成,但可能需使用外部ADC来保持性能,因为大多数低功耗微控制器仅集成12位ADC。然而,如果使用合适的微控制器通过过采样和抽取技术将分辨率提高到12位以上,也可以将单轴模拟输出MEMS加速度计轻松集成到现有系统中。请注意,如果所需的分辨率高于13位,则必须使用模拟输出MEMS或IEPE传感器,如表7所示。
表7.高性能MEMS传感器与IEPE传感器进行比较
微控制器和软件架构选择
图10显示了一个简单的基于振动传感器的MQTT架构,图11显示了可部署单对以太网状态监测传感器连接到个人电脑或树莓派的简化方框图。MQTT(消息队列遥测传输)是用于物联网的轻型消息传输协议,允许网络客户端在低带宽环境中分发遥测数据。将MQTT归为轻型的原因是其消息的代码占用空间很小。这种发布与订阅消息传输模式非常适合以较小代码占用量和网络带宽连接远程设备。MQTT广泛用于石油和天然气、汽车、电信和制造业等众多行业领域。发布者发送消息,订阅者接收其关注的消息。代理将消息从发布者传递给订阅者。某些MQTT代理能够处理数百万个同时连接的MQTT客户端,利用这一点,许多传感器可以连接到一个SPE设备,从而创建一个传感器数据管道,如图10所示。发布者和订阅者都是MQTT客户端,只能与MQTT代理进行通信。MQTT客户端可以是Arduino、树莓派、ESP32等任何设备,也可以是Node-RED或MQTTfx等应用程序。
图10.简单的MQTT发布/订阅架构
图11中的前四个模块由传感器、微控制器、MAC-PHY和媒体转换器组成。该传感器是一款可以检测振动的数字输出三轴MEMS传感器。从ADXL357读取数据可采用任何带有SPI接口的标准低功耗微控制器,如MAX78000或MAX32670。MAX78000具有额外优势,可通过内置卷积神经网络(CNN)硬件加速器提供超低功耗边缘AI处理功能。
图11.可部署单对以太网状态监测传感器框图
将测量的振动数据放入MQTT主题中,以便再次通过SPI传输到MAC-PHY??墒褂玫统杀镜腃ortex?-M4微控制器通过SPI读/写ADIN1110 MAC-PHY,以启用各种模式和配置,如“打开”或“关闭”PoDL、T1L专用、主节点或子节点、1V或2.4V。ADIN1110将MQTT数据主题转换为10BASE-T1L格式,并通过300m长的IP67级电缆传送,具有先进的屏蔽特性,可在1700m内保持稳健的性能。然后,媒体转换器将数据从10BASE-T1L转换为10BASE-T格式,以便PC或树莓派解译数据,然后进行处理和显示。
ADIN1110 10BASE-T1L MAC-PHY
ADIN1110是一款面向工业应用的稳健型单端口低功耗10BASE-T1L以太网MAC-PHY收发器。ADIN1110具有集成的MAC接口,可通过SPI与各种主机控制器直接连接。该SPI通信通道可使用低功耗处理器,无需集成MAC,整体系统级功耗非常低。ADIN1110设计用于楼宇、工厂和过程自动化中部署的边缘节点传感器和现场仪表。该器件采用1.8V或3.3V单电源轨供电,支持1.0V和2.4V幅度工作模式和外部端接电阻,支持在本安型环境中使用。ADIN1110支持可编程发射电平、外部端接电阻和独立的接收和发送引脚,适合各种本质安全应用。
以太网至现场或边缘的愿景是将所有传感器和执行器连接到一个融合IT/OT网络。由于其中一些传感器受功率和空间的限制,因此实现这一愿景面临系统工程方面的挑战。适用于传感器和执行器应用、具备强大内部存储功能的低功耗、超低功耗微控制器市场需求日益增长。但大多数这样的处理器都有同样的问题,那就是没有集成的以太网MAC,不支持MII、RMII或RGMII媒体独立(以太网)接口。传统的PHY无法连接到这些处理器/微控制器。
表8中显示了可部署单对以太网状态监测传感器的固件实现。
表8.固件代码容量
大多数带有足量存储器的低成本Cortex-M4微控制器都适合此应用。SPE状态监测传感器的软件架构如图13所示,它由多个元件组成,相应的框图如图12所示。微控制器可以轻松处理操作系统(FreeRTOS)和MQTT库,以及轻型IP协议栈或lwIP。lwIP是TCP/IP协议套件的小型独立开源实现,旨在减少RAM占用,同时仍提供全面的TCP。FreeRTOS提供的开源操作系统具有详尽记录且受到良好支持,因此可轻松添加新的代码功能块。lwIP TCP/IP实现的目标是提供全面的传输控制协议(TCP),同时减少资源占用,因此lwIP非常适用于具有几十kB可用RAM和约40kB代码ROM的嵌入式系统?;褂幸恍└郊佑τ贸绦?,例如用来提供MQTT功能的MQTT客户端。MQTT块配置为发布/订阅模式,可提供精简、高效的解决方案。在与lwIP协议栈通信之前,ADIN1110驱动器需先与地址解析协议(ARP)块进行通信,以确保微控制器与ADIN1110之间能够实现无缝网络通信。
图12.软件架构
图13.传感器框图和每个块的代码开发要求
PyMQTT是一个基于Python的库扩展,支持将MQTT客户端集成到Web应用程序中。它可用于订阅SPE传感器、提取数据并将其显示在GUI中,因此能够有效地充当paho-mqtt包的包装器,以简化Python应用程序中的MQTT集成。
ADIN2111:集成10BASE-T1L PHY的低复杂度、2端口以太网交换机
ADIN2111使用长距离10BASE-T1L技术为工厂/楼宇中的每个节点添加以太网连接,从而简化了网络管理。ADIN2111支持低功耗边缘节点设计,并通过SPI与多种主机控制器连接。ADIN2111等双端口交换机可用于在线形或环形拓扑中受约束的边缘节点之间以菊花链方式传输数据。线形或环形拓扑是工业部署中的主要架构。每个设备需要两个端口用于输入和输出,因此各需一个交换机和两个10BASE-T1L PHY(ADIN2111可提供)。
图14.ADIN2111功能框图
ADIN2111可通过一系列诊断特性监控链路质量并检测故障,从而缩短调试时间和系统?;奔洹KС滞ü?千米电缆进行实时故障检测和故障位置识别,精度达到2%,有助于缩短系统?;偷魇允奔?。ADIN2111可利用部署的现有单根双绞线基础设施,使传感器、执行器和控制器网络以线形或环形拓扑进行连接。
数据采集与GUI
使用基于Python的GUI可以在时域和频域中实现振动数据的可视化,如图15所示。Python GUI是可执行文件,因此无需进行代码开发(除非您想要对其进行修改)。
图15.SPE传感器测量细微的20Hz振动
为了验证SPE传感器系统的性能,测试人员进行了一系列测试。失衡负载测试可作为一种可靠的方法来测试振动传感器的性能,因为很容易识别出时域和频域特征。图16左侧为时域数据,右侧为频域数据。关于在电机转速或基本速度下对失衡负载测量的振动,y轴和z轴上可显示出与其相关的清晰正弦信号。这是因为y轴和z轴的定位便于测量失衡电机的最大振动响应。x轴确实也测量到一些重复数据,但并非正弦,而且振幅比y轴和z轴至少低一个数量级。但是在频域图上,x轴同y、z轴一样能清晰显示出失衡特征,但幅度要高得多。
为了研究系统的噪声性能,测试人员进行了另一项测试:将信号音发生器与SPE传感器放在的同一底板上。人手无法察觉到振动,但ADXL357与10BASE-T1L通信管道相结合能够可靠地检测到所有三个轴上的异常。
图16.SPE传感器检测9VDC电机(转子上有偏心重量)的失衡负载
图17.750Hz振动信号音测量
结论
ADI公司在状态监测领域具有深厚的专业知识,凭借强大的传感器、功率器件和以太网连接产品组合,能够帮助设计人员打造较理想的设计,并赢得市场竞争。ADIN1110单对以太网MAC-PHY是设计人员进行振动传感器设计的明智选择,可利用以太网IP寻址能力随时随地访问设备的状态信息。
(来源:ADI,作者:ADI系统应用工程事业部工程师Richard Anslow和ADI现场技术主管Chris Murphy)
免责声明:本文为转载文章,转载此文目的在于传递更多信息,版权归原作者所有。本文所用视频、图片、文字如涉及作品版权问题,请联系小编进行处理。
推荐阅读:






