【导读】小功率开关电源面临着宽电压适配、低功耗、高效率等多重性能挑战。2025年12月17日,大联大控股旗下友尚针对性推出基于KEC电机驱动器的高效电源解决方案,依托KEC核心控制器KIC3927的创新技术,为工程师攻克开发难题提供了有力支撑,精准契合当下电子设备对电源系统的高品质需求。
随着电机在各类电子设备中的普及,对为其供电的小功率开关电源(SMPS)提出了更高的要求:不仅需要在220V宽输入电压范围内稳定工作,还必须实现低待机功耗、高转换效率及全面的?;すδ?。针对此挑战,大联大友尚推出的基于KEC电机驱动器的高效电源方案,为工程师快速开发高性能产品提供了理想的参考设计。


图示1-大联大友尚基于KEC产品的高效电源解决方案的展示板图
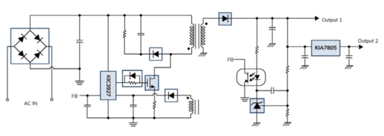
KIC3927是KEC旗下一款集成准谐振电流模式的PWM+PFM控制器,可用于非隔离反激式转换器,通过创新的多模式控制策略突破性能瓶颈。该方案提供三级输出:初级侧输出310V/0.5A用于电机驱动,次级侧输出12V/0.6A和5V/0.5A为MCU供电。

图示2-大联大友尚基于KEC产品的高效电源解决方案的场景应用图
KIC3927是KEC旗下一款集成准谐振电流模式的PWM+PFM控制器,可用于非隔离反激式转换器,通过创新的多模式控制策略突破性能瓶颈。该方案提供三级输出:初级侧输出310V/0.5A用于电机驱动,次级侧输出12V/0.6A和5V/0.5A为MCU供电。
KIC3927的优势在于智能模式切换机制:在重负载条件下,KIC3927在QR模式下工作,以减少开关损耗;在高线路输入电压下,它在固定频率(55kHz)CCM模式下工作;在中等负载或轻负载条件下,它以QR+PFM模式工作,以提高转换效率。为了在空载情况下将功耗降至最低,芯片进入突发模式以降低待机功率。此外,KIC3927集成了过流保护、过载?;ぁ⑹涑龉贡;?、VDD过压和欠压锁定等综合保护功能,以防止异常情况发生。

图示3-大联大友尚基于KEC产品的高效电源解决方案的方块图
凭借优化的多模式控制架构与智能调制策略,方案成功解决了小功率开关电源在宽负载范围内的能效平衡难题。方案为工业控制、消费电子等领域的电机、MCU及栅极驱动器电源设计提供了经过全面验证的参考标准。其展现的高性能与高可靠性特点,结合KIC3927控制器优异的综合性能,将显著缩短工程师的研发周期,助力快速开发符合现代能效标准的新一代开关电源产品。
核心技术优势:
高性能多模式控制;
宽输入电压范围220VAC;
高效率;
快速线路/负载瞬态补偿;
通过QR+PFM在轻负载下实现高性能;
过压保护;
过流?;?;
自动恢复过载?;?;
自动恢复输出短路?;ぃ?br/>
断电?;?;
带有FOCP的次级绕组短路保护。
方案规格:
输入电压:220VAC;
输入电压低压:85VAC;
输出电压:当输入电压为220VAC时,输出电压为310VDC/0.5A;
输出电压:在无负载条件下为12VDC,满载条件下为0.6A=12VDC;
输出电压:在无负载条件下为5VDC,满载条件下为0.5A=5VDC;
12V的最大输出电流:0.6A;
5V的最大输出电流:0.5A;
输出功率:10W;
满载条件下的工作频率:55kHz;
系统效率:在110VAC和满载条件下为60%,在220VAC和满载条件下为60%;
电路板尺寸:80mm×110mm。
此次推出的电源方案,凭借KIC3927控制器的智能模式切换与全面保护特性,不仅高效解决了小功率开关电源的性能痛点,其清晰的输出设计也进一步提升了方案的实用性与适配性。这一方案的推出,不仅为相关产品的快速开发提供了可靠路径,也彰显了大联大控股在半导体分销领域整合优质资源、赋能产业创新的核心优势,有望在亚太地区电机驱动相关市场中发挥重要价值。





