桃花源qm花论坛(品茶),凤楼阁论坛官网入口网址,一品楼品凤楼论坛最新动态,风楼阁全国信息2024登录入口

你的位置:首页 > 电源管理 > 正文

如何治愈电动单车续航焦虑?DC/DC转换器技术有良方

发布时间:2023-03-14 责任编辑:lina

【导读】气候变暖、自然资源稀缺和污染是全世界都在面临的日益严重的环境问题。电动单车是一种可以替代传统内燃机汽车的绿色节能工具,是缓解环境问题的解决方案之一。中国是全球最大的电动单车市场,销量由 2017 年的 3050 万辆增长至 2021 年的 4980 万辆,复合年增长率为 13.0%,并在 2021 年占据全球总销量的 75.9%。


如何治愈电动单车续航焦虑?DC/DC转换器技术有良方


气候变暖、自然资源稀缺和污染是全世界都在面临的日益严重的环境问题。电动单车是一种可以替代传统内燃机汽车的绿色节能工具,是缓解环境问题的解决方案之一。中国是全球最大的电动单车市场,销量由 2017 年的 3050 万辆增长至 2021 年的 4980 万辆,复合年增长率为 13.0%,并在 2021 年占据全球总销量的 75.9%。


直流-直流(DC/DC)转换器是一种直流(DC)电源变压电路。在不同的电动车电源配置中,连接电池和直流输电线至少需用一个DC/DC转换器。通过临时存储输入电能,然后在不同电压的输出端释放电能,DC/DC转换器可以改变直流电压值,从某一个电压值变为另一个不同的数值。储能器件不是磁场型储能器件(电感器、变压器)就是电场型储能器件(电容器)。通过调整占空比(开关管的通/断时间比值)可以控制输入和输出之间的功率流。这样做是为了控制输出电压、输入电流、输出电流或保持恒定功率。在电动车上,该转换器主要用于供给辅助负载设备,例如喇叭、LED灯和其他外围设备。


ST先进DC/DC转换器为电动单车发展赋能


想缓解电动车用户的续航里程焦虑,使用DC/DC转换器是一个理想的解决方案。意法半导体推出了新一代高集成度DC/DC转换控制器L3751,提升了分立功率器件的开关性能。意法半导体的控制器芯片利用高性能栅极驱动器,控制MOSFET的高速开关操作,降低储能元器件的尺寸和射电辐射量。


L3751是一款工作电压范围6V至75V的通用DC/DC同步转换控制器,应用范围非常广泛。新产品可以节省应用电路的外部元器件,简化开发过程,同时缩减PCB尺寸。L3751 具有40 纳秒的最短导通时间,在100 kHz - 1 MHz开关频率范围内具有极高的电压转换比。该控制器采用脉冲跳跃模式,在轻负载时,可最大限度地提高能效,有效控制输出电压纹波。强制 PWM (FPWM) 模式在负载范围内可以保持开关频率恒定,并最大限度地减少输出电压纹波。片上集成的栅极驱动器可以最大限度地减少外部组件的数量,并且专为标准 VTH MOSFET优化设计。为了确保电动单车等关键应用的安全,控制器内置全面的安全?;すδ?,包括输出过流?;ぁ⑹淙氲缪?UVLO?;ぁ⒛诓康缪辜嗫?、热关断。

       

如何治愈电动单车续航焦虑?DC/DC转换器技术有良方


L3751功能描述


L3751是一款基于恒定频率电压控制式架构的原生降压转换控制器。该芯片将反馈引脚(FB)检测的输出电压VOUT与内部参考电压(0.8V)比较,然后在COMP 引脚上提供误差信号,最后根据COMP电压值与内部可编程频率锯齿波的比较结果,控制外部功率开关管的导通时间。如图 2 所示,内部主要??榘ǎ?/p>


? 稳压器 : 为内部电路供电,提供内部固定参考电压。该模块还实现了电压监测电路 (UVLO),用于监测输入电压和内部电压;

? 集成外部 N 沟道 MOSFET的驱动器和自举电容电路:为高边开关驱动器供电

?集成锯齿波生成电路:根据内部可编程振荡器或输入同步信号调节占空比;为改善控制器对线路电压瞬变的响应性能,实现了输入电压前馈电路

? 电压模式误差放大器

? PWM 比较器和相关模拟和数字电路:用于控制内部 MOSFET的驱动器

? 软启动电路和参考电压钳位器:用于在启动阶段限制浪涌电流

? 可调节的无传感器或精准谷流限制感测模块和打嗝电路;处理过载和短路情况

? 防止热失控的热关断电路

? 输出电压监控电路:如果输出电压测量值在目标值的87%以上,就会发送PGOOD 电源良好信号。                

       

控制器的二极管仿真模式(DEM)可提高在轻负载时的应用能效。在轻负载时,DEM模式以 DCM 和脉冲跳跃方式运行,最大限度地提高轻负载能效,并控制输出电压纹波,以最大限度地减少转换损耗。在负载范围内的强制 PWM (FPWM) 模式可以保持开关频率恒定,并最大限度地减少输出电压纹波,建议在传感器或模拟电路的电源等低噪声应用中使用DEM模式。


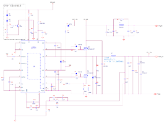
参考设计


意法半导体为用户提供基于L3751的参考设计,如图 3 所示,适用于输入电压 36-72V DC、输出电压12 VDC、10A 的 DC-DC 转换器。


    如何治愈电动单车续航焦虑?DC/DC转换器技术有良方        

  图 3:L3751直流转换器参考方案

 如何治愈电动单车续航焦虑?DC/DC转换器技术有良方

          图 4:参考板原理图


? 电路描述


输入级组件包括组成PI 网络的大容量电容器、滤波电路(C4、C5 和 L1),以减轻高频开关操作引起的高频射电辐射。输入直流总线电压连接控制器的VIN引脚(引脚20),在路径中有串联电阻。VIN为控制器内部电路供电,同时供给内部LDO稳压器,以产生 7.5V的Vcc 输出电压。VIN还是内部栅极驱动器的电源。在引脚 20上需要连接一个小的MLCC 电容。通过输入分压电路在使能引脚(引脚 1)上施加偏压,以便在 40V时启用控制器,避免电池深度放电。一旦EN/UVLO引脚电压超过1.2 V 典型值,软启动阶段就会开始,SS/TRK 引脚电压上升,控制器启动。为了在40V最小输入电压时控制器能够运行,电阻器 R1 和 R6的阻值分别选择100K 和 4.7K。为确保控制回路绝对稳定,并不受电容器类型的影响,控制器实现了 III 型补偿器,为开发者提供了两个零点和三个极点,确保相位裕度足以提高阶跃负载的性能。


? 性能和测试结果


我们在各种负载条件下测试了电路板,并得到了能效和性能测试结果。


              如何治愈电动单车续航焦虑?DC/DC转换器技术有良方                          

图5:输入电压对能效和负载变化


结语


在中国,来自政策端、技术端、市场端、需求端的新变革一起助推电动单车行业加速发展。中国日均两轮出行次数超过10亿,电动单车是80%国民出行的选择。据5G物联网产业联盟数据,预计中国电动自行车市场规模2021年增量市场将达6000万辆。而高效的DC/DC转换器等新技术可帮助电动车电子系统满足更小、更高效、性能更好的需求,从而推动市场发展。


免责声明:本文为转载文章,转载此文目的在于传递更多信息,版权归原作者所有。本文所用视频、图片、文字如涉及作品版权问题,请联系小编进行处理。


推荐阅读:

【前沿思维 聚焦创新引领】SEMI-e 峰会邀您共话行业新增长

如何为系留无人机设计高效的??榛┑缤?/span>

如何利用高能效监控摄像头 PTZ IC 进行设计以打造更安全的环境

沉浸式体验官招募中 ,2023宁波照明展观展福利大放送!

如何化解与 V2X 相关的频谱挑战

特别推荐
技术文章更多>>
技术白皮书下载更多>>
热门搜索

关闭

?

关闭