【导读】功率因数定义为设备能够传输到输出端的能量与其从输入电源处获取的总能量之比。它是电子设备设计的关键绩效指标,很多国家和国际组织都为此制定了相应的法规。例如欧盟定义了设备必须具备的最小功率因数或最大谐波水平,满足其标准才能在欧洲市场进行销售。
这些组织之所以如此关注功率因数的提高,是因为劣质电源对电网会产生实际的威胁,它们会增加热损耗并可能导致电源故障。
功率因数低主要有两个原因:
● 位移:当电路的电压和电流波形异相时会产生位移,通常是由电感或电容等电抗元件引起的。
● 失真:波的原始形状发生改变,通常是由整流器等非线性电路引起的。这些非线性波包含很多谐波含量,会使电网中的电压失真。
功率因数校正(PFC)是一系列尝试提高设备功率因数的方法。
解决位移问题,通常采用外部无功元件来补偿电路的总无功功率。解决失真问题有两种方法:
● 无源功率因数校正(PFC):使用无源滤波器滤除谐波以提高功率因数。这种方法适用于低功率应用,在高功率应用中,其效果远远不够。
● 有源功率因数校正(PFC):使用开关变换器调制失真波,以将其整形为正弦波。整形后的信号中存在的唯一谐波位于开关频率处,因此很容易滤除。有源功率因数校正被认为是最好的功率因数校正方法,但会增加设计的复杂性。
良好的功率因数校正电路对任何现代设计都至关重要,因为功率因数较差的设备效率也低下,而且会为电网带来不必要的压力,并可能给其他连网设备带来问题。
AC / DC电源中的功率因数校正(PFC)需求
在 另一篇文章中我们曾经讨论过,AC / DC电源由多个电路组成,这些电路将输入端的交流电压转换为输出端稳定的直流电压。负责将交流电压转换为直流电压的整流器是其中最重要的电路,但仅此电路是不足以确保正常工作的。
为了保证AC / DC电源的高效与安全,还需要结合隔离、功率因数校正(PFC)和降压功能。这些元素可以?;び没?、保护电网和所有连接的设备,它们都一定程度地集成在所有的开关电源中。
任何一个开关电源的第一步操作都是对输入电压进行整流。整流是将信号从交流电转换为直流电的过程,通过整流器来完成。交流电中的负电压可以通过半波整流器截止,也可以使用全波整流器反相。
全波整流器由四个二极管组成,并采用Graetz桥配置连接。这些二极管会随着电源电压从负变为正而导通和关断,从而使负半周期极性反转,并将交流正弦波转换为直流波(见图1)。

图1: 全桥整流器工作原理
但整流器输出波形具有较大的电压变化,称为纹波电压。将一个储能电容器与二极管电桥并联起来,可以帮助平滑输出电压纹波。
但如果仔细观察整流器储能电容器的输出波形,会发现电容在很短的时间跨度内被充电,具体来讲,是从电容器输入端电压大于电容器电荷的那一点,到整流信号峰值之间。这会在电容器中产生一系列的短电流尖峰,看上去完全不似正弦曲线(见图2)。

图2: 整流器输出电压和电流波形
这些短电流尖峰不仅对电源,而且对整个电网都可能带来严重影响。要了解其严重性,我们必须首先了解谐波的概念。
谐波与傅立叶变换
截至目前,我们所看到的大多数电波形都是正弦波。但实际上它通常不再是纯粹的正弦波,尤其是当电路中存在电抗元件(电容器、电感器)或非线性组件(晶体管、二极管)时。其波形由不同的、而且通常很复杂的数学函数来定义。这可能会使波形分析更加困难,因为分析背后的数学会相当困难(请参见图3)。

图3:正弦波与失真波–波形和波形函数
所幸在19世纪,法国数学家Jean-Baptiste Joseph Fourier提出了一种方法,可以将任意一个周期波形分解为一系列具有不同频率的正弦和余弦波,称为谐波(见图4)。其中第一个波为基波,是频率最低的波。其他几个波与基波相结合并给定振幅和频率。根据经验,波形形状偏离纯正弦波越多,其谐波就越多。

图4:将任意波形分解为傅立叶级数
谐波频率一定是基波频率的整数倍。例如,如果某波的基频为50Hz,则第二谐波频率为100Hz,第三谐波频率为150Hz,依此类推。
振幅是谐波最重要的参数之一,它是谐波对基频影响的度量。通常,基频的振幅最大,谐波的振幅按其阶次成比例地减小,因此实际上并不存在9次或20次谐波。谐波幅度可以绘制成图表,显示每个谐波在创建任意波形中所起的作用。
但对电容电流来说,其波形看起来与三角函数非常相似。 理想情况下,这种波是无限短、无限强大的脉冲。不难理解,将这种形状的波分解为正弦波会很复杂,而且会产生大量很强的谐波,几乎涵盖所有频率(请参见图5)。

图5:三角函数和方波的谐波分布
这不一定是个问题,因为设备仍可为负载供电,它只会影响电源的功率因数,因此许多低功率AC / DC电源制造商对此不做处理。但是,如果有太多低功率因数的大功率设备连接到电网,则可能会产生问题,甚至会造成停电!
功率因数
交流电中的功率有三种类型。第一种称为有功功率,通常指实际功率,即P。它表示传递给负载的净能量。如果负载是纯电阻性的,则线路中的所有功率均为有功功率,电压和电流彼此同相振荡。第二种,如果负载是纯电抗性的,例如电感器或电容器,则为无功功率,通常表示为Q。这种功率用于在电抗性组件中产生并维持磁场与电场。这些场使电流相对于电压错相。对于电容性负载,电流超前90°;对于电感性负载,电流落后90°(见图6)。 这意味着由这些纯电抗负载产生的总功率为零,因为正无功功率被负无功功率抵消了。

图6:同相V-I波和相关功率(左);90°相位差的V-I波形和相关功率(右)
在实际应用中,负载不会是纯电阻性或纯电抗性,而是两者的结合。第三种功率类型是有功功率和无功功率之和,称为视在功率,即S。其和为二次方之和,而有功功率、无功功率和视在功率之间的关系通常表达为三角形。
功率因数是有功功率与视在功率之间的关系,对于测量电路中功率传输的效率非常有用(请参见图7)。

功率三角形
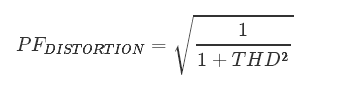
低功率因数是位移和失真两种因素结合导致的结果。首先,在线性负载中,电抗性组件使电流和电压波性异相。电压和电流之间的相位差对总功率因数的影响由位移因数定义,通过等式(1)表示为波形之间角度的余弦值:
但是,回到我们之间的麻烦,电源设计人员面临的问题不仅是电流和电压波可能异相,还在于电流波形变成了脉冲序列,也就是非线性函数。这意味着电压和电流的乘积(即功率)也是非线性的,而且效率极低。当电路中有非线性负载(例如荧光灯、电子设备和全桥整流器)时,常会发生这种情况。这种负载在极短而且突发的脉冲中吸收电流,这会产生大量谐波并使信号失真。通过总谐波失真的大?。═HD)来表示因谐波导致的失真大小是最常见的度量方法。THD代表了谐波电流相对于基波电流的比例,通过公式(2)来计算:

但是,失真对总功率因数的影响则是使用失真因数,它与公式(3)中的总谐波失真有关:

位移因数和失真因数的乘积得出了功率因数,用公式(4)计算:

功率因数通常不会显著影响设备的运行,但当电流流回电网时,也会带入较差的功率因数。例如,如果将功率因数非常低的电感负载(例如搅拌器的直流电机)连接到电网,其电机注入的谐波,将可能造成邻居电视屏幕的闪烁。如果大量谐波注入,则可能导致电网中大量的热损耗,甚至可能导致断电。
因此,电力供应商对设备可以施加到电网的功率干扰量提出了限制。第一次此类尝试是在1899年,随着电气照明的出现,人们发现来自其他设备的干扰会使白炽灯闪烁。于是,国际电工委员会(IEC)于1978年提出了一项法规,强制在消费产品中引入功率因数校正。
从那时起,各国就功率因数限制各自制定了自己的准则和法规。美国有自愿参与的“能源之星”准则,规定任何计算机设备在以其最大额定输出工作时,必须具有至少0.9的PF。欧盟的法规(IEC31000-3-2)更加严格,它将电气设备分为四类:电器(A)、电动工具(B)、照明(C)和电子设备(D)。 每个类别对每个谐波(直到第39次谐波)相对于基频的相对权重都有特定的限制。其他国家/地区也有类似的法规版本,例如中国的GB / T 14549-93或国际IEEE 519-1992。
图8显示了IEC61000-3-2对C类设备的波形限制,包括频域和时域??梢钥吹?,频域中的最大谐波幅度值跟随方波,这在时域中观察所得到的波形可以得到确认。

图8:C类设备在频域(左)和时域(右)中的最大谐波值
尽管IEC61000-3-2定义的波形看起来与理想正弦波差别很大,但没有功率因数校正而超过谐波和功率因数规定限值的设备比比皆是。因此,任何商业化的设备中都需要良好的功率因数校正电路以提高工作效率,并最终作为消费类产品进行销售。
什么是功率因数校正(PFC)?
功率因数校正(PFC)是电子设备制造商用来提高其功率因数的一系列方法。
如前所述,低功率因数是由信号中存在的位移或失真引起的。位移对功率因数的影响相对较容易解决,因为电容使相位前移,而电感使相位后移。如果系统的电流波形滞后于电压,则只需在电路中添加一个具有适当阻抗的电容,即可将电流波形的相位前移,直至与电压同相(见图9)。

图9:无PFC的低PF功率传输(左)和功率因数校正后的功率传输(右)
另一方面,相比补偿线性电路中的位移因数,改善非线性电路中常出现的系统失真因数要复杂很多。一般有两种选择:
滤除谐波:接受效率的损失,但尝试通过在输入处添加滤波器来减少注入电网的谐波数量。这称为无源PFC,它使用低通滤波器来滤除高次谐波,理想情况下仅保留50Hz基波(见图10)。在实际应用中,这种方法改善设备功率因数的效率较低,也不适用于大功率方案,因为添加的电容和电感会造成效率、尺寸和重量方面的损耗。它通常不会用于功率超过数百瓦的应用。

图10:DCM模式下的有源PFC、输出电流波形(左)和无源PFC滤波器频率响应(右)
有源功率因数校正。这种方法可以改变电流波形的形状,使其跟随电压。 这样,谐波被移到更高的频率上,因而更容易被滤除。使用最广泛的有源功率因数校正电路是升压变换器(见图11)。它与变压器类似,可以升高直流电压,同时降低电流。最简单的升压变换器由电感、晶体管和二极管组成。

图11:带有源PFC电路的开关模式AC / DC电源
升压变换器有两个工作阶段。在第一个阶段,当开关闭合时,电感通过电压源充电(在这种情况下,电压来自整流器);当开关断开时,电感将先前存储的电流注入电路,以增加输出电压,同时还为电容充电,电容负责在电感充电时维持输出电压。
如果开关频率足够高,则电感和电容都不会完全放电,并且输出端负载电压始终高于输入电压源。这就是连续导通模式(CCM)??乇蘸系氖奔湓匠ぃ淳骞艿纪ǖ氖奔湓匠ぃ?,输出端的电压也越大。如果占空比(相对于总开关周期的开关导通时间)得到适当控制,则输入电流波形可以整形为正弦波。
但是,并非所有PFC变换器都采用连续导通模式?;褂辛硪恢址椒?,尽管牺牲了最终的功率因数质量,但开关损耗更少,电路成本更低,这种方法称为边界导通模式(BCM)或临界导通模式。它可以在电感完全放电时切换晶体管(参见图12),即零电流开关(ZCS)。零电流开关使升压变换器中的二极管能够更快、更轻松地改变极性,从而降低了对高质量、高成本组件的需求。

图12: 连续导通模式(左)和边界导通模式(右)下的PFC电感、晶体管和二极管电流
变换器跟踪输入电压,使输出电流看起来就像频率为50Hz的正弦波,但其波形仍然与纯正弦波相差很大,因此逻辑上它仍有大量谐波分量。由于谐波分量为开关频率的倍数,比50Hz基频高很多(50kHz至100kHz),因此可以很容易地被滤除。这显著提高了功率因数,可以使开关电源的PF值高达0.99。
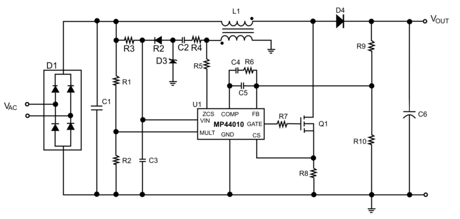
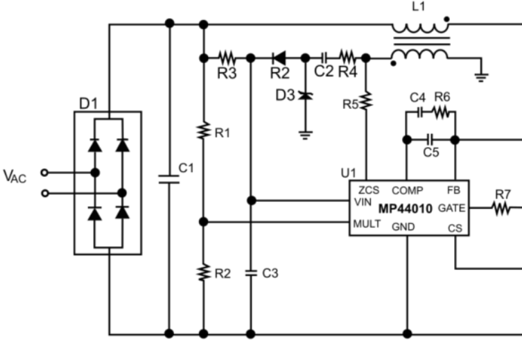
MPS提供的MP44010控制器即为一款BCM功率因数校正器。当连接到升压变换器时,其ZCS引脚检测电感何时放电并激活MOSFET(如图13中的Q1)。该器件还可以比较电流和电压,调整电流峰值以跟随输入电压的波形。

图13: MP44010典型应用电路
总结
功率因数是任何一个电子设备设计中都要考虑的关键因素,尤其是在AC / DC电源应用中。但选择正确的PFC电路需要做许多权衡考虑。
首先,要检测低功率因数是由位移还是失真引起的。然后,根据电路中的功率大小,选择有源或无源PFC。对于有源PFC,设计人员需要在效率与功率因数质量之间做出权衡,选择变换器的工作模式为连续导通模式或者边界导通模式。
无论采用哪种解决方案,MPS都有现成的PFC控制器可选,我们的工程师也随时准备着协助您解决问题。
免责声明:本文为转载文章,转载此文目的在于传递更多信息,版权归原作者所有。本文所用视频、图片、文字如涉及作品版权问题,请联系小编进行处理。
推荐阅读:





