【导读】工程师在转换数据手册中的热阻参数,并做出有意义的设计决策时常常面临很多困惑。这篇入门文章将帮助现在的硬件工程师了解如何解读数据手册中的热参数,包括是否选择 theta 与 psi、如何计算其值;更重要的是,如何更实用地将这些值应用于设计。本文还将介绍应用环境温度之间的关系,以及它们与 PCB 温度或 IC 结温的比较。 最后,我们将讨论功耗如何随温度变化,以及如何利用此特性来实现冷却运行、成本优化的解决方案。
电热类比
在热量和电量之间进行一定的类比,可以帮助我们更轻松地理解热量。表 1 和表 2对电量和热量及其材料常数进行了类比。
表 1:电量和热量之间的模拟关系 (1)

注意:
1. 该表内容来自 Technische Temperaturmessung: 第I卷, Frank Bernhard, ISBN 978-3-642-62344-8。
2. el 为电值,th 为热值。
表 2:不同材料的材料常数和变量


电与热的方程类比
电量和热量都可以在网络中计算出来,其规则可与基尔霍夫定律相提并论(见表 3)。
表 3:电过程与热过程的方程类比 (3)

注意: 该表内容来自 Technische Temperaturmessung: 第I卷, Frank Bernhard, ISBN 978-3-642-62344-8。
数据手册中的热阻 (θJA 和θJC)
图1以MPS的直流开关电源 IC MPQ4572为例,帮助大家了解热参数。在MPQ4572数据手册中,有两个指定的热阻参数: θJA和 θJC。本文将详细讨论这些参数。

图 1:数据手册中的热阻(θJA 和θJC)规格
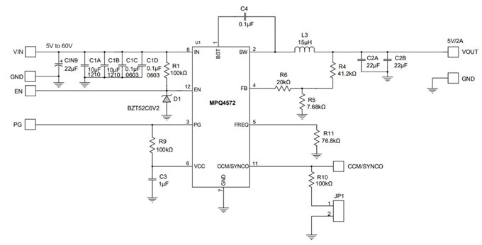
图2显示了一个具有 5V/2A 输出的典型 MPQ4572 应用电路。

图 2:具有 5V/2A 输出的 MPQ4572 典型应用电路
什么是结到环境热阻(θJA)?
θJA定义为从结到环境温度的热阻。它衡量器件通过所有传热路径、铜迹线、通孔和空气对流条件,从结到环境温度的散热能力。
因此,给定的 θJA 仅对其定义的 PCB 有效。人们通常认为θJA是适用于所有 PCB 的常数,这是错误的。θJA允许在通用PCB(如 JEDSD51-7)上比较不同的封装。例如,如果MPQ4572 位于一个4 层 JESD51-7 PCB (4) 上,则其θJA可通过公式 (1) 计算:
$$theta_{JA} = 60 frac{K}{W}$$ 注意:
4.2. JESD51-7为4层PCB,是一款用于引线表面贴装元件的高效导热系数测试板。其尺寸为114.3mmx76.2mm。测量方法请参见 https://www.jedec.org/。
如果 MPQ4572 位于 一个4 层、2盎司的铜质 MPS 测试 PCB(8.9cmx8.9cm)上,其θJA可通过公式(2)来计算: $$theta_{JA} = 45 frac{K}{W}$$ 图3所示为MPQ4572 的评估板EVQ4572-QB-00A。

图 3:EVQ4572-QB-00A 评估板
当 RT = 25°C 时,EVQ4572-QB-00A 的功耗为 1.1W。对JESD51-7 板来说,其结温 (TJ) 可以通过公式 (3)来 估算 : $$T_J = 60 times frac{K}{W} times 1.1W + 25º = 91ºC $$
什么是结到壳热阻(θJC)?
θJC定义为在封装底部,结到外壳温度的热阻。该温度在靠近引脚处测得。使用θJC和公式 (4) 计算结温: $$T_J = (θ_{JC} times Heatflow_{JC}) + T_C$$ 其中 HeatflowJC 是从结到外壳的热流量。HeatflowJC可以用公式 (5) 估算: $$Heatflow_{JC} = Heatflow_{TOTAL} -Heatflow_{JT}$$ 其中HeatflowJC 是从结到顶面的热流量。图 4 显示了为什么θJC 不能用于定制 PCB板上的测量。

图 4:结到壳热阻(θJC)
θJC不能用于定制 PCB 的测量主要有两个原因:
1. 定制 PCB 可以是任意尺寸,可能与 JESD51-7 PCB 的固定尺寸( 114.3mmx76.2mm)不同。θJC的目的是比较不同封装的传热能力,因此应采用JEDSD51-7 PCB 来进行比较,因为其参数已经过研究和测量。
2. 从定制 PCB 封装流出的实际热量是未知的,而 JEDSD51-7 PCB 的该参数已测得。如果是上述功耗为 1.1W 的示例,在该例中,热流分为两条路径:θJC(对定制 PCB 而言未知)和通过对流从封装表面辐射到环境的热流。
结到壳顶(ΨJT) 和结到板(ΨJB)热表征参数是什么?
希腊字母Ψ由psi演变而成。 JESD51-2A 标准对ΨJT 和ΨJB进行了描述。当设计人员已知总电气器件功率时,可以使用 Psi。器件的功率通常很容易测得,再通过psi来计算,用户就可以直接算出电路板的结温。
ΨΨJT 和ΨJB是在特定环境下测量的表征虚拟参数。结温可以用公式 (6) 来计算: $$T_J = Psi_{JT} times P_{DEVICE} + T_{SURFACE} $$ 其中TSURFACE (°C)是封装顶部的温度,PDEVICE 是 IC 中的电功率。
公式 (6) 中用到了器件的总功耗。这意味着我们没必要知道封装顶部和引脚之间的功率分布。这是用热表征参数代替θJC的优势所在。
ΨJT的典型值介于 0.8°/W 和 2.0°/W 之间。 较小的封装往往具有较低的ΨJT而具有较厚模塑料的较大封装,其ΨJT也较高。公式 (7) 和公式 (8) 可以用来估计 theta (θ)和 psi (Ψ) 之间的差异:
$$theta_{12} = {{T_{position1} - T_{position2}} over {Power_{Path12}}}$$ $$Psi_{12} = {{T_{position1} - T_{position2}} over {P_{Device}}}$$
利用热网络进行计算
图 5 显示出可以转换为等效线性电气网络的热网络。θJA 是结与环境之间等效热阻的典型名称。

图5: IC和PCB的热网络图
采用热阻 (°C/W)、热流 (W) 和温差 (Kelvin) 可以描述系统何时具有热稳定性。如果再将热容量 (Ws/K) 添加到网络中,则可以计算瞬态响应。
随着网络规模和详细程度的不断增加,这种计算也变得越来越复杂。硬件开发人员常常缺乏尺寸、材料常数和热流相关的精确信息。布局和热程序可以通过有限元计算以图形方式表现热分布,这是避免大型数学计算的一个好方法。
布局建议
为了保持器件的冷却,建议IC和铜平面之间的金属热传递路径应尽可能地短。利用温差较大的两点将有助于优化冷热温度之间的金属传热路径。在该系统中,与较冷的 VIA2 相比,VIA1 的顶层和底层之间的铜温差更高(见图 6)。这意味着 VIA1 可以在板层之间传输更大的热流,从而实现更有效的冷却。 通孔靠近封装放置将最有效。

图6: 直流开关电源IC的散热图
在 IC 附近部署连续的铜热路径非常必要。避免切割带有不必要导体迹线的平面。外层最能将热量辐射到环境中。避免为靠近 IC 放置的部件部署散热片,因为它会影响热传输。
通孔可以改善板层间的热流。GND 和稳定电位是适合设置热通孔的位置。 填充和封盖的通孔可以提高导热系数,可以直接部署在表面贴装技术 (SMT) 焊盘的下方。大规模的散热布局通常有利于提高电磁兼容性 (EMC)。但要避免将通孔部署在具有高 dI/dt 或 du/dt (例如开关节点)的位置,因为这会降低 EMC 性能。
FR4是一种广泛使用的PCB环氧树脂材料,由于环氧树脂和玻璃纤维导热性能不佳,因此其导热系数较低。在 PCB 层之间部署铜通孔可以改善层之间的热连接。有些 PCB 材料的导热系数甚至是 FR4 的 4 到 8 倍。
结论
MPS的 MPQ4572在本文中用于展示热参数与电量和网络之间的类似之处,以及两者之间的相互转换。工程师经常使用的电量,将有助于快速理解PCB、环境和半导体之间相互作用的热参数。
热阻参数(θJA 和θJC)通常在器件的数据手册中给出,设计人员可以据此比较不同封装的散热特性。表征热阻(ΨJT 和 ΨJB)则允许设计人员计算特定应用的结温。在 IC 表面的顶部进行温度测量,可以轻松获得准确的结温。
来源:MPS
免责声明:本文为转载文章,转载此文目的在于传递更多信息,版权归原作者所有。本文所用视频、图片、文字如涉及作品版权问题,请联系小编进行处理。
推荐阅读:




