【导读】SGM6612A是一颗20V/10A同步升压转换器芯片,内置门驱动器用于驱动外部开关断开负载。通过集成两个14mΩ高/低压侧电源开关,SGM6612A可提供高达10A的开关峰值电流和20V输出电压,从而为包括便携式扬声器、液晶显示器源驱动、功率放大器电源、电机驱动器电源及USB Type-C电源在内的便携式设备提供一种高效率、小尺寸的电源解决方案。
SGM6612A采用固定频率峰值电流拓扑架构来调节输出电压,能够以最小的输出电容提供出色的线性和负载瞬态响应。中等或重载条件下,SGM6612A采用脉宽调制(Pulse Width Modulation,PWM)模式;轻负载条件下,SGM6612A进入自动脉冲频率调制(Pulse Frequency Modulation,PFM)模式以提高效率。

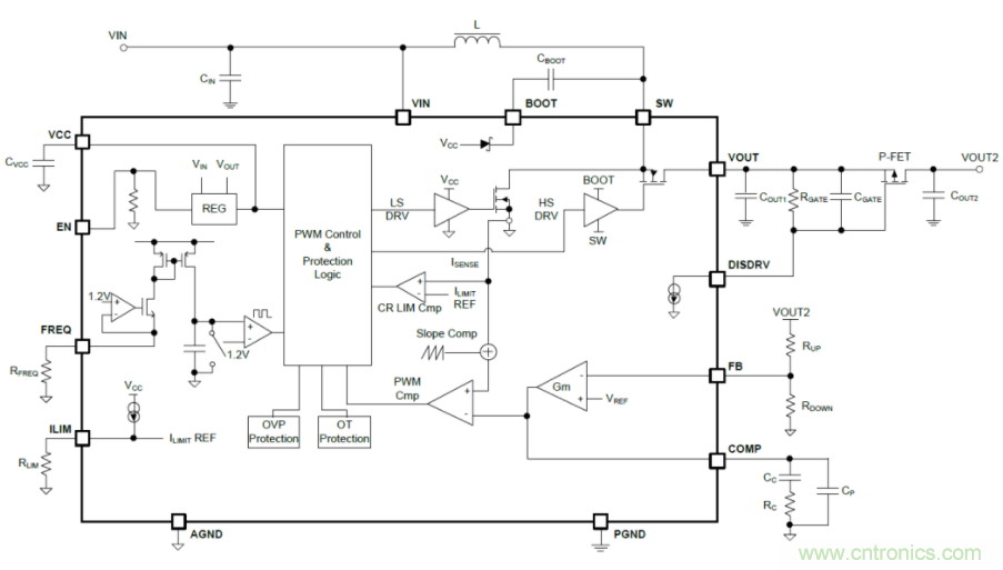
图1 SGM6612A功能框图
一颗出色的模拟芯片该具备怎样的性能?
从图1可以看出,SGM6612A所需要的外部器件很少,并且还提供一个单独的DISDRV引脚来驱动负载输出端的外部FET,在设备关断或输出短路时能完全断开输入与输出的连接。启动时,通过内部55μA吸入电流源来控制外部P-FET开关。如果电感电流达到了短路?;さ缌飨拗沏兄担ǖ湫椭?0A),或者输出电压降低到了正常输出值的70%,SGM6612A将进入自动切断短路?;ぃ℉iccup)模式并提供90ms的短路?;ぃ⒃诙搪诽跫獬笞远指?。此外,该装置还提供输出过压?;ぁ⒌绺邢蘖鞅;ず腿裙鼗;せ啤?/div>

图2 输出短路?;?/div>
图3-图8展示了SGM6612A(左)与竞品(右)在不同条件下的性能对比:

图3 电感3.3μH、输出16V时不同负载的效率曲线对比
不同输入电压下(设定16V),不同输出负载下的输出电压(Output Voltage vs. Load),SGM6612A有更好的负载调整率。

图4 不同输入电压、不同输出负载下的输出电压对比
在输入电压6V至14V、输出电压16V、开关频率500kHz条件下,P-FET连接在电路中,3A满载输出电流下的各项实测值。
01 输出1A负载的纹波电压时,SGM6612A纹波电压都在输出值的0.5%以内

图5 输出1A负载的纹波电压对比
02 负载变化瞬态响应

图6 负载变化瞬态响应
03 输出短路时的芯片响应

图7 输出短路时的芯片响应
04 输出短路释放后的实际响应

图8 输出短路释放后的实际响应
上述测试数据可以看出,SGM6612A支持最高2.2MHz的可编程电阻开关频率;采用峰值电流控制拓扑以?;て骷谏乖诵薪锥尾换峁兀痪哂卸搪繁;すδ芎凸贡;すδ?;在轻载条件下自动强制PFM模式,通过降低开关损耗来提高效率,最高效率可达95%。
特征
● 输入电压范围:2.7V至16V
● 输出电压范围:4.5V至20V
● 高达10A可编程电阻器电流限制
● 集成两个14mΩ低导通电阻内部FET
● 在输入电压7.2V、输出电压16V、输出电流2A时,效率高达95%
● 电阻器开关频率可编程,高达2.2MHz
● 用于负载断开的门驱动器
● 自动切断短路?;すδ?/div>
● 过电压?;?/div>
● 轻载自动PFM模式
● 绿色TQFN-3×3.5-13L封装
推荐阅读:
特别推荐
- 强强联手!贸泽电子携手ATI,为自动化产线注入核心部件
- 瞄准精准医疗,Nordic新型芯片让可穿戴医疗设备设计更自由
- 信号切换全能手:Pickering 125系列提供了从直流到射频的完整舌簧继电器解决方案
- 射频供电新突破:Flex发布两款高效DC/DC转换器,专攻微波与通信应用
- 电源架构革新:多通道PMIC并联实现大电流输出的设计秘籍
技术文章更多>>
- 瑞典Ionautics新一代HiPIMS设备HiPSTER 25落地瑞士Swiss PVD
- CITE 2026:以科创之钥,启电子信息新局
- 工业智能化利器:树莓派的多元应用与优势
- 电容选型核心指南:特性、误区与工程实践
- 大联大友尚推出 KEC 电机驱动电源方案,KIC3927 成性能核心
技术白皮书下载更多>>
- 车规与基于V2X的车辆协同主动避撞技术展望
- 数字隔离助力新能源汽车安全隔离的新挑战
- 车用连接器的安全创新应用
- Melexis Actuators Business Unit
- Position / Current Sensors - Triaxis Hall
热门搜索
浪涌保护器
雷度电子
锂电池
利尔达
连接器
流量单位
漏电?;て?/a>
滤波电感
滤波器
路由器设置
铝电解电容
铝壳电阻
逻辑IC
马达控制
麦克风
脉冲变压器
铆接设备
梦想电子
模拟锁相环
耐压测试仪
逆变器
逆导可控硅
镍镉电池
镍氢电池
纽扣电池
欧胜
耦合技术
排电阻
排母连接器
排针连接器
友情链接(QQ:317243736)
我爱方案网 ICGOO元器件商城 创芯在线检测 芯片查询 天天IC网 电子产品世界 无线通信???/a> 控制工程网 电子开发网 电子技术应用 与非网 世纪电源网 21ic电子技术资料下载 电源网 电子发烧友网 中电网 中国工业电器网 连接器 矿山设备网 工博士 智慧农业 工业路由器 天工网 乾坤芯 电子元器件采购网 亚马逊KOL 聚合物锂电池 工业自动化设备 企业查询 工业路由器 元器件商城 连接器 USB中文网 今日招标网 塑料机械网 农业机械 中国IT产经新闻网 高低温试验箱
关闭
?
关闭




