桃花源qm花论坛(品茶),凤楼阁论坛官网入口网址,一品楼品凤楼论坛最新动态,风楼阁全国信息2024登录入口

你的位置:首页 > 电源管理 > 正文

简化HEV 48V系统的隔离CAN、电源接口

发布时间:2019-06-19 责任编辑:lina

【导读】 48V汽车应用中对隔离的需求持续增长。这是一种紧凑、高效、稳健、低噪声的方法,可通过CAN接口隔离48V系统。
 
48V汽车应用中对隔离的需求持续增长。这是一种紧凑、高效、稳健、低噪声的方法,可通过CAN接口隔离48V系统。
 
为今天的汽车设计是一种平衡行为。在满足日益严格的排放标准和为越来越多的车载系统和小工具提供动力之间,需为当今的车辆提供高功率,以获得高效率。
 
为实现效率和功率的融合,工程师更加依赖于将48V电力运行与传统燃气发动机相结合的系统,如混合动力电动汽车(HEV)。这种方法可确保车辆满足严格的二氧化碳(CO2)排放标准,同时还可改进性能和驱动质量。
 
虽然关于双电池汽车系统本身已有很多说法,但本文关注的是这些组合式12和48V系统中的一个关键且有时被忽视的组件:电流隔离。电流隔离用于抵抗接地噪声,并在与其连接的48 V系统中接地断开或故障时?;?2V系统。
 
本文将讨论48V汽车应用中隔离的需求,并描述一种紧凑、高效、稳健和低噪声的方法,通过控制区域网络(CAN)接口隔离48V系统。
 
使用48V电池的车辆电流隔离的必要性
 
即使在使用48V电池(通常为锂离子电池)的车辆中,传统的12V铅酸电池仍可为控制电子设备和低功率设备供电。在这两个耗材上运行的系统需要彼此通信。例如,48V起动发电机由引擎控制器控制,使用12V电池供电。两个系统的接地连接到汽车底盘。尽管从理论上讲,两个系统可直接相互连接(图1a),但由于以下原因,电流隔离(图1b)几乎始终有必要:
 
瞬态地电位差:12V系统的接地使用螺栓直接连接到汽车底盘。48V??榈慕拥厥褂眉赣⒊叱さ牡缋铝拥狡档着?。48V系统(如启动发电机或交流压缩机)中存在的大量开关电流,结合接地电缆的电感特性,可能会导致瞬间接地噪声,很容易损坏低压3.3V或5V通信信号。电流隔离对于确??煽康氖荽涫潜匾?。
 
48V侧的接地断开:有时在故障条件下或维护期间,图1a中的GND_48V可能会与底盘断开连接。??榈?8V电源,转而连接到48V电池,可能仍然完好无损。在这种情况下,48 V系统的所有内部节点(包括12V系统的接口)都可浮动到48V。这对12V系统造成危险,因为它的输入、输出端口可能不是设计用于处理48V。在图1b中,相同的故障条件不会对12V系统造成压力。48 出现在电流隔垒上,通常额定电压高得多(如2.5 kV)。
 
短路情况:在图1a中,48V系统内部的任何短路都可能导致在与12V系统的接口处出现48V电压。这种潜在危险可能危及多个在12V电源上运行的电路,包括对车辆安全运行至关重要的电路。电流隔离有助于确保48V系统上的任何短路不会传播到车辆的12V侧。
 
简化HEV 48V系统的隔离CAN、电源接口
图1. 12V和48V系统之间的直接和电隔离连接
 
使用CAN接口隔离48V系统
 
可通过多种方式实现电流隔离,并在系统内的不同位置绘制隔离边界。图2所示为一种在CAN接口实现隔离的通用方法。在CAN接口与系统中的其他地方隔离具有使用最少数量的隔离通道的优点 -- 仅需两个隔离通道即可。这降低了成本和电路板空间。
 
简化HEV 48V系统的隔离CAN、电源接口
图2. 所示为轻度混合动力电动车辆中的12V和48V侧之间的电流隔离的示例
 
隔离式DC-DC转换器可提供隔离电源VISO,为48V系统的某些部分供电。即使48V电池完全放电,VISO也可确保数字隔离器和48V系统的关键部件具有可用于操作的电源。若GND_48V断开,VISO也可用于将48V侧置于安全状态。
 
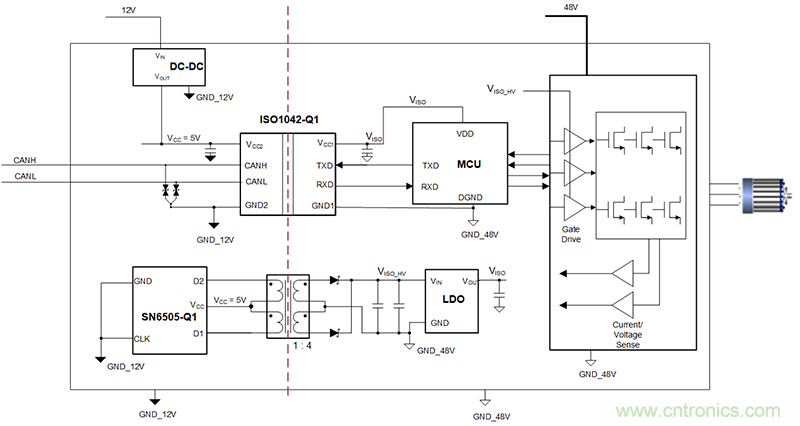
现已推出新型集成隔离式CAN收发器和隔离式DC-DC电源控制器现,有助于简化48V系统中的隔离式CAN接口。图3所示为一个示例48V起动发电机。您可为其他48V系统使用类似的隔离架构,如DC-DC转换器、电池管理系统、加热器和空气压缩机。
 
简化HEV 48V系统的隔离CAN、电源接口
图3. 这款48V启动发电机采用隔离式CAN收发器和推挽式隔离电源
 
单片集成隔离式CAN收发器,如德州仪器(TI)ISO1042-Q1(图3),将高压电流隔离与高性能CAN收发器集成,有助于减少电路板面积,同时改进时序参数。从CAN的角度来看,低环路延迟和偏移使用CAN灵活数据速率实现高速数据通信。隔离提供对传导和辐射干扰的免疫力。冗余或强化隔离将在故障条件下提供额外的?;び嗔?。
 
当与外部变压器一起使用时,德州仪器的SN6505-Q1SN6505-Q1等推挽变压器驱动器(也如图3所示)可产生隔离电源VISO_HV(在10到15V的范围内),为金属氧化物供电半导体场效应晶体管(MOSFET)栅极驱动器,并可产生较低VISO(3.3至5V范围内),为单片机和隔离CAN器件的数字侧供电。
 
推挽式拓扑结构使用两个低侧开关。这些开关在交替的时钟相位中导通,以便在中心分接隔离变压器上连续传输功率。拓扑结构采用前馈调节,输出电压纯粹通过变压器比率控制。与其他拓扑结构相比,连续功率传输可产生更低的峰值电流,从而降低排放并提高效率。对称驱动器还可防止变压器饱和,从而形成紧凑的变压器。
 
在12V侧,非隔离式DC-DC转换器或降压器可产生5 V电源,为CAN收发器供电,同时也可作为推挽式隔离式DC-DC转换器的输入电压。使用前置降压使系统对12 V电池电源的变化不敏感,这种变化可能是由负载变化引起的。此外,在较低输入电压(5V vs.12V)下操作会导致变压器变小。
 
结论
 
电流隔离是使用48V电池供电的汽车中极其重要的考虑因素。隔离用于抵抗接地噪声,并在与其连接的48V系统中接地断开或故障时?;?2V系统。在HEV中使用48V电源的系统的示例包括起动器 - 发电机、电动涡轮增压器、电动泵、空调、加热器、电动悬架和驾驶员辅助。集成隔离式CAN收发器与基于推挽式隔离式DC-DC电源相结合,可提供用于隔离48V系统的紧凑、高效、稳健且低噪声的技术。
(来源:德州仪器)
 
 
 
 
推荐阅读:
如何设计调光型LED驱动电源中的谐波电流?
电源的回馈控制回路有什么作用?(一)
设计精讲之SiC-MOSFET的隔离型准谐振转换器
【盛况回顾】一起回顾领略汉诺威LET广州物流展不可错过的精彩瞬间!
论坛议程推介 | 汽车先进运动控制与智能化
要采购变压器么,点这里了解一下价格!
特别推荐
技术文章更多>>
技术白皮书下载更多>>
热门搜索

关闭

?

关闭