【导读】新兴的复合型或混合信号型电源转换控制器进入市场以来,正逐渐将“模拟与数字二选一”的思路转变为“数字和模拟择优并取”的实用主义模式。本文就分享名厂是如何将数字和模拟择优并取的?模拟与数字共存的复合型电源转换方案送给大家。
新兴的复合型或混合信号型电源转换控制器进入市场以来,正逐渐将“模拟与数字二选一”的思路转变为“数字和模拟择优并取”的实用主义模式。这些设备旨在利用模拟和数字两种解决方案的优势,同时缩小它们的劣势。通过将模拟和数字相结合,可以使数字解决方案的灵活性与模拟解决方案中的高效性能、瞬态响应和负载稳定度有效融合。
我们终归是生活在一个模拟世界中。这使得数字解决方案处于不利地位,因为它需要对信息(反馈)进行数字化(通常通过模数转换器完成),随后必须在高速MCU(或DSP)中处理数字控制。数字控制环的带宽与A/D转换的速度以及MCU/DSP的计算速度直接相关。想要更多带宽?那么就需要速度更快的A/D和MCU,当然成本也更高!模拟解决方案的固有优势在于其在模拟域中收集和维护信息,因而无需高性能MCU或A/D转换器。

尽管模拟电源解决方案可提供高效控制,但并不是很灵活。模拟电源设计工程师必须对应用中的性能权衡进行评估,然后针对整个工作空间以及负载配置文件优化模拟设计。尽管多年来该技术足以满足需求,但是市场和行业趋势、消费者预期以及政府规定很快将超出模拟设计技术的能力范围,使其无法满足更高效的需求。解决方案:电源设备必须具有更好的灵活性。除了一般用途,该灵活性还可用于:
1. 实现多点电源转换优化,而不是在整个电源转换工作范围内优化
2. 作为系统的一部分执行,这意味着其必须能进行配置,以优化系统随时间变化的效率,而不是仅优化电源转换效率
3. 将信息传递到系统,从而使能系统优化
毫无疑问,数字电源转换解决方案的灵活性足以满足上述需求。不过,其设计并不轻松,需要在资源、工具和过程方面进行大量投入。数字控制技术与模拟控制技术不同,因此需要新资源,包括数字控制设计和软件工程。对许多公司而言,这种投入已证明是一个严重的阻碍。
考虑到这些机遇与挑战,有理由探索在模拟域中保持电源控制的可能性。此外,这消除了对额外专业技能和资源的需求,同时避免了产品成本增加,因为省去了数字控制所需的昂贵的MCU和A/D转换器。
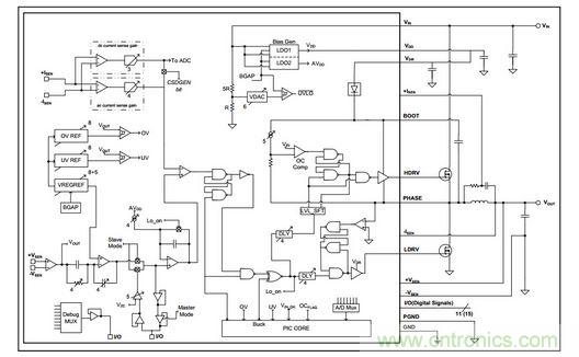
我们看一下复合型模拟和数字解决方案,如Microchip最新发布的MCP19111。MCP19111将峰值电流模式模拟控制器的性能与小型8位单片机相结合(见图1——框图)。其电源调节完全在模拟域中进行,因此无需高性能的高速单片机。而集成的8位MCU提供了方便的接口用来监视和调节模拟控制器的性能,从而实现了以前无法实现的调节功能。集成的MCU仍保持小巧简单的设计,除了增加灵活性外,还可实现很高的集成度。如图1所示,MCP19111不仅集成了带有模拟控制器的MCU,还包括功率MOSFET驱动器和一个中压LDO。此器件的工作范围非??恚纱?.5-32V,只需要极少的外部元件,并且在模拟控制中引入了前所未有的灵活度。
电源转换行业持续向更具灵活性和可定制性的数字电源转换技术过渡,而模拟电源转换技术将继续提供具有成本效益的高性能电源转换解决方案。二者的结合,无论是称之为复合型电源转换、混合信号型电源转换还是简单的模拟加数字电源转换,都引入了一种独特的性能、灵活性和成本平衡,这在许多不同种类的应用中极具吸引力。

图1:MCP19111 框图




