【导读】反激电源是生活中用到最多的电源,作为电子工程师来说熟悉和了解反激电源的组成结构和设计是非常必要的。本文以常用的反激开关电源的电路图为例,让大家轻松读懂开关电源电路图!
一,先分类
开关电源的拓扑结构按照功率大小的分类如下:
10W以内常用RCC(自激振荡)拓扑方式
10W-100W以内常用反激式拓扑(75W以上电源有PF值要求)
100W-300W 正激、双管反激、准谐振
300W-500W 准谐振、双管正激、半桥等
500W-2000W 双管正激、半桥、全桥
2000W以上 全桥
二,说重点
在开关电源市场中,400W以下的电源大约占了市场的70-80%,而其中反激式电源又占大部分,几乎常见的消费类产品全是反激式电源。
优点:成本低,外围元件少,低耗能,适用于宽电压范围输入,可多组输出.
缺点:输出纹波比较大。(输出加低内阻滤波电容或加LC噪声滤波器可以改善)
今天以最常用的反激开关电源的设计流程及元器件的选择方法为例。给大家讲解如何读懂反激开关电源电路图!
三, 画框图
一般来说,总的来分按变压器初测部分和次侧部分来说明??氐缭吹牡缏钒ㄒ韵录父鲋饕槌刹糠郑缤?
图1:反激开关电源框图
四,原理图
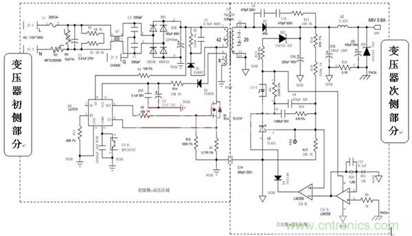
图2是反激式开关电源的原理图,就是在图1框图的基础上,对各个部分进行详细的设计,当然,这些设计都是按照一定步骤进行的。下面会根据这个原理图进行各个部分的设计说明。
图2:典型反激开关电源原理图
五,保险管
图3:保险管
先认识一下电源的安规元件-保险管如图3。
作用: 安全防护。在电源出现异常时,为了保护核心器件不受到损坏。
技术参数: 额定电压 ,额定电流 ,熔断时间 。
分类: 快断、慢断、常规
计算公式: 其中:Po:输出功率
η效率:(设计的评估值)
Vinmin :最小的输入电压
2:为经验值,在实际应用中,保险管的取值范围是理论值的1.5~3倍。
0.98: PF值
六,NTC和MOV
NTC 热敏电阻的位置如图4。
图4:NTC热敏电阻
图4中的RT为NTC,电阻值随温度升高而降低,抑制开机时产生的浪涌电压形成的浪涌电流。
图4中RV为MOV压敏电阻,压敏电阻是一种限压型?;て骷缪贡;?、防雷、抑制浪涌电流、吸收尖峰脉冲、限幅、高压灭弧、消噪、?;ぐ氲继逶骷?/div>
[page]
七,XY电容

图5:X和Y电容
如图X电容,Y电容。根据IEC 60384-14,安规电容器分为X电容及Y电容:1. X电容是指跨与L-N之间的电容器, 2. Y电容是指跨与L-G/N-G之间的电容器。
X电容没有具体的计算公式,经验:若电路采用两级EMI,则前级选择0.47uF,后级采用0.1uF电容。若为单级EMI,则选择0.47uF电容。(电容的容量大小跟电源功率没有直接关系)
Y电容的总容量一般都不能超过4700PF(472)
八,共模电感
图6:共模电感
共模电感上,有两个共模电感线圈。这两个线圈绕在同一铁芯上,匝数和相位都相同(绕制方向向反)。共模电感器要不易饱和,如此就需要选择低B-H(磁芯损耗与饱和磁通密度)温度特性的材料,因需要较高的电感量,磁芯的μi值也就要高,同时还必须有较低的磁芯损耗和较高的BS(饱和磁通密度)值,符合上述要求之磁芯材质,目前以铁氧体材质最为合适,磁芯大小在设计时并没有一定的规定,原则上只要符合所需要的电感量,且在允许的低频损耗范围内,所设计的产品体积最小化。
因此,磁芯材质及大小选取应以成本、允许损耗、安装空间等做参考。共模电感常用磁芯的μi约在2000~10000之间。
九,整流桥
图7:整流桥
十,高压启动与RCD箝位电路

图8:高压启动与RCD箝位电路
红线圈起的电阻为I C的高压启动电阻,电阻阻值的选择由IC特性决定。
蓝线圈起的部分为RCD箝位电路(也称为关断缓冲电路)。
十一,PWM IC 功能
PWM集成IC的作用:500V高压启动电路;电流控制模式;VCC具有过压保护功能;具备过载?;すδ?;500mA驱动能力;可调开关频率;内置谐波补偿电路。
各个器件的作用如下介绍:
R11为IC工作频率调整电阻;
D2为辅助绕组供电整流二极管;
R14为限流电阻;
C5为低频滤波电容;
C11为高频滤波电容;
R3为过功电阻;
R8为驱动电阻;
R12 MOS开机?;さ缱瑁?/div>
[page]
C12为旁路电容;
U3-B为光耦反馈端。
图9:集成PWM的IC
十二,MOS管
MOS管的耐压选择:
为 S极间耐压要是两倍的直流输入最大电压
MOS管的耐电流选择:
MOS所通过的电流有效值
输出电流
输出功率
最小输入直流电压值
最大占空比
图10:MOS管
十三,变压器
图11:变压器
变压器的线径计算是有规定的,特别是反激式电源变压器更应该注意:
在不同的频率下选取d也是不同的,在200KHz以下时,一般为4~5A/mm2,在200KHz以上时,一般为2~3A/mm2。
为了减少漏感,目前最好的、工艺最简单的绕制方法是初次级交错绕法也就是大家常说的三明治绕法
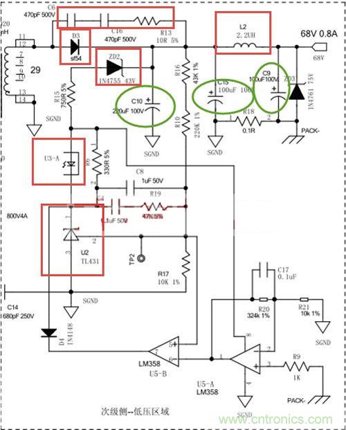
十四,次级电路
1. 限流电路由R18、U5、C17、R9、R20、R21 组成。工作原理:R18为回路的电流检测电阻,为了降低损耗,此电阻选择时尽量的小。
图12:限流回路
2. U5为运算放大器LM358,358内部由两个运放,我们将两个运放一个做放大器,一个做比较器,将检测电阻上的电压值放大32.4倍后与基准电压做比较。当运放值低于基准值时,比较器输出高电平(358VCC电压),当运放值高于基准电压值时,比较器输出低电平(相对于接地).
3. C10,C15和C9为次级滤波电容。
4. D3为次级整流二极管。
5. C8、C4、R19组成了431所需的回收回路补偿,以便稳定控制回路。TL431 是开关电源次级反馈最常用的基准和误差放大器件。
6. U3光耦隔离是采用光电耦合器进行隔离,隔离电压为发光管和光敏三极管的隔离电压的最小值。
图13:次级电路
图14:TL431 光耦和LM358
总结
反激电源是生活中用到最多的电源,作为电子工程师来说熟悉和了解反激电源的组成结构和设计是非常必要的。反激电源的设计难点在于变压器及反馈补偿环路。反馈补偿环路的牵扯的内容太复杂,有机会再和大家做详细的探讨。
反激电源是生活中用到最多的电源,作为电子工程师来说熟悉和了解反激电源的组成结构和设计是非常必要的。反激电源的设计难点在于变压器及反馈补偿环路。反馈补偿环路的牵扯的内容太复杂,有机会再和大家做详细的探讨。
特别推荐
- 强强联手!贸泽电子携手ATI,为自动化产线注入核心部件
- 瞄准精准医疗,Nordic新型芯片让可穿戴医疗设备设计更自由
- 信号切换全能手:Pickering 125系列提供了从直流到射频的完整舌簧继电器解决方案
- 射频供电新突破:Flex发布两款高效DC/DC转换器,专攻微波与通信应用
- 电源架构革新:多通道PMIC并联实现大电流输出的设计秘籍
技术文章更多>>
- 特瑞仕半导体株式会社发布XC9711 系列新品降压 DC/DC 转换器
- 技术解决方案导向:破解车载摄像头终检痛点 ——FT8340 多通道电池模拟器的产线应用
- 从分立器件到集成??椋采廊绰诽嵘齍PS功率密度与效率
- 村田参展CES 2026
- 2025智能戒指排名前十选购指南:从健康监测到穿戴的全面解析
技术白皮书下载更多>>
- 车规与基于V2X的车辆协同主动避撞技术展望
- 数字隔离助力新能源汽车安全隔离的新挑战
- 车用连接器的安全创新应用
- Melexis Actuators Business Unit
- Position / Current Sensors - Triaxis Hall
热门搜索
隔离变压器
隔离开关
个人保健
工业电子
工业控制
工业连接器
工字型电感
功率表
功率电感
功率电阻
功率放大器
功率管
功率继电器
功率器件
共模电感
固态盘
固体继电器
光传感器
光电池
光电传感器
光电二极管
光电开关
光电???/a>
光电耦合器
光电器件
光电显示
光继电器
光控可控硅
光敏电阻
光敏器件



