- 30V/3A稳压稳流电源电路原理
- 可先设定工作电流,再调整工作电压
- 采用多圈电位器则可省略微调钮
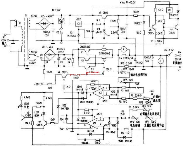
电路工作原理
运放IC1(μA741)及周边元件组成稳压调节电路,由V1//V2、V3组成达林顿大功率电压调整电路。RPl、RP2、RP3、R4、R5、R6、VDl2、VD13、VDl4等组成输出电压取样电路,运放IC1对输出电压变化进行放大,由输出端⑥脚经VD10对达林顿管的基极电流进行分流,以达到稳压调整目的,其中RP1、RP2为面板上的输出电压粗细调节电位器,RP3为电路板内部的最高输出电压设定可调电阻。
运放IC2及周边电路组成稳流调节电路,RP4、RP5、RP6、R7、R8、R9、R10、VD15等对R3上的电流进行取样经IC2放大处理,由IC2运放输出端⑥脚经VD9对达林顿管的基极电流进行分流,以达到稳流凋整的目的,其中RP4、RP5为面板上的输出电流粗细调节电位器,RP6为内部最大输出电流设定可调电阻:VD9与VD10(即稳压稳流控制电路)组成“与门”的工作方式。当输出电流未达到设定电流值,VD9截止,对输出电压没有影响,当输出电流一达到设定电流值VD9开始导通,对稳压调整电路的推动电流进10流,使输出电压下降,保证输出电流在设定的电流值上,即所谓的稳流调节且稳压稳流工作自动转换,能有效的防止损坏被修电器和电源本身。
发光管LED1、LED2为稳压稳流工作指示电路,当稳流IC2未工作时,其⑥脚为高电平,VD11、DZ2导通,使晶体管V8饱和,绿色LED1发光,指示电源工作在稳压的状态;当稳流IC2工作时,其⑥脚电压下降。VD11、DZ2截止,V9饱和导通,红色LED2发光,指示电源工作在稳流的状态下(此时输出电压下降,低于设定的工作电压)。
继电器JK1、V6、V7等电路组成交流输入电压自动切换电路,由输出电压来控制。当输出电压在12V以下时,JK1常闭触点接通,输人电压在交流15V绕组工作;当输出电压上调到直流13.5V以上时,继电器JK1吸合,??サ憬油ǎ涣魇淙氲缪乖?0v绕组7-作。以保证输入输出电压在正常的压差范围内,以降低调整管的功耗。高档的电源一般设计有三组绕组工作。进一步降低稳压管的无用功耗。其中电阻R11*为调整电阻,适当调节以适合的输出电压切换点。因电路具有迟滞特性,不会在切换电压点造成继电器的反复吸合、释放而产生振荡的不稳的现象。继电器JK2与K2为输出电压控制开关,在调整输出电压时,若需要关闭输出电压时,可按动K2,而不必拆下输出电压端子,方便操作。输出电压指示直接接在输出电压端,电流表接在电流取样电阻R3(O.18Ω/SW)上,采用3位半的数字表头,可精确地显示电流电压。
电源变压器T1功率为120VA、次级主绕组O.151V-30v流,要求电流达到3A以上,辅助绕组为交流20V,电流为1A。初次级间绕有屏蔽层,并且接地,以保证降低干扰的作用,其中,20V辅助绕组、IC3(7812)、IC4(μA431)、DZt(1N4735)、V5(D880)等构成稳压性能优良的整机工作电源,电路的稳定性能、纹波特性、温漂等均由该电源来保证。所有电阻均采用金属氧化膜电阻。
使用电源时,可先设定工作电流,再调整工作电压。设定工作电流时,输出电压可调至1V左右(及1V以下),再将输出端U+与U-短路,调节RP4、RP5使电流表上显示的电流值在预定的电流,而后再开路输出端,调节RP1、RP2使输出电压达到预定的电压值,即可投入使用(如果输出电压调得过高达20-30V时。直接短路输出电压端子,虽然电源具有稳流作用,但会引起短路火花和冲击电流过大,影响电源内部器件寿命)。
[page]
制作时,变压器功率要足够,大功率调整管V1、V2要安装在大型散热器上、主电源整流桥堆须采用6A以上的,最好安装在散热片上。电压调节钮、电流调节钮如果采用多圈电位器则可省略微调钮,性能还好些,且更方便调整操作。







