- LED调光电路的设计
- 白光二极管采用恒流电源驱动
- P89LPC932采用高性能的处理器结构
- 采用LED调光控制系统
随着能源?;牡嚼矗咝У恼彰骷际醯玫饺嗣枪惴旱墓刈?。发光二极管LED(Light Emitting Ddiode)是利用半导体PN结或类似结构把电能转换成光能的器件,以其高效率、低功耗、低电压驱动、使用寿命长等优点,已在众多应用领域中得到普遍的应用,如各类消费电子产品——手机、PDA、液晶电视的背光光源等。高亮度LED是传统白炽灯的一种理想替代方案,因为前者的寿命和效率都比后者高得多,且不同于紧凑型荧光灯泡,这些LED能够在低温下工作。为提高LED照明电路的使用性能和适用范围,本文将介绍一种具成本优势的高亮度白光LED(HBLED)调光方法。
对于HBLD而言,在高照度工作条件下导通电压高达3~5V,工作电流可达0.15~3A。LED的发光亮度与流过LED正向电流的大小基本上成正比关系,所以LED应用的关键技术之一是提供与其特性相适应的电源或驱动电路。高亮度LED有两种基本的调光方法。第一种是PWM(脉冲宽度调制)调光方法,即在大于200 Hz的某些频率下以0%~100%的不同占空比来导通和关断LED。导通期间LED满电流工作,而关断期间LED上没有电流流过,可以保证色彩的一致性。第二种方法是控制流经LED串的电流量,这可能导致LED串的电压下降,并造成轻微的色差。不过如果观察调光器打开情况下工作的白炽灯,也会看到明显的色彩变化。
高亮度白光二极管一般采用恒流电源驱动。因为随着LED逐渐变热,其电压降将减小,而且若LED串由恒压电源供电的话,电源往往会持续提供过多的电流,使输出电压增大,直到电源达到电流限值或LED失效。脉宽调制方式是用较高的频率开关LED,开关频率超出人一般能够察觉的范围,给人一种LED总亮的假象,现在普遍采用脉宽调制方式调节LED的亮度,在某些应用中,调光比可达5 000:1,常用的LED驱动有降压型(Buck)、升压型(Boost)、升降压型(Buck~Boost)等3种。LM3402是一款由可控电流源衍生的降压型稳压器,输入电压范围涵盖整个汽车应用领域,内置MOS管最多可以驱动5颗LED,性价比高,且接受领域较广、线路简洁实用,是众多LED驱动IC中间的佼佼者。
1 系统结构
1.1 总体结构
由于单个HBLED的发光效率不能完全满足亮度要求,因此,需要用多个LED组成阵列,1个LM3402对5个高亮度发光二极管组成的串(HBLE-Ds)进行恒流驱动,接受1个微处理器P89LPC932的PWM脉宽调节控制,可实现无级调节,流过每个HBLEDs的电流约为120~350 mA。
1.2 人机界面
操作面板上有3个按钮(关闭、调亮和调暗按钮)和4个普通发光二极管指示灯。按下关闭按钮,将熄灭高亮度发光二极管串HBLEDs,再次按下此按钮,则可以回到原亮度显示状态,掉电或重启也可回到设定亮度状态;调亮和调暗按钮用于改变HBLEDs的亮度,对应4个指示灯,其中每个指示灯有亮暗2级指示,这样可以指示8挡亮度。
1.3 驱动电路
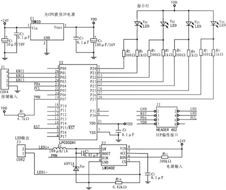
驱动电路是整个LED调光电路的核心,主要由1个微处理器P89LPC932和LM2402恒流稳压电路组成。LM3402是一款由可控电流源衍生的降压型稳压器,可驱动串联的大功率、高亮度发光二极管串,可以接受范围在*2V的输入电压。当使用引脚兼容的LM3402HV时,输入电压的上限可达到75V。按照需要对转换器的输出电压进行调节,以维持通过LED阵列的恒定电流水平。只要HBLEDs的组合前馈电压不超过Vo(MAX),则电路能保持任意数量的LED中的调节电流不变。图1为LM3402的典型应用电路示意图,其中RSNS为电流设定电阻,平均电流IF≈0.2/RSNS,RON取值与发光二极管串中的LED数量有关,5个以上LED时可取值300KΩ,经检测,恒流标称值为250mA时(RSNS=0.8 Ω),电流波动在±10mA以内。

图1 LM3402的典型应用电路示意图
DIM1的逻辑是直接的,因此当DIM1端口为高电平时,LM3402会输出稳定的电流;当DIM1处为低电平时,禁止任何电流输出。所以对LM3402的DIM1端口输入PWM信号,可对LED阵列进行调光,PWM信号的最大逻辑低电平应为0.8V,最小逻辑高电平为2.2V。将DIM1端口悬浮或者接至逻辑高电平,一旦输入达到6V,LM3402就开始运作。
[page]
将OFF端口接地,从而将LM3402置于一个低功率关机状态(典型值为90μA)。在正常工作期间,该端口应始终保持在开路状态。
P89LPC932是由飞利浦生产的低功耗单片微处理器,电源电压3.3V,可低功耗运行,适合于许多要求高集成度、低成本的场合??梢月愣喾矫娴男阅芤?。P89LPC932采用了高性能的处理器结构,指令执行时间只需2~4个时钟周期,6倍于标准80C51器件。P89LPC932集成了许多系统级的功能,这样可大大减少元件的数目、电路板的面积以及系统的成本,其内部有2个定时器,可作为一个具有256个定时器时钟周期的PWM发生器使用。LED调光电路电气原理图如图2所示。

图2 LED调光电路电气原理图
2 程序设计
2.1 程序结构
控制器程序根据3个按钮的输入状态,实现开关或亮度调节,并将亮度状态在4个指示灯上显示出来。利用微处理器自身集成的EEPROM单元,可随时保存亮度状态n(PWM占空比)。主程序流程框图如图3所示。

图3 主程序流程框图
2.2 PWM发生
高亮度白光二极管串HBLEDs的电流主要通过对LM3402的DIM端口进行PWM调节,实际电流占设定电流值的比例取决于PWM的占空比duty cycle。如果PWM信号的频率正好落在200Hz~20kHz之间,白光LED驱动器周围的电感和输出电容就会产生人耳听得见的噪声,所以设计时要避免使用20kHz以下低频段。
微处理器P89LPC932内部定时器TO/T1的PWM输出与计数输入和定时器触发输出占用相同的管脚,发生定时器溢出时自动触发端口输出。此功能通过AUXR1寄存器中的控制位ENT0和ENT1分别使能定时器0和1。该模式打开时,在首次定时器溢出前端口的输出为逻辑1。为了使该模式生效,必须清零C/T位以选择PCLK作为定时器的时钟源。定时器初始化设置参考程序如下:

其中占空比duty cycle=256-TH1,定时器1的溢出将使P1.2或P0.7端口发生翻转,因此输出频率为定时器1溢出速率的1/2。
[page]
2.3 节能模式
经检测,在同等照度要求的情况下,采用LED调光控制系统的功耗较白炽灯降低90%以上,当然为进一步降低能耗,节能方法的探究仍然具有十分重要的意义。在多数时间,HBLEDs可能处于熄灭状态,若控制系统处于待机状态或掉电状态,可将功耗降低到最低;或将OFF端口接地,也可将LM3402置于一个极低的低功率关机状态。将微处理器P89LPC932的电源控制寄存器PCONA设置为0xFF时,外部功能模块掉电;将电源控制寄存器PCON设置为03H时,可将微处理器处于完全掉电状态,只有在中断触发的时候,才能唤醒,随即给外部功能??樯系?,微处理器开始工作。微处理器主要通过键盘中断唤醒,键盘中断参考程序如下:

3 结论
本文介绍了一种基于恒流驱动电路LM3402的LED调光控制系统,该系统由微处理器P89LPC932 PWM控制输出电压,用户可通过按钮设定亮度。由于采用了低功耗微处理器,并应用多种节能方法,使得该调光系统的功耗极低,能够适用于多数LED照明节能改造场合,正好符合低碳经济的发展需求。随着LED发光效率的不断提高,封装技术的改进,使用寿命的不断增加,以及生产成本的降低,再加上驱动电路性能的改善,HBLED在照明市场上的推广前景十分广阔。目前该技术已投入批量生产,取得良好的社会效益。






