- 数字控制电源性能提高的设计方案
- 增加智能保护功能以增强电源的可靠性
- 在电流限制引脚施加所需的阈值电压
在电源系统中,MOSFET驱动器一般仅用于将PWM控制IC的输出信号转换为高速的大电流信号,以便以最快的速度打开和关闭MOSFET。由于驱动器IC与MOSFET的位置相邻,所以就需要增加智能?;すδ芤栽銮康缭吹目煽啃?。
UCD9110或UCD9501等新上市的数字电源控制器需要具备新型的智能型集成MOSFET驱动器的支持。电源设计人员仍然对数字电源控制技术心存疑虑。他们经常将PC的蓝屏现象归咎于软件冲突。当然,这种争议会阻碍数字控制电源以及查找控制器故障期间功率级?;げ呗缘耐乒恪U馔贫瞬灰览凳值缭纯刂破餍藕诺木弑腹β始赌诓勘;すδ艿腗OSFET驱动器的发展。

图1:数字电源的典型实施方案
图1是数字控制电源的典型实施方案。图中左侧数字电源控制器通常的工作电压为3.3V。由于控制器设计中采用了数字低电压处理方法,出于对稳定性及噪声的考虑,不能直接使用该数字控制器驱动MOSFET。控制器与功率级之间的接口由MOSFET驱动器提供。通常由MOSFET驱动器接收PWM或数字控制器的输出信号,然后将其转换为适于高效开、关MOSFET的高电流信号。如果控制器信号受到干扰或出错,则普通MOSFET驱动器将无法提供任何保护功能。TI推出的UCD7K系列MOSFET驱动器将能够保护功率级免受因干扰驱动信号而导致的重大故障。MOSFET驱动器内置的超高速电流感应比较器提供了功率级保护。图2为相关结构图。

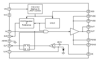
图2:UCD7500 MOSFET驱动器结构图
集成的超快速电流限制功能
UCD7K MOSFET驱动器接收到来自数字控制器的逻辑电平输入信号,然后将其转换为±4A的高电流MOSFET栅极驱动信号,并连接至功率级。该驱动器提供了具有可编程阈值及数字输出电流限制标记的周期性电流限制功能,主机控制器通过监测电流标记,可以选择合适的算法并得出所需的限流配置参数(Profile)。当出现数字系统不能及时针对故障做出响应的情况时(极少发生),该项快速(25ns)周期性电流限制?;すδ芫突峁乇展β始丁1镜毓缌鞅;すδ艿闹饕诺闶牵笔挚刂破髦械娜砑胨鸹祷蛑罩乖诵惺?,UCD7K器件能够对功率级提供保护。如果控制器PWM输出保持高电流,本地电流检测电路将在出现过电流情况时关闭驱动器输出。系统很可能进入重试模式,因为大多数DSP及微控制器均配备有板上看门狗、掉电复位等监控外设,可以在运行不正常时重新启动器件。但是这些外设的反应速度通常较慢,无法保护功率级不受损坏。UCD7K的电流限制比较器为功率级提供了所需的快速保护功能。
[page]
通过在电流限制(ILIM)引脚施加所需的阈值电压,可在0.25V至1.0V的范围内随意设置电流限制阈值??梢允褂玫缱璺盅蛊骰蛘呤挚刂破骷邮W黄骼词┘痈玫缪?。在任何情况下,最大阈值电压已在内部限定为1.0V,而外部电压设定超过1.0V时无效,这就为D/A转换器损坏时提供了另一种?;すδ?。
TrueDrive输出架构
对于快速开关速度,UCD7K驱动器的输出使用TrueDrive输出架构,在开关交换的“米勒”平坦区期间,该架构向MOSFET的栅极输入±4A的额定电流。TrueDrive包含由双极性管和MOSFET管并联组成的上拉/下拉电路。
高电压启动JFET+精确参考
部件号第二位数字等于或大于5(如UCD7500、UCD7601)的UCD7K系列器件内置有一个110V启动JFET,可与48V通信总线电压直接相连而无需外部电阻。JFET在启动期间提供电流,当偏置绕组连接到VDD引脚得到足够的工作电流时JFET将禁用。
UCD7K系列器件中还包含精度为1%、电压为3.3V、电流为10mA的线性稳压器,该稳压器在作为参考电压的同时又为数字控制器供电。





