- 探究非隔离式电源的共模电流
- 将?;さ缏酚胫髡竦垂芨衾肭鹘岷鲜褂?/li>
- 降低电压
非隔离式电源的共模电流可能成为一个电磁干扰 (EMI) 源,您是否曾经消除过它呢?在一些高压电源中,例如:LED 灯泡所使用的电源,您可能会发现您无法消除它们。经仔细查看,发现非隔离式电源与隔离式电源其实并没有什么两样。开关节点接地寄生电容,产生共模电流。
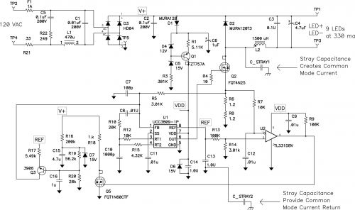
图 1 是一个 LED 电源的示意图,其显示了该降压调节器中共模电流产生的主要原因。原因就是开关节点接地电容。令人惊讶的是,如此小的一点电容,仍会产生问题。CISPR B 类(适用于住宅设备)辐射规定允许 1 MHz 下 46 dBuV (200 uV) 信号的 50 电源阻抗。这也就是说,仅允许 4 uA 的电流。如果转换器在 100 kHz 下对 Q2 漏极的 200 Vpk-pk 方波进行开关操作,则基准电压约为 120 伏峰值。由于谐波随频率降低而成比例下降,因此 1MHz 下会有约 9 Vrms。我们可以利用它来计算允许电容,得到约 0.1pF,即 100 fF(相当于 1 MHz 下 2 兆欧阻抗),其为这个节点完全可能的电容量。另外,还存在电路接地其余部分的电容,其为共模电流提供了一条返回通路,如图 1 所示 C_Stray2。
图 1 仅100 fF的开关节点电容却产生了 EMI 问题
[page]
在 LED 灯应用中,没有基底连接,只有热和绝缘,因此共模 EMI 滤波便成为问题。这是因为电路为高阻抗。它可以由一个与 2 兆欧容抗串联的 9 Vrms 电压源表示(如图 2 所示),无法增加阻抗来减少电流。要想降低 1MHz 下的辐射,您需要降低电压,或者减小寄生电容。降低电压共有两种办法:颤动调谐或者上升时间控制。颤动调谐通过改变电源的工作频率来扩展频谱范围。
图 2 100 fF可导致超出 EMI 限制
上升时间控制通过降低电源的开关速度来限制高频谱,最适合解决 10MHz 以上的 EMI 问题。减小开关节点的寄生电容很容易,只需最小化蚀刻面积或者使用屏蔽材料。该节点到整流电源线路的电容,不会形成共模电流,因此您可以将导线埋入多层型印制线路板 (PWB),从而减少大量不需要的电容。但是,您无法彻底消除它,因为 FET 漏极和电感仍然余留有电容。图 2 给出了一幅曲线图,引导您逐步计算 EMI 频谱。第一步是计算电压波形(红色)的频谱。通过计算漏电压波形的傅里叶级数,或者只需计算基本分量然后对包线取近似值(1除以调和数和基本分量),便可完成上述计算。在高频完成进一步的调节(1/ (pi *上升时间)),如7MHz以上频率所示。下一步,用该电压除以寄生电容的电抗。有趣的是,低频辐射为扁平稳定状态,直到频率穿过由上升时间设定的极点为止。最后,CISPR B 类规定也被绘制成图。仅 0.1 pF 的寄生电容和一个高压输入,辐射就已接近于规定值。
EMI 问题也存在于更高的频率,原因是输入线路传输共振引起的电路共振和辐射。共模滤波可以帮助解决这些问题,因为在 C_Stray2存在大量的电容。例如,如果电容大小为 20 pF,则其在 5MHz 下阻抗低于 2 K-Ohms。我们可以在电路和50 Ohm 测试电阻器之间增加阻抗足够高的共模电感,以降低测得辐射。更高频率时,也是如此。
总之,使用高压、非隔离式电源时,共模电流会使 EMI 辐射超出标准规定。在一些双线式设计中(无基底连接),解决这个问题尤其困难,因为有许多高阻抗被包含在内。解决这个问题的最佳方法是最小化寄生电容,并对开关频率实施高频脉动。频率更高时,电路其余部分的分散电容的阻抗变小,因此共模电感可以同时降低辐射发射和传导发射。






