- 高性能电源?;さ缏?/li>
- 理想的电源?;さ缏返奶匦?/li>
- 对电源进行在超额定条件下的设计、检验
- 采用高性能电源?;さ缏?/strong>
1电源?;さ缏?br />
电子设备离不开电源,作为电源负载的众多用电设备,对电源的要求也是千变万化的。在实际的电子系统中,往往是工作于电源设备中的电子元器件要比工作于其它电子设备中的电子元器件的工作环境、工作条件、工作应力更为苛刻、严格。因为电源在由它与负载所组成的整个电子系统中,不但要承受来自电网与外界的诸如:电压跌落、浪涌与中断、频率变化、波形失真、持续噪声、电磁干扰、瞬变等等不良影响的考验,而且还要经受来自负载的诸如过流、短路、瞬变、过电压等方面的严格考验。因此对于电源产品的设计师来讲,仅对电源进行常规的输入、输出性能设计是不够的?;挂缘缭唇性诔疃ㄌ跫拢ɡ纾呵糠?、超压、超温、超载等)的设计、检验。只有这样才能使电源在任何恶劣条件下都能安全、可靠地工作。为了达到这一目的,设计时必须考虑到在任何超额定条件下都能够?;さ缭床恢率鸹档拇胧?。
2理想的电源?;さ缏返奶匦?/strong>
作为最理想的电源?;さ缏酚哂幸韵绿匦裕?br />
(1)在进入超额定条件时,电源能安全地自动进入自?;ぷ刺?。例如:输入端的过电压、欠电压?;ぃ皇涑龆说墓缪?、欠电压保护,过载、短路?;?,以及过热?;?。
(2)电源进入?;ぷ刺诩?,其功耗愈小愈好。
(3)电源进入?;ぷ刺诩?,电子元器件的工作应力愈小愈好。使电源进入睡眠状态。睡眠状态一般有两种方式,第一种是工作于极窄的脉冲宽度状态,第二种是工作于完全关断与极窄的脉冲宽度相交替的间歇状态。从元器件应力和电源功耗方面来讲,最好是间歇工作状态。从而保证即便电源长期处于?;ぷ刺诩湟膊凰鹕说缭词倜?。
(4)保护电路具有自解除功能。即就是电源的?;ぷ刺獬螅缭茨芄淮铀咦刺蛔远叫呀胝9ぷ髯刺?。
(5)?;さ缏返墓钩捎虻ビ茫詈梦扌柙俑;は呗妨硇刑峁┑缭础?br />
(6)?;さ缏繁旧淼墓挠∮?。从而保证电源的整体效率的提高。
3高性能电源?;さ缏?br />
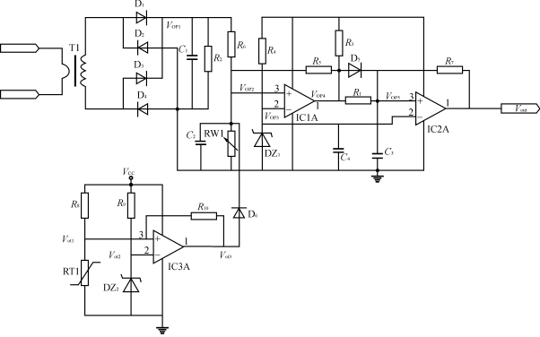
下面介绍一种较为完善的?;さ缏?。线路图如图1所示:
T1为鉴流线圈,初级线圈以半匝串接入主振荡管的D极(场效应管)或C极(晶体三极管)。这样接的最大好处在于:

图1高性能?;さ缏吠?/div>
[page]
(1)鉴流线圈能最大程度地感应到主振荡管电流的变化情况。
(2)T1鉴流线圈后级接法基本上是通用型PWM整流、滤波线路,它比一般鉴别电源总电流的方法又有如下好处:
①鉴流输出功率大,易于后级的再处理。
②鉴流输出的电压VOP1随电源输入电压变化较小,其值主要取决于振荡管上的电流脉动波形的积分。这样就对输入电压的低端与高端能得到基本相同的过流?;ぬ匦?。
整个?;さ缏返墓ぷ鞴倘缦?;RW1为人工设定过流?;さ愕牡鹘诘缥黄?;R5、R7、R10为正反馈电阻,用以设定?;さ愕你兄档缪梗籖T1为正温度系数的热敏电阻。电源正常工作时,VOP2VOP3,运算放大器IC1A的输出电压VOP4等于其截止电压约为02V左右,运算放大器IC2A输入端电压VOP5VOP3,VOUT等于其截止电压约为02V左右,通过电阻将其接于UC2525A的10脚,此电平足以保证电路正常工作。一旦输出出现过载或短路现象时,VOP2>VOP3,运算放大器IC1A的输出电压VOP4变高等于运放最大输出电压幅度约为VCC-2V左右,此时电源马上给电容C3充电,使运算放大器IC2A输入端VOP5VOP3,VOUT变高,此电平足以保证电路UC2525A完全关闭,使电源进入停止工作期。在此期间,鉴流输出电压VOP1为零,VOP2VOP3运算放大器IC1A的输出电压VOP4又将等于其截止电压约为02V左右,此时因为电容C3上的电压VOP5不能突变,必须通过电阻R1放电,R1、C3取值较大,通过改变R1或C3的值来调节停止工作期的时间,只有当VOP5放电到VOP5调节R1、C3值,使T2T1,保证电源在真正意义上进入睡眠状态。从电路分析可以看到,因为有了R1、D5、C3组成的充、放电回路,通过二极管D5充电快而放电慢,加之R5、R7正反馈电阻设定阈值,从而保证VOUT的输出状态只有两种,高电平或低电平。如果没有R1、D5、C3组成的充、放电回路,则T2约等于T1,对UC2525A的10脚电压来说将出现0.6V~0.8V左右频繁变化,将使电源处于频繁的起动与关闭状态,对振荡管极为不利,也最容易损坏功率管。
借助上述电路我们可以很容易地构成,输入过、欠压?;ぃ涑龉?、欠压保护,以及过热?;?。在此仅以附加过热?;の?,说明如下:如图1所示,过热?;は呗肥怯蒊C3A及其周边元件组成。当电源的温度没有超过设定温度时,Vot1<Vot2,运放IC3A的输出电压Vot3为低电平,由于有二极管D6的存在,此时IC3A的输出电压Vot3不会影响到VOP2的电压,也就是说在过热?;は呗肺雌鹱饔檬保换嵊跋斓缴鲜龅墓鞅;は呗返男阅堋5钡缭吹奈露瘸率盫ot1>Vot2,运放IC3A的输出电压Vot3变为高电平,通过二极管D6,使VOP2的电压升高,从而触发过流保护线路使电源进入停止工作期。只有当电源温度降低到超温?;さ阋韵率保缭床拍苤匦陆胝9ぷ髯刺?。依此类推可以构成其它输入输出过、欠压保护线路。在此不再赘述。
根据上述设计原则,同样可以类推到诸如由F494、F3825A、F384X系列、F3524等等几乎所有PWM型芯片所组成的各种电路形式。
4结语
从近年来的生产实践中得知,如果将上述保护电路与主振荡管隔离驱动器结合使用,则可以最大程度地?;ふ竦垂苊庠馑鸹?,从而达到令人满意的电源安全?;ばЧI鲜龇椒ㄒ殉て谟τ玫搅吮境?00W大功率AC/DC电源产品中,使产品性能完全达到了国外同类型产品的性能指标。
(1)鉴流线圈能最大程度地感应到主振荡管电流的变化情况。
(2)T1鉴流线圈后级接法基本上是通用型PWM整流、滤波线路,它比一般鉴别电源总电流的方法又有如下好处:
①鉴流输出功率大,易于后级的再处理。
②鉴流输出的电压VOP1随电源输入电压变化较小,其值主要取决于振荡管上的电流脉动波形的积分。这样就对输入电压的低端与高端能得到基本相同的过流?;ぬ匦?。
整个?;さ缏返墓ぷ鞴倘缦?;RW1为人工设定过流?;さ愕牡鹘诘缥黄?;R5、R7、R10为正反馈电阻,用以设定?;さ愕你兄档缪梗籖T1为正温度系数的热敏电阻。电源正常工作时,VOP2VOP3,运算放大器IC1A的输出电压VOP4等于其截止电压约为02V左右,运算放大器IC2A输入端电压VOP5VOP3,VOUT等于其截止电压约为02V左右,通过电阻将其接于UC2525A的10脚,此电平足以保证电路正常工作。一旦输出出现过载或短路现象时,VOP2>VOP3,运算放大器IC1A的输出电压VOP4变高等于运放最大输出电压幅度约为VCC-2V左右,此时电源马上给电容C3充电,使运算放大器IC2A输入端VOP5VOP3,VOUT变高,此电平足以保证电路UC2525A完全关闭,使电源进入停止工作期。在此期间,鉴流输出电压VOP1为零,VOP2VOP3运算放大器IC1A的输出电压VOP4又将等于其截止电压约为02V左右,此时因为电容C3上的电压VOP5不能突变,必须通过电阻R1放电,R1、C3取值较大,通过改变R1或C3的值来调节停止工作期的时间,只有当VOP5放电到VOP5调节R1、C3值,使T2T1,保证电源在真正意义上进入睡眠状态。从电路分析可以看到,因为有了R1、D5、C3组成的充、放电回路,通过二极管D5充电快而放电慢,加之R5、R7正反馈电阻设定阈值,从而保证VOUT的输出状态只有两种,高电平或低电平。如果没有R1、D5、C3组成的充、放电回路,则T2约等于T1,对UC2525A的10脚电压来说将出现0.6V~0.8V左右频繁变化,将使电源处于频繁的起动与关闭状态,对振荡管极为不利,也最容易损坏功率管。
借助上述电路我们可以很容易地构成,输入过、欠压?;ぃ涑龉?、欠压保护,以及过热?;?。在此仅以附加过热?;の?,说明如下:如图1所示,过热?;は呗肥怯蒊C3A及其周边元件组成。当电源的温度没有超过设定温度时,Vot1<Vot2,运放IC3A的输出电压Vot3为低电平,由于有二极管D6的存在,此时IC3A的输出电压Vot3不会影响到VOP2的电压,也就是说在过热?;は呗肺雌鹱饔檬保换嵊跋斓缴鲜龅墓鞅;は呗返男阅堋5钡缭吹奈露瘸率盫ot1>Vot2,运放IC3A的输出电压Vot3变为高电平,通过二极管D6,使VOP2的电压升高,从而触发过流保护线路使电源进入停止工作期。只有当电源温度降低到超温?;さ阋韵率保缭床拍苤匦陆胝9ぷ髯刺?。依此类推可以构成其它输入输出过、欠压保护线路。在此不再赘述。
根据上述设计原则,同样可以类推到诸如由F494、F3825A、F384X系列、F3524等等几乎所有PWM型芯片所组成的各种电路形式。
4结语

图2UC2525A推动级的工作波形图
从近年来的生产实践中得知,如果将上述保护电路与主振荡管隔离驱动器结合使用,则可以最大程度地?;ふ竦垂苊庠馑鸹?,从而达到令人满意的电源安全?;ばЧI鲜龇椒ㄒ殉て谟τ玫搅吮境?00W大功率AC/DC电源产品中,使产品性能完全达到了国外同类型产品的性能指标。






