中心议题:
- 电源设计的现有存在的问题
- 高性能CCM PFC及LLC组合控制器的优势
- 高性能CCM PFC及LLC组合控制器NCP1910的设计
计算机、服务器及平板电视向来是能效规范机构的重要目标,这些设备必须在满足高性能的同时符合最新能效要求。安森美半导体身为领先厂商,一直致力于推出符合最新能效规范的电源控制器。本文将介绍安森美半导体应用于计算机ATX电源及平板电视的高能效、高性能功率因数校正(PFC)及半桥谐振双电感加单电容(LLC)组合控制器NCP1910的主要特性及电源段的应用设计要点,帮助工程师更好地采用NCP1910进行相关的电源设计。
现有方案及存在的问题
用于上述电源设计的现有方案存在的最大问题是元器件数量太多,首先必须要有带主电源输入欠压(LBO)保护功能的PFC控制器,还要有带输入欠压(BO)保护及闩锁功能的LLC控制器;用于处理“功率良好”(PG)信号的比较器,以及用于感测的额外电路也必不可少。此外,为了实现次级端过压保护(OVP),需要可控硅整流器(SCR)、比较器及感测电路;为了提供LLC短路?;?SCP)并兼顾PFC工作异常状况,还需要其他一些元件。如果能在一个单芯片中结合所有功能,实现一种组合控制器就可以使这些问题迎刃而解。
高性能CCM PFC及LLC组合控制器的优势
安森美半导体推出的NCP1910在单芯片中结合了PFC和LLC控制器,集成了这两个转换器所需的全部信号交换(handshaking)功能,既可提高可靠性,又可支持更简单、更高密度的设计。NCP1910采用SOIC-24封装,适用于高功率的ATX、一体机(all-in-one)及服务器、平板电视电源。
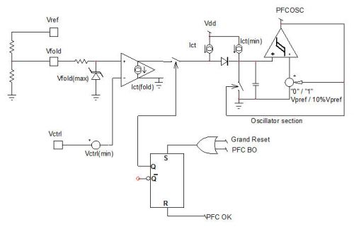
图1是采用NCP1910的典型应用电路图共用电路,它包括远程PFC段、LLC段,以及实现导通/关闭、功率良好(PG)等的共用电路。

图1:采用NCP1910的典型应用电路图
PFC段具有以下一些特性:
•固定频率连续导电模式(CCM) PFC可提供65kHz,100 kHz、133 kHz及200 kHz选择;
•可编程过流阈值提供优化的感测电阻;
•过功率限制可根据平均输入电压限制电流;
•PFC异常?;ぃ梢栽诔鱿諴FC异常的情况下,器件停止工作,即使输入为高线路电压;
•欠压?;た杀苊夥蠢⊥缰谐鱿执砦罅拥那榭鱿率芩?;
•快速瞬态响应旨在维持Vbulk稳压:
--过压?;た勺远指碠VP阈值(稳压电平的105%);
--动态响应增强器可在Vbulk降至低于其稳压电平的95%时,使用其内部200 µA电流源来加快稳压环路速度;
•冗余OVP(OVP2)使用专用引脚来闩锁Vbulk OVP;
•可调节线路输入欠压带50 ms消隐时间(blank time),避免在低输入电压时受损;
•Vin2前馈可优化功率因数;
•Power Boost可在极端线路瞬态条件下调节Vbulk(如264 Vac→90 Vac);
•可调节频率反走提升轻载能效;
•软启动;
•图腾柱(Totem Pole)驱动能力为±1.0 A门驱动器。
[page]
LLC段具有以下一些特性:
•25 kHz至500 kHz的宽工作频率范围;
•板上固定死区时间为300 ns,可避免shot-through;
•在软启动或重启时,专用引脚将SS电容放电至地,从而提供平顺的输出电压上升;在LLC被CS/FF引脚(> 1V)或BO功能关闭时,SS引脚给CSS放电,并提供纯粹的软启动;
•高压驱动器门驱动器为+ 0.5 A -1.0 A;
•双故障?;さ缙轿挥贑S/FF引脚:
--CS/FF > 1 V:LLC转换器立即通过将CSS接地来增加开关频率。这是一种自动恢复?;つJ?;
--CS/FF > 1.5 V:当故障严重并使CS/FF高于1.5 V时闩锁;
•可调节输入欠压(BO),FB 引脚电压占Vbulk的一部分,不需要高压感测轨,可以省电;
•NCP1910B有跳周期工作功能,当反馈脚电压低于0.4 V时,LLC驱动器进入跳周期模式,降低频率,提升轻载能效。
简便的设计方法
使用NCP1910进行设计过程非常简单,只要三步即可完成,如图2所示。第一步是设计PFC段,第二步是设计LLC段,第三步是设计信号交换部分。

图2 NCP1910 的设计过程
电路中的BO及PG电平是由R1、R2、R3决定的,无须感测高压。BO电平在Vbulk电平(如300 V,取决于电源系统的设计要求)时使LLC停止工作;PG电平在Vbulk电平时,器件通知次级端监控电路,产生功率故障(Power Fail)信号;在PFC频率反走输入功率级时,PFC开始降低工作频率。以下是PFC段和/或LLC段运用热关闭及过流、过压、欠压、过功率、输入欠压等?;ぬ匦?,以及频率反走、跳周期等提升能效的技巧。
NCP1910的工作序列如图3所示,如果PFC未就绪,LLC就不能启动;一旦PFC就绪,就会开始一段20 ms的延迟;延迟结束后PGout引脚假定为低电平,LLC可以开始工作。在拨除交流输入关闭电源时Vbulk降低,到达PG信号时,PGout引脚被释放(开路);如果Vbulk到达LLC停止电平,LLC停止工作;或者如果Vbulk缓慢下降,如处在轻载状态,LLC会在PGout引脚被释放5 ms后停止工作。

图3:NCP1910的工作序列
远程导通/关闭:以专用引脚接收由次级端监控芯片由光耦控制的导通/关闭(on/off)信号;在导通/关闭引脚被释放开路时,PFC及LLC均停止工作;在导通/关闭引脚接地时,PFC开始软启动→PFCok→20 ms后,LLC开始软启动。

图4:远程导通/关闭[page]
热关闭(TSD):过热?;すδ苡兄谑迪至己玫牡缭瓷杓?。当结点温度超过140℃时,该功能激活,驱动器变为低电平;结点温度降到典型值30℃时器件恢复工作。

图5:热关闭
频率反走:可以提高轻载效率,设定Vfold以确定功率开始反走的Vfold值;当(VCTRL – VCTRL(min))小于Vfold时,频率开始反走;内部钳位限制反走的最大功率;启动时无反走。

图6:频率反走
VCTRL与功率及频率的关系:当输出功率下降时,VCTRL随之下降;当到达反走设定点时,频率线性下降;65 kHz版本将最小频率内部设定为40 kHz。

图7:VCTRL与功率及频率的关系[page]
PFC段:
1. 线路输入欠压(BO)保护:线路输入欠压引脚接收部分平均输入电流,因此,感测到低线路电压时,50 ms定时器就会激活。这段消隐时间用于帮助符合维持要求。如果线路电压在50 ms消隐延迟结束时仍处于低电平,输入欠压?;ぞ捅淮シⅲ琍FC驱动器关闭,VCTRL引脚接地,可使器件在故障消失时使用软启动。

图8:线路输入欠压?;?/p>
2. 快速瞬态响应/过压保护(OVP):当VFB > 105% VPREF时,过压?;ぜせ睿魇涑霰湮偷缙?;当VFB低于103.2% VPREF时,器件自动恢复工作。

图9:PFC-快速瞬态响应/过压保护
3. 冗余OVP(闩锁):专用OVP2引脚用来?;ご蟮缛荩坏缏分心谥玫?0 µs滤波器用来提供更佳的噪声免疫性。当OVP2比较器被触发时,PFC及LLC均关闭。PFCok信号假定为低电平时,PGout被释放开路,使LLC停止工作。

图10:PFC-冗余OVP[page]
4. PFC异常检测:PFC异常检测的目的在于,如果PFC没有正常工作,那么即使出现高线路电压,PFC和LLC均应停止工作。例如,在高线路电压时PFC驱动器电阻损毁的情况。实现PFC异常检测保护的方法是:如果VCTRL保持在最高电平或低于最低电平,如VCTRL引脚异常短路,且时间长于1秒(tPFCabnormal),则PFCok内部信号下降,PGout引脚立即释放开路,通知系统电源将关闭;5 ms后LLC停止工作(tDEL2)。
5. 欠压?;?UVP)/反馈环路异常保护:UVP可以防止在反馈故障条件下启动。当VFB < 8% VPREF = 0.2 V时,UVP激活,器件关闭;当VFB高于12% VPREF = 0.3 V时,器件自动开始工作。

图11:PFC–欠压?;?反馈环路异常?;?/p>
6. Power Boost:PFC Power Boost功能的目的是在输入线路从高线路电压向低线路电压剧烈变化(如满载时从264 Vac剧降至90 Vac)时,限制输出功率,防止Vbulk将大幅下降,可能使Vout超出稳压范围。VLBO是Vac的平均值。
在下列情况时,VLBO可下拉至2 V(VLBO(PD)):VLBO高于2 V(高线路电压时),以及VCTRL处于最大值的时间长于4 ms(tPFCflag);Vbulk低于额定输出的95%时。PFC Power Boost功能在启动时被禁止;最长下拉持续时间的典型值为5 ms(tLBO(PDlimit));在后续最少70 ms时间(tLBO(PDblank))内,开关保持在开路状态。
LLC段:LLC拓扑结构为半桥双电感(LL)加单电容,其恒定占空比为50%,利用频率变化可以提升稳压效果。
1. 一个引脚用于Fmax、Fmin及FSS:Rmin决定LLC最小频率;Rmin // Rmax决定LLC最大频率;Rmin // RSS决定LLC启动频率;RSS和CSS决定软启动持续时间。Rt引脚控制LLC

图12:LLC的控制
2. 完整软启动:SS引脚接地条件是:启动,或CS/FF高于VCS1(1 V),或BO激活,或tDEL2结束。仅在VSS低于VSS(RST)时,SS引脚上的开关被释放开路,执行从启动(重启)开始的完整软启动。

图13:完整软启动[page]
3. 跳周期模式(仅B版本提供):跳周期模式在轻载时可削减LLC输出脉冲,从而避免任何频率失控(runaway),改善待机能耗。

图14:跳周期模式
为了帮助设计,安森美半导体还提供演示电路板(原型板),其输入电压为90v-265v ac,输出为12 V/25 A,5 V/2 A(用于待机)。

图15:演示电路板
能效测试结果表明,该演示电路板的能效等级目标,如典型负载能效及功率因数、空载及待机输入能耗等如表1所示。

表1:能效等级目标
总结
安森美半导体的ATX电源新产品NCP1910高性能组合控制器在单颗IC中集成了功率因数校正(PFC)和主电源段控制器,具有PFC独立OVP、PFC动态响应增加器、PFC轻载频率反走、宽频率范围LLC、带高压驱动器及极佳OCP、远程导通/关闭控制及组合管理,可以为台式个人计算机、平板电视提供高能效、高性能的电源设计。





