桃花源qm花论坛(品茶),凤楼阁论坛官网入口网址,一品楼品凤楼论坛最新动态,风楼阁全国信息2024登录入口

你的位置:首页 > 光电显示 > 正文

如何更好对微控制器和输出外设进行电气隔离?

发布时间:2025-01-08 责任编辑:lina

【导读】传统解决方案采用分立式设计,可以将微控制器的数字信号转换为模拟信号,或提供不同的模拟输出,并实现电气隔离。但是,与集成式解决方案相比,分立式设计有许多缺点。例如,组件数量多,导致系统非常复杂,电路板尺寸大,成本高。短路耐受能力甚至故障诊断等其他特性更凸显了这些缺陷。


无论是在建筑物中还是在生产车间,如今在任何地方都需要可编程控制器来调节各种生产过程、机器和系统。这就涉及到与相关器件连接的可编程逻辑控制器(PLC)或分布式控制系统(DCS)模块。为了控制这些器件,PLC或DCS模块通常具有提供电流输出、电压输出或二者的组合的输出???。工业控制模块的标准模拟输出电压和电流范围为±5V、±10V、0V至5V、0V至10V、4mA至20mA和0mA至20mA。特别是在工业领域,通常需要对微控制器和输出外设进行电气隔离。

传统解决方案采用分立式设计,可以将微控制器的数字信号转换为模拟信号,或提供不同的模拟输出,并实现电气隔离。但是,与集成式解决方案相比,分立式设计有许多缺点。例如,组件数量多,导致系统非常复杂,电路板尺寸大,成本高。短路耐受能力甚至故障诊断等其他特性更凸显了这些缺陷。

较好的解决方案是在单芯片上尽可能整合更多的功能,例如,ADI公司的高精度16位DAC AD5422。除了数模转换,它还提供完全集成的可编程电流源和可编程电压输出,能够满足工业过程控制应用的需求。


如何更好对微控制器和输出外设进行电气隔离?

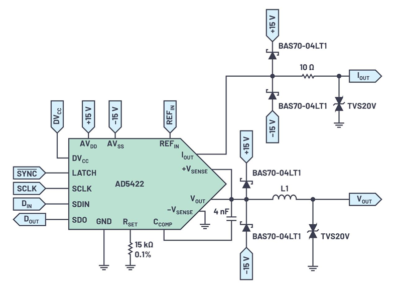
图1.使用AD5422和ADuM1401实现模拟输出级隔离控制的简化示例电路。

图1显示可完全隔离控制输出模块的模拟输出级的示例电路。它特别适合需要4mA至20mA标准电流输出和单极性或双极性输出电压范围的过程控制应用中的PLC和DCS??椤U饫顰D5422与 ADuM1401 四通道数字隔离??樽楹鲜褂?。

16位DAC AD5422的输出可通过串行外设接口(SPI)配置。该??榛辜烧锒瞎δ埽庠诠ひ祷肪持泻苡杏?。微控制器和DAC之间所需的绝缘电阻可通过ADuM1401实现,ADuM1401的四个通道用于与AD5422实现SPI连接:三个通道(LATCH、SCLK和SDIN)传输数据,第四个通道(SDO)接收数据。

特别是在工业应用中,必须提供能够抗高干扰电压的可靠输出。IEC 61000等标准中规定了可靠性要求,例如,其中指定了有关电磁兼容性(EMC)的要求。为了符合这些标准,输出端需要有额外的外部?;さ缏贰R恢挚赡艿谋;さ缏啡缤?所示。


如何更好对微控制器和输出外设进行电气隔离?

图2.用于AD5422输出的符合IEC 61000标准的保护电路。

电流输出(IOUT)可以在4 mA至20 mA或0 mA至20 mA范围内选择设定。电压输出通过单独的VOUT引脚提供,该引脚的电压范围可配置为0 V至5 V、0 V至10 V、±5 V或±10 V。所有电压范围的超量程均为10%。两个模拟输出都具有短路和开路?;すδ埽梢郧? μF的容性负载和50 mH的感性负载。

AD5422需要10.8 V至40 V的模拟电源(AVDD)。对于数字电源电压(DVCC),则需要2.7 V至5.5 V?;蛘?,DVCC也可作为系统中其他组件的电源引脚或上拉电阻的终端。为此,DVCC_SELECT引脚应浮空,并向DVCC引脚施加内部4.5 V LDO稳压器电压。最大可用电源电流为5 mA。在所示电路中,DVCC用于向ADuM1401的电气隔离端供电。使用ADR4550 外部基准电压源可从16位DAC获取高精度轮换结果。这是一款高精度、低功耗、低噪声基准电压源,最大初始精度为0.02%,具有出色的温度稳定性和低输出噪声。

本文所示的电路特别适用于PLC或DCS模块的输出??椋庑┠?橥碧峁┑缌骱偷缪故涑?,并且必须符合IEC 61000等EMC标准。


免责声明:本文为转载文章,转载此文目的在于传递更多信息,版权归原作者所有。本文所用视频、图片、文字如涉及作品版权问题,请联系小编进行处理。


我爱方案网


推荐阅读:

意法半导体公布2024年第四季度及全年财报和电话会议时间安排

IGBT ??樵谄木咛粽叫缘哪姹淦饔τ弥刑峁└吣苄?/a>

看完CES看CITE 2025开年巨献“圳”聚创新

传感器和转换器的设计应用

原来为硅MOSFET设计的DC-DC控制器能否用来驱动GaNFET?


特别推荐
技术文章更多>>
技术白皮书下载更多>>
热门搜索

关闭

?

关闭