【导读】当电流通过螺线管线圈时,其内部会产生磁场。该磁场产生拉动柱塞的力。当磁场产生足够的力来拉动柱塞时,柱塞会在螺线管内移动,直到到达机械停止位置。当柱塞已经位于螺线管内部时,磁场会产生力将柱塞固定到位。当电流从螺线管线圈中移除时,柱塞将在螺线管中安装的弹簧的推动下返回到其原始位置。
螺线管是机电执行器,具有可自由移动的磁芯(称为柱塞)。一般来说,螺线管由螺旋线圈和铁制成的移动铁芯组成。
当电流通过螺线管线圈时,其内部会产生磁场。该磁场产生拉动柱塞的力。当磁场产生足够的力来拉动柱塞时,柱塞会在螺线管内移动,直到到达机械停止位置。当柱塞已经位于螺线管内部时,磁场会产生力将柱塞固定到位。当电流从螺线管线圈中移除时,柱塞将在螺线管中安装的弹簧的推动下返回到其原始位置。

图 1 显示了螺线管的结构。
驱动螺线管的常见方法是在螺线管线圈中施加所需的电压。这通??梢允褂门渲迷诟卟嗷虻筒嗟牡ジ龉β示骞芾赐瓿?。功率晶体管需要一个与螺线管并联的续流二极管,因为螺线管线圈具有高电感,会试图将电流推入晶体管。尽管这种方法简单且便宜,但其功率效率不高。这是因为螺线管通常需要大量电流来拉动柱塞,但当拉动柱塞时,不需要相同量的电流。在简单的驱动器方法中,当柱塞被拉入并保持柱塞时,施加到螺线管的电流主要通过其内部电阻产生热量。
解决此问题的另一种方法是使用电流调节驱动器来激活和停用螺线管。该驱动器可以在螺线管中施加峰值电流值,直到它拉动柱塞,然后,它可以将电流降低到保持值。这种策略大大降低了内部螺线管电阻所消耗的功率。该驱动器的另一个优点是可以在更大的电压范围内使用螺线管。这意味着驱动器允许设计为在较低电压(例如 5 伏)下运行的螺线管在较高电源电压下运行而不会损坏(例如,在 12 伏电源下)。
以下部分将介绍使用SLG47105 HVPAK器件实现两个螺线管的电流调节驱动器。
GreenPAK设计理念
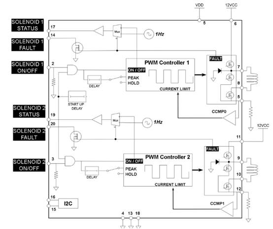
可以使用单个 SLG47105 器件驱动两个不同的螺线管。SLG47105 器件将控制通过螺线管的电流,并通知用户每个螺线管的状态(打开、关闭或处于故障状态)。显示其内部结构的概念框图如图 2 所示。

图 2. 采用 SLG47105 的节能螺线管驱动器框图(瑞萨电子)
该图的右上侧显示了高压输出 (HVOUT) 块的内部配置方式及其与外部电磁阀的连接。连接到引脚 7 的输出配置为推挽式,连接到引脚 8 的输出配置为开漏。该开漏输出在启动延迟后始终保持打开状态。引脚 5 在内部连接到引脚 8 的 N-Mosfet 和内部电流放大器。引脚 5 用于测量电磁阀电流并将其与内部参考进行比较,将比较结果发送到 PWM 控制器 1 块。
PWM 控制器 1 块生成调节连接到引脚 7 和 8 的电磁阀电流所需的 PWM。它有两个设定点,一个用于电磁阀峰值电流,另一个用于电磁阀保持电流。PWM 控制器的开/关输入由其左侧的 AND 端口激活。AND 端口连接到启动延迟块和引脚 2,用作打开和关闭螺线管的外部接口。
连接到 AND 端口的启动延迟??橛糜诒Vに心诓磕?樵?IC 上电时正确初始化。AND 端口的输出连接到另一个延迟块。当 PWM 控制器打开时,它被配置为将螺线管电流调节为其峰值电流值。延迟 50 毫秒后,延迟块会切换 PWM 配置,以将螺线管电流调节为其保持电流值。
PWM 控制器 1 ??榈目?关输入还连接到多路复用器的输入之一。另一个多路复用器输入连接到频率为 1 赫兹的方波信号。多路复用器输出由 HVOUT ??橹械?FAULT 信号控制。当 FAULT 信号未指示任何故障时,开/关输入通过引脚 17(即 SOLENOID 1 STATUS 输出)进行缓冲。当 FAULT 信号指示故障时,在此输出中驱动方波信号。SOLENOID 1 STATUS 旨在驱动外部 LED 并向用户显示电磁阀状态。当 LED 以方波输出频率闪烁时,该状态可以打开、关闭或处于故障状态。
引脚 14 中提供了一个额外的故障输出作为开漏输出。该输出设计用于驱动外部设备,例如微控制器。
PWM 控制器 1 下方是 PWM 控制器 2,如图 2 所示,PWM 控制器 2 周围的控制结构与 PWM 控制器 1 类似。
两个 FAULT 输出可以从外部连接,因为它们是开漏输出,如果任何输出出现故障,可以为外部设备提供单个 FAULT 信号。
一个附加块是 I2C;它可用于重新配置峰值和保持电流设置。
免责声明:本文为转载文章,转载此文目的在于传递更多信息,版权归原作者所有。本文所用视频、图片、文字如涉及作品版权问题,请联系小编进行处理。
推荐阅读:





