【导读】TPS92692-Q1是一款用于汽车照明的LED驱动芯片,由于可以设计成Boost,Buck-Boost,SEPIC 等多种拓扑结构,在汽车LED车灯上得到了广泛的应用。
当设计成Buck-Boost拓扑时,由于LED-端连接的是输入电压 VIN,因此LED两端的电压是Buck-Boost电路输出与输入电压 VIN 之间的电压差,这就给OVP电路的设计带来了问题。

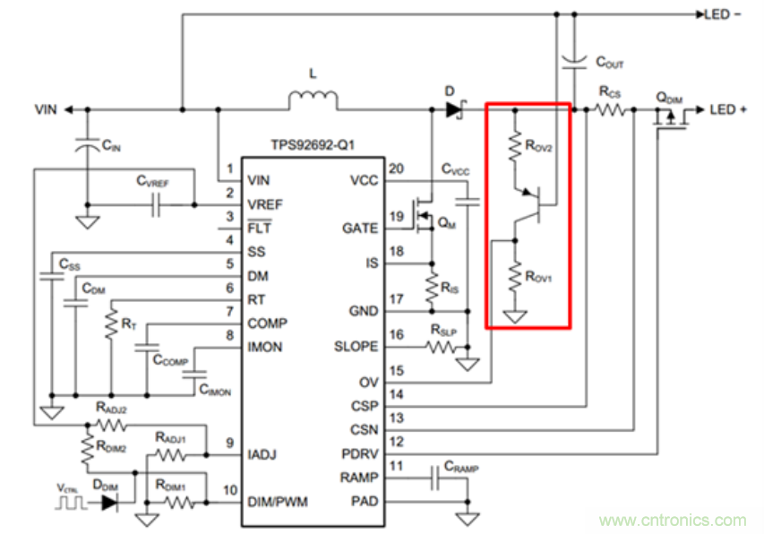
图1 TPS92692-Q1 Buck-Boost电路
从数据表1可以看到,TPS92692-Q1的OV管脚的动作电压 VOV(THR)是1.228V,这个电压是OV管脚对GND的电压,而实际上,我们需要的是对LED灯串两端的电压进行OVP?;?。因此,需要先将LED两端的电压转换成一个对GND的电压信号。

表1 TPS92692-Q1 输出电压保护参数
如图1红色框所示,通过增加一个简单的PNP三极管电路,即可以实现上述功能。
让我们先简单分析一下这个电路的工作原理。假设三极管的发射极与基极间的电压为VEB, LED灯两端的电压为 VLED,忽略 RCS及 压降 QDIM,则电阻 ROV2上的电压为:
因此,流过三极管发射极的电流为:
由于三极管的基极电阻值一般很大,基极电流相对发射极电流小得多,因此可以忽略不计。这样,可以认为流过集电极的电流与发射极电流相等,即
由此可以得到三极管集电极的电压,即TPS92692-Q1OV管脚的电压为:
通常,三极管的VEB值比较固定,一般在0.7V左右,由此可知,当触发OVP保护时,Buck-Boost电路的输出电压为:
通过以上计算公式,即可根据设定的OVP?;さ缪辜扑愠鲂枰腞OV1及ROV2。
推荐阅读:






