【导读】西方戏剧时代大约始于公元前 500 年的希腊。露天剧院以阳光作为主要照明光源,但通?;岵捎玫屏幢硎疽辜涑【?。如今,这些早期的照明应用已发展成为更加复杂的系统。
现代照明设备包括调光器、闪光灯、移动照明灯、彩灯和 GOBO(灯光打出的图案)。这些照明系统通常采用 DMX512 通信协议进行远程控制(远达 4000 英尺)。
什么是 DMX512?
DMX512 是娱乐服务与技术协会 (ESTA) 制定的一项标准。该标准描述了一种在控制器与受控照明设备和附件(包括调光器和相关设备)之间传输数字数据的方法。物理电气接口根据 EIA/TIA-485 标准(亦称为 RS-485 标准)指定。
DMX512 标准规定了 8 位异步串行协议和 250 kbps 数据传输率,旨在将重复的控制数据从单个控制器传输到一个或多个接收器。主要链路上的控制数据最多包含 513 个存储槽,这些存储槽通过均衡的传输线路以数据包的形式发送。
信息采用 8 位格式,依次发送到不同的节点。值介于 0 到 255 之间。其中,0 表示关 条件,而 255 表示开 条件。中断 条件持续两帧,指示一个包含 512 个值的序列的开头。至少持续 8 µs 的高电平表示第一个字节的开头。
离散 DMX512 系统配置
DMX512 端口包含 4 种信号(Data1+、Data1–、Data2+ 和 Data2–)以及一个公共端参考。主数据链路由 Data1+ 和 Data1– 形成??裳〉母ㄖ萘绰酚?Data2+ 和 Data2– 形成。配对的数据链路被配置为一个双向半双工 RS-485 通信网络。
DMX512 标准指定了一个使用接地参考传输设备和隔离式接收设备的系统。接收设备进行了电气隔离,以防止昂贵的照明设备受到有害电流浪涌的损坏。
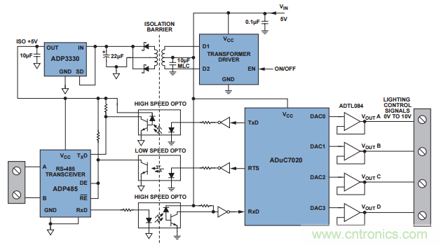
图 1 显示了隔离式 DMX512 接收器的离散实现方案。隔离电源由驱动变压器原边的变压器驱动器产生。变压器的输出经过整流和调节,可以形成 5 V 隔离电源。RS-485 收发器的数据和控制信号采用光电隔离技术进行隔离。
ADM485 RS-485 收发器将引脚 A 和 B 收到的控制信号转换成引脚 RXD 上的串行输出。此信号采用光电技术隔离,并连接到 ADuC7020 精密模拟微控制器的 UART 输入。ADuC7020 软件可对消息进行解码,并将逻辑电平信号输出到数模转换器 (DAC)。ADTL084 JFET 输入运算放大器可以缓冲 DAC 输出,从而提供 0 V 到 10 V 的信号。
ADuC7020 软件会发出响应,以指示是否正确收到消息。该信号采用光电技术与在引脚 A 和引脚 B 上输出信号的 ADM485 隔离。

图 1. 离散 DMX512 接收器结构框图。
采用 ADM2487E 的 DMX512 系统配置
图 2 显示了更简单、更集成且经过隔离的 DMX512 接收器(采用 ADM2487E 隔离式 RS-485 收发器)。片内振荡器输出一对方波以驱动外部变压器提供总线侧所需的 3.3 V 隔离电源。器件的逻辑侧由 3.3 V 或 5-V 电源供电。ADM2487E 采用 iCoupler® 数字隔离技术将 3 通道隔离器、3 态差分线路驱动器和差分输入接收器组合到一个单独的封装中。引脚 TXD、RXD、DE 和 RE 直接连接到 ADuC7020 UART。

图 2. ADM2487E DMX512 接收器结构框图。
ADM2487E 收发器适合在多点传输线路上进行半双工或全双工通信,数据传输速率最高可达 500 kbps。它可以提供 2.5 kVrms 隔离—通过保险商实验室 (UL) 和 VDE 标准认证—以及 ±15 kV ESD 保护。
对于半双工操作,发送器输出和接收器输入通过以下方式共享相同的传输线路:通过从外部将发送器输出引脚 Y 链接至接收器输入引脚 A,并将发送器输出引脚 Z 链接至接收器输入引脚 B。ADM2487E 设计用于均衡的传输线路,符合 TIA/EIA?485?A-98 和 ISO 8482:1993 标准。
限流和过热?;すδ芸梢苑乐故涑龆搪芬约耙蜃芟哒枚斐晒裙?。ADM2487E 完全适合 –40°C 至 +85°C 的工业温度范围,并且提供 16 引线的宽体 SOIC 封装。
ADM2487E 采用断路和短路故障安全型接收器输入设计,消除了安装外部偏置电阻的必要。低输入电流接收器设计 (125 µA) 允许在同一总线上连接多达 256 个节点。
通过采用 ADM2487E 来替换离散 DMX512 接收器,可以提供一种节省空间、更稳固且更可靠的系统。
为什么隔离非常重要?
当两个或多个互连电路之间发生突然的电压浪涌时,会损坏昂贵的设备。电气隔离可以防止昂贵设备受到这些电压浪涌的损坏。由于节点之间的距离,DMX512 发送器和接收器需要使用不同的电源。这将增加接地阻抗,导致来自其他来源的接地电流更有可能进入链路的接地线路。’隔离链路可以减少甚至消除这些问题。如果不能保证系统中不同节点的接地电势处于接收器的共模范围内,则必须进行电气隔离,如图 3 所示。

图 3. 电气隔离可以实现信息流动,并可防止产生接地电流。
ADM2487E 将电气隔离与收发器集成在一起,能够可靠地防止受到有害电流浪涌的损坏。作为实现隔离 DMX512 接收器的理想解决方案,它可以降低整体波形因素、提高可靠性并增加稳健性。
推荐阅读:


