- 高性能CCMPFC及LLC组合控制器的优势对比
- 了解LLC段和PFC段的一些特性
- 使用NCP1910进行简便的设计
- 学习PFC段和LLC段设计方法
相关阅读:
【class1】:高能效电源的设计指南
http://m.5r3h.cn/art/artinfo/id/80014501?source=lecture
【class2】:笔记本电脑电源适配器设计实例
http://m.5r3h.cn/art/artinfo/id/80014606?source=lecture
【class4】:高能效太阳能充电控制器设计实例
http://m.5r3h.cn/art/artinfo/id/80014816?source=lecture
【class5】:高能效智能电表电源方案
http://m.5r3h.cn/art/artinfo/id/80014979?source=lecture
计算机、服务器及平板电视向来是能效规范机构的重要目标,这些设备必须在满足高性能的同时符合最新能效要求。本文将介绍应用于计算机ATX电源及平板电视的高能效、高性能功率因数校正(PFC)及半桥谐振双电感加单电容(LLC)组合控制器NCP1910的主要特性及电源段的应用设计要点,帮助工程师更好地采用NCP1910进行相关的电源设计。
现有方案及存在的问题
用于上述电源设计的现有方案存在的最大问题是元器件数量太多,首先必须要有带主电源输入欠压(LBO)?;すδ艿腜FC控制器,还要有带输入欠压(BO)保护及闩锁功能的LLC控制器;用于处理“功率良好”(PG)信号的比较器,以及用于感测的额外电路也必不可少。此外,为了实现次级端过压?;?OVP),需要可控硅整流器(SCR)、比较器及感测电路;为了提供LLC短路?;?SCP)并兼顾PFC工作异常状况,还需要其他一些元件。如果能在一个单芯片中结合所有功能,实现一种组合控制器就可以使这些问题迎刃而解。
高性能CCMPFC及LLC组合控制器的优势
安森美半导体推出的NCP1910在单芯片中结合了PFC和LLC控制器,集成了这两个转换器所需的全部信号交换(handshaking)功能,既可提高可靠性,又可支持更简单、更高密度的设计。NCP1910采用SOIC-24封装,适用于高功率的ATX、一体机(all-in-one)及服务器、平板电视电源。
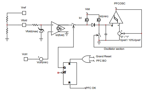
图1是采用NCP1910的典型应用电路图共用电路,它包括远程PFC段、LLC段,以及实现导通/关闭、功率良好(PG)等的共用电路。

•固定频率连续导电模式(CCM)PFC可提供65kHz,100kHz、133kHz及200kHz选择;
•可编程过流阈值提供优化的感测电阻;
•过功率限制可根据平均输入电压限制电流;
•PFC异常保护,可以在出现PFC异常的情况下,器件停止工作,即使输入为高线路电压;
•欠压?;た杀苊夥蠢⊥缰谐鱿执砦罅拥那榭鱿率芩?;
•快速瞬态响应旨在维持Vbulk稳压:
--过压保护可自动恢复OVP阈值(稳压电平的105%);
--动态响应增强器可在Vbulk降至低于其稳压电平的95%时,使用其内部200µA电流源来加快稳压环路速度;
•冗余OVP(OVP2)使用专用引脚来闩锁VbulkOVP;
•可调节线路输入欠压带50ms消隐时间(blanktime),避免在低输入电压时受损;
•Vin2前馈可优化功率因数;
•PowerBoost可在极端线路瞬态条件下调节Vbulk(如264Vac→90Vac);
•可调节频率反走提升轻载能效;
•软启动;
•图腾柱(TotemPole)驱动能力为±1.0A门驱动器。
[page]
LLC段具有以下一些特性:
•25kHz至500kHz的宽工作频率范围;
•板上固定死区时间为300ns,可避免shot-through;
•在软启动或重启时,专用引脚将SS电容放电至地,从而提供平顺的输出电压上升;在LLC被CS/FF引脚(>1V)或BO功能关闭时,SS引脚给CSS放电,并提供纯粹的软启动;
•高压驱动器门驱动器为+0.5A-1.0A;
•双故障保护电平位于CS/FF引脚:
--CS/FF>1V:LLC转换器立即通过将CSS接地来增加开关频率。这是一种自动恢复?;つJ剑?br /> --CS/FF>1.5V:当故障严重并使CS/FF高于1.5V时闩锁;
•可调节输入欠压(BO),FB引脚电压占Vbulk的一部分,不需要高压感测轨,可以省电;
•NCP1910B有跳周期工作功能,当反馈脚电压低于0.4V时,LLC驱动器进入跳周期模式,降低频率,提升轻载能效。
简便的设计方法
使用NCP1910进行设计过程非常简单,只要三步即可完成,如图2所示。第一步是设计PFC段,第二步是设计LLC段,第三步是设计信号交换部分。

NCP1910的工作序列如图3所示,如果PFC未就绪,LLC就不能启动;一旦PFC就绪,就会开始一段20ms的延迟;延迟结束后PGout引脚假定为低电平,LLC可以开始工作。在拨除交流输入关闭电源时Vbulk降低,到达PG信号时,PGout引脚被释放(开路);如果Vbulk到达LLC停止电平,LLC停止工作;或者如果Vbulk缓慢下降,如处在轻载状态,LLC会在PGout引脚被释放5ms后停止工作。


热关闭(TSD):过热保护功能有助于实现良好的电源设计。当结点温度超过140℃时,该功能激活,驱动器变为低电平;结点温度降到典型值30℃时器件恢复工作。


图6:频率反走

PFC段:
1.线路输入欠压(BO)?;ぃ?/strong>线路输入欠压引脚接收部分平均输入电流,因此,感测到低线路电压时,50ms定时器就会激活。这段消隐时间用于帮助符合维持要求。如果线路电压在50ms消隐延迟结束时仍处于低电平,输入欠压保护就被触发,PFC驱动器关闭,VCTRL引脚接地,可使器件在故障消失时使用软启动。



5.欠压?;?UVP)/反馈环路异常保护:UVP可以防止在反馈故障条件下启动。当VFB<8%VPREF=0.2V时,UVP激活,器件关闭;当VFB高于12%VPREF=0.3V时,器件自动开始工作。

在下列情况时,VLBO可下拉至2V(VLBO(PD)):VLBO高于2V(高线路电压时),以及VCTRL处于最大值的时间长于4ms(tPFCflag);Vbulk低于额定输出的95%时。PFCPowerBoost功能在启动时被禁止;最长下拉持续时间的典型值为5ms(tLBO(PDlimit));在后续最少70ms时间(tLBO(PDblank))内,开关保持在开路状态。
[page]
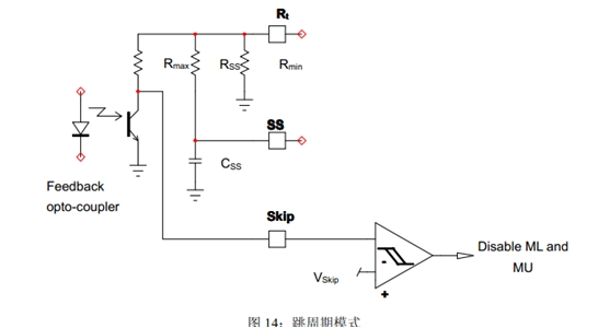
LLC段:LLC拓扑结构为半桥双电感(LL)加单电容,其恒定占空比为50%,利用频率变化可以提升稳压效果。
1.一个引脚用于Fmax、Fmin及FSS:Rmin决定LLC最小频率;Rmin//Rmax决定LLC最大频率;Rmin//RSS决定LLC启动频率;RSS和CSS决定软启动持续时间。Rt引脚控制LLC



[page]
为了帮助设计,半导体厂商还提供演示电路板(原型板),其输入电压为90v-265vac,输出为12V/25A,5V/2A(用于待机)。


ATX电源新产品NCP1910高性能组合控制器在单颗IC中集成了功率因数校正(PFC)和主电源段控制器,具有PFC独立OVP、PFC动态响应增加器、PFC轻载频率反走、宽频率范围LLC、带高压驱动器及极佳OCP、远程导通/关闭控制及组合管理,可以为台式个人计算机、平板电视提供高能效、高性能的电源设计。



