- 探析笔记本电脑电源适配器要求
- NCP1250/1 关键特性及功能解析
- 采用NCP1250设计65W适配器示例
相关阅读:
【class1】:高能效电源的设计指南
http://m.5r3h.cn/art/artinfo/id/80014501?source=lecture
【class3】:应用于台式计算机、平板电视的高效能电源控制器方案
http://m.5r3h.cn/art/artinfo/id/80014717?source=lecture
【class4】:高能效太阳能充电控制器设计实例
http://m.5r3h.cn/art/artinfo/id/80014816?source=lecture
【class5】:高能效智能电表电源方案
http://m.5r3h.cn/art/artinfo/id/80014979?source=lecture
笔记本电脑的应用非常广泛,且市场规模持续快速增长。相应地,笔记本电脑电源适配器的市场也非??晒?。用户往往要求高性能、小尺寸或低重量的笔记本,同时价格适宜。对于电源适配器设计人员而言,就要选择适合的控制器,用于开发高能效、集成丰富?;ぬ匦浴⒊叽缧∏傻氖逝淦?。
安森美半导体的 NCP1250/NCP1251 固定频率 6 引脚脉宽调制(PWM)反激控制器,极佳地满足设计人员的需求,使他们能够开发高性能、高功率密度的电源转换器,用于笔记本/上网本电源适配器,并可用于消费类产品应用,如平板电视辅助电源、DVD 或机顶盒(STB)低功率开放式电源等。
一、笔记本电脑电源适配器要求
从大多数用户的使用情况来看,笔记本电脑有相当的时间内会处在轻载或待机条件下。与提高 25%、50%、75%或 100%负载条件下的能效相比,降低极低负载条件甚至是待机条件下的能耗及提升能效更具挑战性。这就要求电源控制器具备极佳的轻载或待机能耗性能。
此外,用于笔记本的 AC-DC 适配器也要求具备以下几种?;ぬ匦裕?br /> ???短路?;?SCP):必须能够承受输出持续短路而不会损坏。当故障消失时,适配器必须能够从?;つJ较禄指?,并重新提供额定功率。
???过压?;?OVP):在环路被破坏的情况下,如 光耦合器损坏或 TL431 分压网络受到影响,适配器必须立即停止工作,并在用户重新启动适配器前保持在此状态。
???过温?;?OTP):如果适配器的温度超过某个温度值,适配器就存在损坏的风险。为了避免出现这种情况,就需要使用热传感器来持续监测温度,并在温度超过设计人员设定的限制值的情况下,适配器就持续关闭。当用户重新启动电源且温度下降时,适配器复位。
???过功率?;?OPP):对某些电源而言,重要的是在最坏条件下——如负载消耗的电流过大,最大输出电流保持在受控状态,而不会实际出现短路。
二、NCP1250/1 关键特性及功能解析
NCP1250/1 是采用极小的 6 引脚 TSOP 封装的固定频率 PWM 控制器。除了尺寸极小,还提供即便是其它更高端控制器可能都不具备的众多优势。在最简单的应用(5 个功能引脚)中,NCP1250/1 非常合适于设计紧凑、?;すδ芗踔磷钌俚睦胂叩缭?。由于还有第 6 个多功能引脚可用(见图 1),还能用于更高水准应用,驱动笔记本或上网本的 AC-DC 适配器。而诸如非耗散性过功率?;さ榷捞毓δ?,使NCP1250/1 成为高性能、高密度应用的极佳选择。

图 1:NCP1250 典型应用示例。
NCP1250/1 采用峰值电流模式控制工作,在转换器提供额定功率时以固定频率(65 kHz 或 100 7kHz)开关。NCP1250/1 具有频率反走功能,当功率下降至额定值的约 20%时,频率通常就呈线性下降至 26 kHz,这时负载变得更轻。当频率下降完成时,器件就进入跳周期模式。这个功能使电源适配器在完整负载范围下都能提供高能效,满足注重能效性能特别是输出负载较低时能效性能的设计人员的需求。值得一提的是,NCP1250/1 即使在频率反走模式下工作时,仍然保持低频率抖动,从而帮助自然地弱化电磁干扰(EMI)信号,即使是在转换器并未提供满额输出功率时。
NCP1250/1 提供几乎所有必要的?;すδ?,极佳地满足上述 AC-DC 适配器要求。NCP1250 与NCP1251 的唯一区别是 NCP1251 在 Vcc 引脚上提供集成 OVP 功能,而 NCP1250 并不在 Vcc引脚上提供 OVP 功能。下面我们将具体讨论 NCP1250/1 的各项?;すδ芗捌溆τ?。
[page]
1) 短路?;?/strong>
NCP1250/1 通过监测引脚 4 上的电流感测信号来确保提供短路?;?。如果监测到的最大峰值电流超过最大内部电流设定点(0.8 V/Rsense)时,内置的 100 ms 定时器就启动。如果电流感测信号下降到最大内部电流设定点以下,定时器就复位。如果定时器的 100 ms 计时周期完成,表示故障已存在超过 100 ms,所有驱动脉冲立即停止,控制器的电流消耗降至约 1 mA。值得一提的是,NCP1250 和 NCP1251 均包含 A 版本和 B 版本,其中 A 为自动恢复版本,即 100 ms 后自动恢复,而 B 为完全闩锁版本。
2) 过功率?;?/strong>
在应用过功率?;し矫妫臣际跏粲诤纳⑿?OPP,因为在待机时 OPP 电路仍然工作,使适配器的轻载及待机能效性能受到影响。NCP1250/1 使用独特的非耗散型 OPP 方案,仅要求使用 2 颗电阻,对轻载能效性能没有影响。

图 2:NCP1250/1 应用非耗散型 OPP,对轻载性能没有影响。
3) 过压保护
如图 1 所示,电路中的光耦合器断路或 TL431 分压器网络遭受严重漂移影响(或其某个电阻丢失或出现错误值)时,输出电压就可能超出规定的限制值,这就是过压条件。大多数情况下,过压条件可能对下行负载有害,适配器这时必须完全关断。NCP1250/1 在 OPP 引脚上也集成了 3 V 参考比较器,这比较器可用于多种功能,如 OVP。如果这 OPP 引脚电压连续四次超过 3 V,就使控制器 IC 闩锁保护。
此外,如上所述,NCP1251 不同于 NCP1250 的是在Vcc 引脚上还提供集成 OVP 功能,一旦 Vcc 超过 25.5V 就闩锁,使控制器受到?;?。
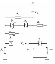
4) 过温?;?br />
在众多设计中,必须保护适配器免受热失控(如适配器壳体内温度超过特定值)影响。我们可以通过跟齐纳二极管(D10)串联一个负温度系数(NTC)电阻(R14)来应用简单的 OTP(如图 3 所示)。当温度升高时,NTC电阻开始下降,并升高引脚 3 的电压。当引脚 3 的电压电平达到 3 V 时,器件就简单地闩锁,并要求复位,然后重启。

图 3:利用 OPP 网络简单地应用 OTP。
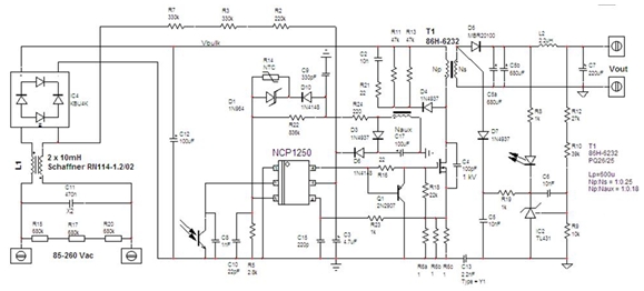
三、采用NCP1250设计65W适配器示例
安森美半导体基于 NCP1250 控制器设计了 19 V/65 W 演示电路板。此设计中额定输出电流为3.2 A,并提供过功率?;?3.8 A@100 Vac,4.1 A@265 Vac)、过温?;ぜ?Vcc 引脚上过压?;ぃ渭?4 (a)及(b)。

图 4(a):基于 NCP1250 的 19 V/65 W 适配器电路图

图 4(b):基于 NCP1250 的 65 W 电源适配器演示电路板
有关此 65 W 演示电路板的具体设计,包括元件选择及相关计算,参见参考资料 2。除了此65 W 演示板,安森美半导体还提供 12 V/3.3 A 输出的 40 W 演示板,同样提供过功率?;?、过温保护及 VCC引脚上过压?;すδ?。
四、能效测试结果
65W演示电路板(含1.2m长线缆)在25%、50%、75%及100%等常见负载条件下均呈现出较高的能效(见表1),如在230Vrms条件下的平均能效高达88.67%。此外,这演示电路板在空载时的能效性能也极佳,仅消耗 40 mW 的功率。而由于频率反走技术及跳周期模式的使用,轻载能效也极佳,如在230 Vrms条件下,输出 0.5W、0.6W及0.7W功率时的输入功率分别仅为0.74W、0.86W和0.98 W。

表 1:基于 NCP1250 的 65 W 演电源适配器演示板能效测试结果。
40 W 演示电路板在115 Vrms和230 Vrms条件下测得的平均能效分别为87.8%和87.2%(针对的是负载施加在电路板连接器的情况),100 Vrms和230 Vrms条件空载输入功率分别为33 mW和75 mW,同样提供高能效和低能耗。
五、小结:
NCP1250/1 集成了应用高密度电源适配器所需的关键特性,如非耗散型过功率?;?、能够应用过温保护、小封装(TSOP6)及 Vcc 引脚过压?;?OVP)(仅 NCP1251)等。NCP1250/1 在提供高工作能效的同时,通过采用频率反走技术及跳周期模式,在轻载或待机模式下的能耗极低,从而能够在完整负载范围内提供高能效。此外,NCP1250/1 采用频率抖动技术,即使是在频率反走期间,也将 EMI 降至最低,从而提供极佳的 EMI 性能?;?NCP1250 的 65 W 适配器演示电路板测试证实明了这器件在完整负载范围下的高能效性能??突Ю?NCP1250/1 控制器可以开发出用于笔记本电脑或上网本的高性能适配器,也可用于开发高能效的平板电视辅助电源或低功率的机顶盒、DVD 开放式电源。




