- 照明需求的基准
- 现有调光装置与方案
- 硅控调光器的优缺点
- 四段调光优缺点
- 采用EZDimming调光
- 调光功能内建在LED驱动器之内
本文针对现有的调光方案进行解析。并提出几项大胆的预测:
(1)硅控调光器将和白炽灯一起走入历史
(2)电子调光器与??氐鞴馄饕裁挥惺谐∏熬?br /> (3)EZDimming是唯一通用可行的调光方案,也将成为无所不在的调光方式。
1.照明需求基准
首先让我们先了解照明需求的基准与调光节能的关键。照明设计须考虑光源强度,和被照物或被照平面所得到的光通量。光源强度的计量单位是流明(Lumen)。照度的计量单位是Lux。两者之间的关系是1Lux=1Lumen/m2
假设我们有一座10W的LED灯,发出来的总光通量是600Lumens。如果这600Lumens全部集中在一平方米的桌面,那桌面的照度就是600Lux。
(1)商用照明--明亮的食物,尤其是汉堡、海鲜、烧烤等可以刺激食欲。所以蛋糕店、汉堡速食店、餐馆的橱窗要有1000Lux以上的照度。珠宝、名表、衣饰店,也必须要有明亮的照度,以刺激购买。精密工业、彩色印刷、博物馆、画廊、眼镜店、3C卖场、书店、打字、制图、诊疗室都要有1000Lux照度。
(2)一般照明--办公室、教室、量贩店、一般店面、咖啡店、快餐馆、工厂、生产线,则要有300-800Lux。
(3)非工作场合--如车站、机场、医院、大楼大厅、病房、走廊、楼梯间、厕所,则100-300Lux即可。公园、停车场、与街道则可以低到10-50Lux。
(4)非营业时段--商用照明、一般照明在非营业时段,可以降到100-300Lux。
适度的照明,对商店的竞争力,绝对有显着的影响。便利商店、百货公司一楼的重点专柜,包括化妆品、珠宝,照度都超过2000Lux。照明不足,就不会吸引注意力与购买。若照明过度不足,还会增加人员的疲惫感与睡意。一个明显的例子就是桃园机场的入境与出境大厅,照度严重不足。比起香港机场与成田机场的明亮程度,更让人感觉桃园机场的老旧、冷清。只有免税商店区,店家都是灯火通明。
表一、各场所照明的基准

2.调光节能
灯光是人为照明,在夜晚或自然光不足的场合提供足够的照度。但是灯光消耗电力,在不需要时关掉灯光是可以节约能源。不过在有些时段和情况,如果可以把灯光调到较暗的程度(25~50%),也是可以大幅降低能源消耗(-50%~-75%)。
许多公用建筑或场所,如机场、车站、码头、停车场、街道、公园、百货商场、学校、医院、病房、工厂,在夜晚不宜把灯光全部关掉,否则有行动不方便或治安的顾虑。
办公大楼的大厅、厕所、走廊、楼梯间等场所,在下班后维持适度的照明,也可以方便加班工作的员工,并避免治安的死角。
24小时营业的便利商店、加油站、旅馆等,也可以在深夜生意较清淡时,把灯光调暗一部分,以节省电费。
[page]
3.现有主要调光装置
常见的调光器包括硅控调光器(Triacdimmer)(前切式),电子式调光器(后切式),与遥控调光器(红外线或RF式)。
(1)电子式调光器--可以添加许多先进功能。但是必须施工,更改灯具接线(一般墙壁开关只有接往一条交流电线,无法提供电源予电子线路),装置成本高。
(2)遥控调光器--可以添加许多先进功能。但有??仄靼汗?容易遗失,公共场合不适用等问题。目前飞利浦与Sharp都有照明??氐鞴馄鞑?。价格相当昂贵,可调光的灯泡售价约是无调光灯泡两倍。??仄髁砑?通常要价在$30~$50。遥控调光器另一缺点就是容易遗失,尤其是在公共的场所如学校、办公大楼等地方。
更糟的是,这两者都有灯具需要搭配相同厂牌的调光器,所以没有统一规格。也就是因为各厂牌互相无法相容,所以现有市场很小,未来也不太可能普及。GE、Toshiba、Panasonic尚未推出??氐鞴庹彰鞑?相信不会采用竞争者的产品规格。诸大厂各行其是,就像手机的充电器一样,Nokia、Samsung、LG、Motorola都互不相容。
(3)硅控调光器--电子式调光器、遥控调光器装置成本高,又无统一标准,所以古老的硅控调光器采用量稍多。虽然硅控调光具有许多缺点,但是因为不用改变接线,装置成本较低,各厂牌硅控调光器的性能和规格差别不大,是许多LED照明厂目前选择的调光方案。
表二、市面上可见的TriacDimmableLEDLightingDriverIC

4.硅控调光器的缺点
但是硅控调光器会成为未来LED照明的主流调光方式吗?答案是相当不乐观的。首先来检讨硅控调光器的工作原理与其先天的缺点。
硅控调光器主要构成元件包括:
(1)硅控管--用来截取交流电压部分导通角度,以改变灯具的输入功率
(2)RtCttimer--Rt为可调电阻,用来改变硅控管导通角度
(3)Diac--一种击发硅控管的元件。
注意:硅控管在击发之后就维持导通状态,直到流通的电流降到hold-upcurrent(维劳电流)准位以下。硅控调光器原来是为纯电阻性负载的白炽灯专用的,通常是无法匹配萤光灯与省电灯泡(CFL)。
硅控调光器的主要缺点包括:
(1)功率因数会变差,导通角愈短,功因就愈差。调到1/4亮时,功因将低于0.25。
(2)效率会变差,因为在调暗时,负载不足,会造成硅控管提早关闭,导致RCtimer与导通角错乱。更造成萤光灯或LED灯操作无法稳定,而闪烁不定的问题。欲解决闪烁问题,通常要加装电阻(bleederordummyload)。如此一来,用bleeder来消耗功率以维持硅控管的正常操作,就违背了原先调光节能的立意。
(3)匹配问题,要开发一种与市面上数十厂牌硅控调光器,都保证相容的可调光LED灯具,是相当困难的。硅控调光器的匹配问题,请参阅NXPApplicationNoteAN10754。
(4)高装置成本,雇请一个电气工人来装置硅控调光器至少需要$30至$50。
(5)有限的既有市场,目前大部分办公室及商店照明都以萤光灯为主;而几乎所有的萤光灯都不能匹配硅控调光器。不管是在欧美,日本,或新兴国家,硅控调光器事实上都不普及。据统计,全美国包括家庭、商店、工厂与办公室,全部加起来约有七十亿灯管和灯泡。平均每个人备有28颗灯泡。但是装有调光器者,不到1%。
照明大厂对硅控调光器前景不看好的几个实例就是上述Philips、Sharp推出的??氐鞴馄?。但是不管硅控调光器或是??氐鞴馄?整个照明产业,显然没有共识?;蛘呤撬?当消费者不能接受昂贵的调光方案,而品牌厂商只有兴趣生产高利润的??氐鞴馄魇?调光节能环保的美意就无疾而终了。
所以就如前述,我们现在处于3G、4G世代的电子业对一个简单的调光功能却束手无策,实在很讽刺。事实上,无法提供调光功能,是照明业者长久以来的一个窘境。LED照明业者,必须果断地突破这个僵局。更佳者,若能开创出一种接近零成本,不需要改变接线,不需要??氐鞴馄?又能维持高效率与高功因,又能立即被普遍采用的调光方式,就能让LED照明更可以和省电灯泡竞争。调光功能的突破,对整个LED照明产业,是一个非常重要的关键。
5.四段调光
在照明这种传统产业,「最可行的标准,就是原来的标准。最容易的方案,就是不需改变现状」。
LED照明产业是一种渐进演变,不能改变现有照明系统的基础建设(infra-structure)。不管是灯具造型(PAR38,PAR30,A19,MR16,T8,T12),灯具接头(E27,E26,E17,G13forT8,T12),都很难再改变。到目前为止,比较成功的LED照明的产品,都是造型和使用方式与传统的灯泡和灯管很类似。日系LED照明厂在造型方面通常比较会沿用传统风格。比起造型怪异的省电灯泡,古典造型的LED灯泡自然会更受到消费者的喜爱。
我们可以推测,最可行的调光方式,就是不制定新标准,不改变现况,不需要改变接线,不增加任何调光器,就能达到调光功能的一种方案。在这样的条件之下,我们直觉想到可以利用的,就只有在最基本的wallswitch上动脑筋了。
四段调光--在台湾大部分家庭的客厅,都装有可切换灯泡数目的控制装置。其原理是有一块控制板,装在客厅吊灯上方。当墙壁开关切换数次,控制板就透过几个继电器(relay)来改变点亮灯泡的数目。
但是四段调光器必须外接线路板,而且是改变点灯的数目。如何把四段调光做进单一灯泡之内,的确需要创意。以往有使用MCU来侦测墙壁开关切换次数,并改变萤光灯电子安定器的输出功率,但是线路板元件相当多,成本也不低。
[page]
6.EZDimming
把调光功能内建在一颗MSOP-10的LED驱动器之内,没有任何其他外接零件的需要。同时在各段调光准位时,都能维持高效率与高功因。因为EZDimming结合了正弦降压线路(sinusoidalbuck),或正弦正激线路(sinusoidalforward)的专利驱动技术,所以能轻易达到这种高功因、高效率、线路最小、成本最低的调光方案。
EZdimming侦测wallswitch切换次数,来改变调光准位。自全亮开始,循序降到六分亮,四分亮,二分亮。并且在任何调光阶段,都维持高于0.90的功因、高于80%的效率。切换柔和,完全没有突波电流或噪音的现象。线路精简,几乎是零增加硬体成本。
比较其他各式现有的调光方案,EZDimming不只是赋有超越性的功能优势,而且不需要改变接线或任何硬体设备,装置成本最低。只要将传统的灯泡、日光灯管或者省电灯泡拆卸下来,再装上一颗配有EZDimming的LED灯泡或灯管,立即可以将一个原先毫无调光功能的照明器具或系统,改成一个具有调光功能、节能环保的照明系统。
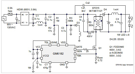
图一GM6182高功因、高效率、具有EZDimming功能的LED驱动器

图二EZDimming四段调光的准位

说明:左侧A灯进行四段调光,右侧B灯维持全亮度
左上:A灯全亮右上:A灯60%亮右下:A灯40%亮左下:A灯20%亮
表三、EZDimming四段调光准位的功因

照明消耗发电系统的20%电力。近年来,世界各国相继立法,欲淘汰低效率的白炽灯。省电灯泡虽然价格低廉,发光效率也很高,但是其含汞及使用大量玻璃,很不符合环保宗旨。LED照明具有比省电灯泡更环保、不放射紫外线等优点,但是目前价格偏高。所以LED照明需要提供一个省电灯泡所欠缺的调光功能,才能在这一波的白炽灯替代潮流中,很快争取到主要的地位
若能让所有现有照明系统都改成高效率,而且具有调光功能的LED照明器具,对全世界环保节能将有很大贡献。
现有的硅控调光器、电子市调光器、??氐鞴馄鞫加行矶嗄岩钥朔娜钡?。EZDimming结合了正弦降压线路,或正弦正激线路的专利驱动技术,所以能达到高功因、高效率、最低成本、立即可用的调光方案。EZDimming无疑是最佳的调光方式,也是协助LED照明完成第三次照明革命的重要发明之一。




