桃花源qm花论坛(品茶),凤楼阁论坛官网入口网址,一品楼品凤楼论坛最新动态,风楼阁全国信息2024登录入口

你的位置:首页 > 测试测量 > 正文

怎么DIY一个粒子检测器?

发布时间:2020-10-15 来源:卓晴 责任编辑:wenwei

【导读】最初是在今日头条-大数据文摘看到一篇文章 在家做核子研究:怎么DIY一个粒子检测器[1] ,介绍了Steve Foster(一个刚刚退休英国中央银行 TI 构架师)如果在全球绵延 新冠疫情(COVID-19) 背景下,带着自己的16岁上中学的儿子在家鼓捣一个可以检测环境放射性粒子电子装置。
 
他是看到一篇介绍欧洲粒子研究中心(CERN)外联项目文章, 说可以使用不到30英镑的价格打造属于自己的粒子探测器, 文章所涉及到的资料可以在Github上下载[2] 。
 
怎么DIY一个粒子检测器?
▲ Setve Foster DIY的粒子检测器和观察到的波形
 
Foster在博文中详细生动记载了他和儿子三周内(实际制作时间大约4个小时)制作过程所经历的沟沟坎坎,对于希望做同样电子实验的电子初学者来说很有帮助。
 
我对于他们的制作感兴趣,是因为之前在 头顶上的放射源[3] 中曾介绍了离子式烟雾感测器。对于烟雾传感器中镅(Am-241)放射性检测,使用了 古老的盖革管[4] 作为探测器的。而在Foster制作粒子检测器则使用了硅半导体PIN光电管来检测放射性粒子,并且可以根据产生信号脉冲的强弱来推算粒子的能量谱。
 
怎么DIY一个粒子检测器?
▲ 两款用于检测放射粒子的PIN光电管
左:BPW34F;右:BPX61
 
固体粒子检测原理
 
基于硅半导体固态半导体检测放射粒子及其能量分布的原理[5] 在很多网络文章中都被介绍。相比于 盖革管[6] 利用气体电离(电离能力大约15eV),在硅半导体中的电离,即将电子从共价带激发到导带所需要的能力就很小,大约1.1eV。所以一个通过硅晶体的高能粒子可以半导体中激发出自由电子和空穴。
 
在P型半导体和N型半导体结合部由于扩散会形成耗散区,耗散区的厚度随着偏置反电压的增加而变厚,有时可以达到几百个微米。当放射性粒子通过耗散区时,所激发出电离电子(空穴)则会被耗散区内的电场驱动留出耗散区,最终从PN结两端引线输出脉冲电流。因此,PN结处的耗散区就像一个固态的容性电离室可以检测通过的高能粒子,粒子的能力与最终形成的脉冲电流强弱有关系。
 
怎么DIY一个粒子检测器?
▲ PIN二极管以及光电检测原理
 
实验中使用的BPX61、BPW32F是一种PIN结构的光电管,它是在传统的P型和N型半导体之间还有一层本征半导体(基本上没有掺杂硅),这使得PN结之间的耗散层变得更宽,则对通过PN结的粒子更加敏感。
 
由于α粒子的穿透能力很弱,为了能够探测α粒子,需要将BPX61顶部封装玻璃窗口去除。
 
使用斜口钳在BPX61的封装金属壳四周稍微剪出几个凹槽,这样顶部的玻璃片就会破碎并与金属壳玻璃剥离。小心操作就可以不伤害传感器内部的硅光电管芯片。
 
怎么DIY一个粒子检测器?
▲ 左:带有玻璃串口的BPX61光电管
右:已经移除窗口的BPX61
 
脉冲电流放大
 
虽然一个放射性粒子(α粒子、电子、γ光子)可以在PIN光电管耗散区电离出很多电子,但为了形成可以被测量的电脉冲信号,还需要经过很多倍的放大。下图是 Github上给出的粒子检测器的信号放大电路图[7] 。
 
在放大电路前端,用于检测α粒子,或者β射线(电子)的传感器,可以使用一个BPX61,也可以使用四个并联的BPW34F(A)。
 
使用BPX61传感器,事前需要对它进行改造(剪除顶部密封的玻璃),可以检测到α、β射线粒子。
 
怎么DIY一个粒子检测器?
▲ 信号处理电路原理图
 
使用四个BPW34F(A)作为传感器,只能够检测到β射线(电子)和少量的γ射线(光子),α粒子不能够穿过BPW34的外部封装到达内部的芯片,无法产生电脉冲信号。由于使用了四个BPW24F并联,增大了对电离辐射的检测灵敏度,因此可以降低电路中的放大倍数,这样也可以减少电路对环境噪声灵敏度,以及受机械振荡所产生的干扰。
 
使用BPW34F时,对于电路中的电阻R3,R4,R5,R9分别减小到10M ,1K,100K ,0Ω,整体的放大倍数降低了10倍左右。
 
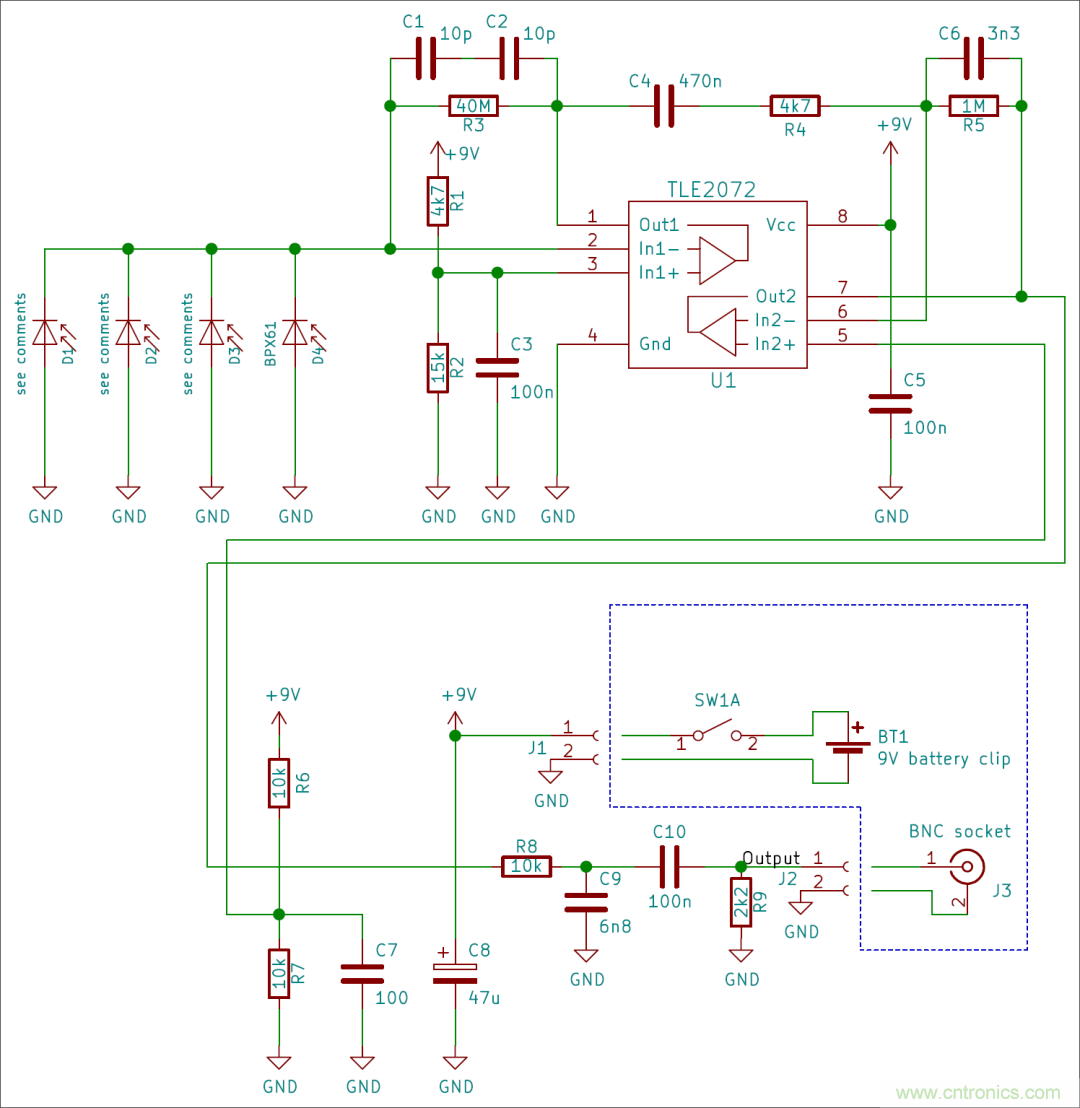
为了便于理解信号放大原理,下面将前面的电路图重新进行了整理。图中可以看出,它实际上是由JFET运放IC中(TLE2072)的两个独立运放分别组成两个低通滤波器,C4,R4组成高通滤波器,R8,C9,C10,R9组成带通滤波器,所以整个电路的是一个带通放大电路。
 
怎么DIY一个粒子检测器?
▲ 放大电路的电路图
 
如果是购买成品的电路板和元器件,高中生的孩子,或者其他工程科技爱好者可以在两个小时内将粒子检测器组装完毕,包括在外部金属屏蔽盒上打洞,安装开关和信号线插座。
 
在刚刚过去的暑期小学期的电子课程设计中,如果有同学选择制作这个内容,不仅可以练习模拟电路、微弱信号放大电路的制作调试,还可以在后续的信号记录和分析中了解数字滤波和信号测量等相关的知识。特别是,利用该装置还可以获得跨学科的一些科学知识。
 
怎么DIY一个粒子检测器?
▲ 制作完毕的粒子检测器设备
 
尽管上述电路已经将粒子所产生的脉冲电流进行放大整形,但幅值还是很弱的??梢越糯笮藕抛魑罂诵藕乓敫鋈说缒?、平板电脑或者手机中,利用电脑或者手机内的声卡来进一步放大信号,并通过网络上下载的免费软件来录制记录音频信号。之后,便可以通过软件来对录制的信号进行脉冲计数和波形分析了。
 
下面显示的是α粒子所产生的脉冲波形。通过设置合适的触发电平,可以将触发信号和普通的噪声分开。通过检测脉冲信号的幅值可以得到放射性粒子的能量大小。对于一段时间内的脉冲能量进行统计分析,可以获得放射源发射的粒子能量谱。
 
怎么DIY一个粒子检测器?
▲ 记录的α粒子脉冲波形
 
怎么DIY一个粒子检测器?
▲ 对所有脉冲信号的幅值进行统计,获得放射性粒子的能量谱
 
也许无论从电子学来看上面的电路设计,还是从高能物理学来看这个粒子探测器的性能,它都属于比较简单和初级的。但是利用这个价格低廉的小装置,可以帮助我们更好的理解我们周围环境中的各类天然放射性源,甚至我们身体无时无刻都在进行几千次的碳-14,钾-40衰变放射。这样可以纠正一些我们对于放射性现象的一些误解。
 
对于学生科普来讲,如果仅仅从网络、书籍、视频中看到相关介绍,也许会使得一些同学并不感兴趣。特别对于这种放射性现象,看不到、摸不着。但通过一定的步骤,通过制作简易测量工具获得相关测量数据,则会激发其同学对于科技的极大的兴趣。
 
除了兴趣的激发之外,实际上在日本福岛核泄漏之后,大众使用建议的工具来检测环境放射性,并将信息进行共享和讨论,在避免社会灾难恐慌方面也有着非常重要的积极意义。
 
实验的相关器件真的很便宜,当你有一天宅在家里的空闲时间时,不妨通过搭建它来消磨一下时间吧。
 
参考资料
 
[1]在家做核子研究:怎么DIY一个粒子检测器: https://www.toutiao.com/i6877045217581597191/?tt_from=weixin&utm_campaign=client_share&wxshare_count=1&timestamp=1601268327&app=news_article&utm_source=weixin&utm_medium=toutiao_ios&use_new_style=1&req_id=2020092812452701013109907703B3DAE7&group_id=6877045217581597191
[2]文章所涉及到的资料可以在Github上下载: https://github.com/ozel/DIY_particle_detector
[3]头顶上的放射源: https://zhuoqing.blog.csdn.net/article/details/108854903
[4]古老的盖革管: https://zhuoqing.blog.csdn.net/article/details/104132819
[5]基于硅半导体固态半导体检测放射粒子及其能量分布的原理: https://physicsopenlab.org/2020/06/15/cern-diy-particle-detector/
[6]盖革管: https://baike.baidu.com/item/%E7%9B%96%E9%9D%A9-%E7%B1%B3%E5%8B%92%E8%AE%A1%E6%95%B0%E5%99%A8/5866514?fr=aladdin
[7]Github上给出的粒子检测器的信号放大电路图: https://github.com/ozel/DIY_particle_detector/blob/master/hardware/V1.2/documentation/DIY%20particle%20detector%20schematic%20v1-2.pdf
 
 
推荐阅读:
 
万用表的前世今生
挽救生命的传感器:半导体如何改变汽车安全
电源管理:散热方法大汇总
贸泽电子与BittWare签订全球分销协议
车载充电器的拓扑结构介绍和技术建议
要采购传感器么,点这里了解一下价格!
特别推荐
技术文章更多>>
技术白皮书下载更多>>
热门搜索

关闭

?

关闭