【导读】在运放和模拟开关中,要想实现脉冲宽度或者脉冲幅度调制,就需要利用PWM和PAM来测量电路的交流功耗,本文所设计的电路主要有三种设计方法,而且经过修改后可以用于不同的应用中。
通过采样电压与电流的乘积并进行平均处理可以完成60Hz电路的平均功耗测量(相当于VRMS×IRMS×cos(φ))。这里要用四象限乘法,因为瞬时电压和电流可能具有相反的极性。它有很多种实现方法,包括模数(A/D)转换+数字信号处理,或者使用相对昂贵的模拟乘法器芯片+模拟或数字处理。本设计实例介绍了第三种方法。这种方法使用便宜的运放和模拟开关实现脉冲宽度/脉冲幅度调制器(PWM/PAM)并将它用作四象限乘法器。这种电路经过修改可以用于许多不同的应用。
PWM/PAM乘法器的基本概念是,一个(非重叠)脉冲波形在单个周期内的平均值等于脉冲面积除以脉冲重复周期。由于每个矩形脉冲幅度正比于电压值,宽度正比于电流,矩形面积正比于电压与电流的乘积。如果脉冲重复速率远高于被测频率,那么就可以假设在脉冲波形的一个周期内电压和电流不会有明显的变化。PWM/PAM输出连到一个低通滤波器,用于滤除脉冲频率及其谐波,并恢复出想要的平均值。
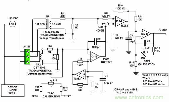
电路共使用了两个变压器:一个是降压变压器TR1,用于产生低电平的电压信号;另一个是电流变压器TR2,用于产生低电平的电流信号,并具有完全的电流隔离。

图1:使用脉冲调制技术测量交流功耗。
运放IC1-A用作比较器,产生频率约为6kHz且相当线性的三角波(图2)。为了取得低于满刻度1%的误差,这种过采样是必须的(100乘以60Hz信号频率,或50乘以理论上的奈奎斯特频率)。三角波的峰峰幅度必须满足两个条件才能获得可接受的线性响应。首先,它必须大于或等于T2产生的交流电流最大峰峰值电压,这样才能实现100%的PWM占空比。其次,它必须至少比±VCC低10%。

图2:IC1-B(-)输入。
运放IC1-B被配置为产生零基线的双极方波(图3),其占空比取决于T2产生的电流信号的瞬时值。电容C2用于获得陡峭的输出电压转换。运放的压摆率必须大于等于10V/μs,以便产生最优的方波PWM信号。当T2产生的瞬时电流信号值为0时,IC1-B将输出占空比为50%的信号。随着电流信号从0增加到满刻度,占空比随之从50%增加到100%。当电流信号从0降低到负的满刻度时,占空比将从50%减小到0%。

图3:IC1-B输出。
运放IC2-A、开关IC3-A和相关的电阻实现了一个四象限乘法器,实现形式相当于增益为+1(开关闭合)或-1(开关断开)的放大器。开关由IC1-B的PWM输出进行控制。当IC1-B的输出为正时,开关闭合;当IC1-B的输出为负时,开关断开。从IC2-A产生的输出(图4)是IC1-BPWM输出的复制(占空比正比于电流),除了幅度正比于电压外。

图4:IC2-A输出。
IC2-B是电路的最后一级,是一个低通滤波器,用于移除6kHz的PWM频率及其谐波以及60Hz调制信号。它的输出正比于PWM信号的平均值,因此就是平均的60Hz功耗值。
相关阅读:
提高测试效率,线性直流电源如何助力?
好奇不!看看专家是怎么降低测试中噪声的?
教你有效测试LED灯的启动、上升和频闪效应


