【导读】传统的电台基本采用全透明的传输方式,频段相同的情况下即可接收同频段的语音信号。本文要讲解的是一种基于C8051F单片机,以DTMF编码的方式识别电台身份的系统。
该系统使用简单,在不改变电台原有特性的基础上,只需和电台的扩展口连接,便可实现对电台身份的识别。即使对方破解了语音信号,还可通过地址编码来分辨电台的身份。该系统在保密性要求高的场所有一定应用前景。
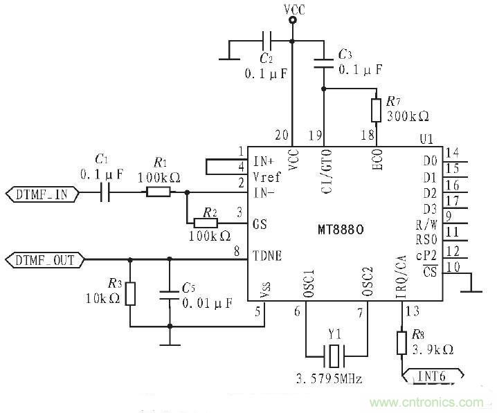
DTMF编/解码
DTMF编/解码器选用MT8880。MT8880C是一个带有呼叫处理滤波器的单片 DTMF信号收发器。该器件采用低功耗、高稳定性的 ISO-CMOS技术,内置1个带有可变增益的内部放大器的高性能接收器,1个带有脉冲计数器的发射器,以及1个可访问MT8880内部寄存器的标准微处理器接口。其内部寄存器包括1个状态寄存器、2个数据寄存器和2个控制寄存器,其电路如图1所示。

图1
当终端作为发射机时,DTMF编/解码部分把终端的地址码经一定算法加密后,调制成DTMF信号,再送入电台,便于网内其他电台识别。当终端作为接收机时,DTMF编/解码部分把所接收的DTMF信号解调成数字码,再经解密算法得到地址码。考虑到该系统阻抗与电台音频I/O接口阻抗可能不匹配,应在两者间加入一个音频变压器。

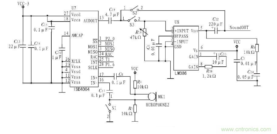
图2
相关阅读:
家庭监护机器人有突破!语音识别系统“箭在弦上”
专家亲授:基于DSP原理的汉子语音识别系统的实现
技术达人:ARM的非特定人语音识别系统的设计



