【导读】本届“I Love Control ”中国自动化大奖赛进入决赛的项目分为节能环保、智能城市、智能制造、娱乐休闲、教育等五大类别。评选专家最终确定了50个入围决赛项目。
智能未来,自动化成就梦想!由中国自动化学会、上海机器人行业协会、全国工业自动化人才认证培训(IAAT)项目管理办公室联合主办,菲尼克斯(中国)投资有限公司承办的 “I Love Control”中国自动化大奖赛院校组初选工作日前全面完成。
本届“I Love Control ”中国自动化大奖赛秉持公平、公正、公开的原则开展初选工作,包括一次筛选、二次筛选,以及全体评选专家组成员决议讨论。进入决赛的项目分为节能环保、智能城市、智能制造、娱乐休闲、教育等五大类别。评选专家参照创意性、可实现性、描述清晰等统一评选标准,针对参赛项目,采用背对背方式进行评定,同时结合交叉验证的方式最终确定了50个入围决赛项目。
入围决赛的队伍将在接下来的半年内进行决赛准备,包括制作必要的演示设备、模型,准备介绍PPT、演示视频等。同时,本次大赛的承办方菲尼克斯电气将为决赛队伍提供所需的自动化产品和软件,并进行必要的技术指导,决赛队伍可以通过技术支持热线或者技术支持邮箱与专业工程师取得联系。
“I Love Control”中国自动化大奖赛决赛将于2015年5月举行,届时,各支决赛队伍将会带来怎样的优秀作品和精彩呈现,让我拭目以待吧!
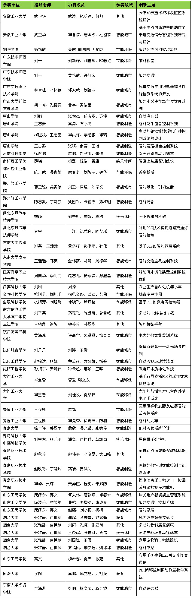
院校组进入决赛名单

欲进一步了解本次大赛相关信息,可访问大赛专题网站 www.CAGPrix.cn
如果您有任何问题,也可通过以下方式与大赛组委会取得联系:
大赛咨询热线:400-1010-875
技术支持热线:025-52102908
技术支持邮箱:cagprix@phoenixcontact.com.cn
●IAAT项目微博:IAAT项目
●IAAT项目微信号:IAAT

关于IAAT项目
为认真贯彻国务院《关于大力发展职业教育的决定》(国发[2005]35号)、教育部《国家教育事业发展“十二五”规划纲要》和《国家中长期教育改革和发展规划纲要(2010-2020)》的有关文件精神,落实《中共中央国务院关于进一步加强人才工作的决定》,全面加强专业技术人才队伍建设,按照《中华人民共和国行政许可法》的相关规定,发挥全国各行各业,专业技术培训与就业相结合的优势,培养符合各级行政和企事业单位所需要,具备从事相关职业并能准确掌握和使用本行业知识技术的高素质人才。教育部教育管理信息中心于2010年11月正式启动“全国工业自动化人才认证培训”项目(简称IAAT项目)。
该项目以培养技能型、创新型工作自动化人才为目标,以提高自动化相关专业学生的就业竞争力为宗旨,以及是跟踪自动化领域最新进展、建立科学、系统、专业、先进的课程资源为己任。按照工业自动化行业领域岗位需求开展高技术自动化人才的培养、考核、认定等工作,并最终完成人才就业的定向输送工作。
IAAT项目管理办公室官方网站:中国教育资源网(http://www.cern.net.cn)、IAAT项目官方网站(http://www.iaat.org.cn),工控网(http://www.gongkong.com)将全面参与IAAT项目的宣传报导。




