DDS其实说白了就是有很多个不同的电压组合而成。大家都学过三角函数。三角函数其实就相当于一个钟。让他围绕着某个固定的速度转,而他的投影在下面的长度就相当于一个信号的变化了。这里涉及到DDS的频率控制字以及时钟。频率控制字其实就相当于跨度,这个跨度为下一个时钟的到来需要跳动的相位是多少,不能太小,太小波形就失真了,太大的话频率会降低。
直接的数字频率合成芯片可通过改变频率控制字进而改变频率的变化,也可以控制幅度。这里笔者自己做的这个选择2片都是并联型的DA来做信号源。有人问我为何需要2片来做。一片不就行了嘛?起初,自己用普通的0832真的就是用一片做的信号源。频率改变了。当时就是用的普通的MCU控制的。看上去信号还不错。但是后来笔者发现当我想去改变他的幅度的时候出现问题了。当时自以为是的认为幅度是不是应该吧所有的点同时除上某个固定的值再输出然后就整体的改变幅度了。但是后来发现行不通。整体的下降多少倍,必然后产生小数部分。小数部分如何用8位的DA来描述呢?reference。用另一片DA来控制他的reference。DAC的输出公式就是 VOUT=(reference)*n/(2的N次方),其中N为位数。n为输入的值。
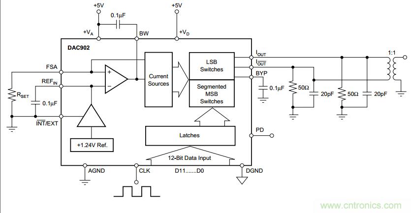
DAC7621这个带基准4096的芯片,就此搭建起来了这个幅度受控频率受控的信号源。DAC902是一种高速,digital-to-analog转换(DAC)提供力所能及的一12-bit 分解选项Speed Plus系列高性能转换器。

902的时序:

另外值得注意的是他的输出是电流型的。后面一般接放大器或者电感之类的东西。这里用的放大器就和0832的类似。若输出有负载。公式为:

DAC7621是12位并行输入的。和很多转换器有异曲同工之处。同时都是有CS端和读写端。

时序:

原理图:



前面2图在强调下。一片902用来控制可以改变频率的。所谓改变频率就是改变控制器的频率控制字就行了,就是那个所谓的跨度。另外7621用来改变参考的,改变了参考就相当于改变了峰值。这就是所谓的DDS了。
相关阅读:
基于DDS的寄生电感测量仪设计
DDS技术允许精确、快速地调谐频率输出和波形


