中心议题:
- 基于DDS的寄生电感测量仪的测量原理
- 寄生电感测量仪的扫频发生器设计
- 寄生电感测量仪的谐振点检测电路分析
- 寄生电感测量仪的主要软件流程设计
解决方案:
- 基于DDS的寄生电感测量仪的设计
- 采用网络分析仪检测寄生电感测量仪的测量结果
精确的测量寄生电感, 对于电容的合理应用具有十分重要的意义。本文介绍了一种利用LC 谐振原理测量电容自身寄生电感的方法。利用直接数字合成器产生可编程的扫频信号激励含有寄生电感的电容,同时采用对数检波器对经过待测网络后的信号进行检波,在利用AD 转换器采集检波器输出的直流信号。利用特定的程序算法比较连续的频率点的输出电平,最终找出谐振点频率,求出电容的自身寄生电感。该方案由于采用了不同于常规LCR 电桥的原理,非常适合微小电感的测量,即使对于射频领域使用的微小电感也可以精确测量。其测试结果与采用网络分析仪测试的结果十分接近,基本可以满足大多数应用场合。
0 引言
实际的电容元件存在着分布参数,其中对电容本身特性影响最大的是寄生电感,这些寄生电感与电容本身构成谐振回路,使电容在使用时有了一定的局限性,因此,能够测量出电容本身寄生电感的大小,可以在使用时更合理的选择电容元件。由于寄生电感的电感量很小,多为nH 级别,导致绝大部分LCR 电桥无法测量电容本身的寄生电感。为了准确的测量寄生电感,文中描述了一种利用自谐振原理的测量方法,结合DDS 扫频技术可以快速完成寄生电感的测量,其测量方法简单精确,将能够满足大多数场合的应用。
1 测量原理
实际电容由于制造的工艺导致本身存在寄生电感和寄生电阻, 其等效电路模型如图1 所示。

图1 实际电容等效电路模型
其中C 为实际电容本身的标称电容, L 是其寄生电感, Rp是其并联等效电阻, Rs 是其串联等效电阻。寄生电阻会对经过电容的信号造成衰减, 但不会影响电容本身的频率特性。寄生电感会与电容构成串联谐振回路, 会使实际的电容在某个频率上发生谐振, 这种现象称为电容的自谐振 。实际电容的阻抗和频率特性曲线如图2 所示。

图2 实际电容频率特性曲线[page]
图2 中的f 0 是电容与其寄生电感构成的谐振回路的谐振频率, 称之为自谐振频率, 实线部分为实际的电容频率特性曲线, 虚线为理想无寄生电感的电容特性曲线??杉?, 在低于自谐振频率时, 电容呈现容性, 阻抗随频率增高而减??; 然而当频率超过自谐振频率时, 电容表现出阻抗随频率增高而上升的趋势, 这恰好是电感的特性。该曲线表明实际的电容仅能工作于自谐振频率以下, 高于自谐振频率时, 电容则表现为感性, 无法再继续作为电容使用了??杉?, 准确的测得电容的自谐振频率, 求出其寄生电感, 对于电容的正确使用有着非常重要的意义。然而该电感往往非常小, 通常为nH 级别, 一般的LCR 电桥无法测量这种微小的电感。因此就需要一种不同于电桥法的测量这种微小电感的方法。
由电感和电容构成的LC 串联回路的谐振频率为:

同时谐振发生时整个LC 回路表现出的阻抗为纯阻性, 即感抗和容抗之和为零。利用这个原理, 使用一个扫频信号激励待测电容, 测量出谐振频率, 再结合式(1) 即可测出寄生电感的大小 。根据该原理, 设计1 个扫频发生器产生扫频信号激励待测电容, 然后找出谐振点, 读出谐振频率即可求出电容的寄生电感。其结构如图3 所示。
其中最核心的部分就是扫频发生器和谐振点检测电路。

图3 寄生电感测试装置功能
2 扫频发生器
扫频发生器在本系统中产生宽频带扫频信号以激励待测电容, 当电容较大时,以常见的电解电容为例,假设电容为1 000 F, 其寄生电感为100 nH, 则按照式(1)可计算出其自谐振频率为15. 9 kHz, 谐振频率较低;另以瓷片电容为例, 假设其电容值为10 pF, 寄生电感约为10 nH, 则其自谐振频率为500 MHz 这两个信号频率相差了4 个数量级, 这就需要1 个宽带的信号发生器, 这也是本部分的设计难点所在。若采用传统的模拟信号发生的方法, 为了实现信号频率的可调, 一般会采用变容二极管构成的LC 振荡器, 然而在信号频率较低时, 所需要的变容二极管的电容量会很大,而传统的变容二极管电容值一般只是几个pF 至几百pF ,很难满足低频振荡要求。为了简化扫频电路, 以及实现数字化控制, 这里采用DDS 技术产生宽带信号。DDS 采用的是DA 转换器的原理, 通过计数器累加实现的连续波形输出 , 而DDS 芯片外围电路简单, 通过写它的寄存器便可实现信号频率的调节, 同时产生的信号频率分辨率高,一般可以达到0. 01 Hz 级别, 信号频率的跨度大, 可以实现从几Hz 到几百MHz 的连续信号, 非常适合做扫频发生器。这里采用了AD9854 这款DDS 芯片, 它在300 MHz 时钟驱动下, 按照乃奎斯特采样定律可以产生最高150 MHz 的信号,为了得到信号较好的频率则一般只得到最高100 MHz 的信号。若要得到高于100 MHz 的信号, 则可采用其高次谐波得到?;贏D9854 的信号发生电路如图4 所示。限于篇幅,仅画出了关键的输出部分和电流设置部分。AD9854 内置4~ 12 倍频的时钟倍频器, 因此可以外加1 个较低频率的时钟,通过倍频器倍频至300 MHz, 这样可以极大的降低高速片外时钟对系统造成的电磁兼容性问题。AD9854 内部有1个频率控制字寄存器,通过写该寄存器的值便可以改变输出信号的频率, 非常适合数字控制。同时由于时钟采用的时晶体振荡器,因此输出频率的稳定度和分辨率都非常高, 一般为10- 6数量级。

图4 AD9854 信号发生电路[page]
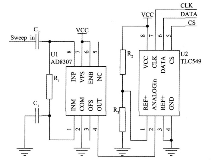
3 谐振点检测电路
谐振点检测电路主要由检波器和AD 转换器组成, 其中常用的检波器有峰值检波器、有效值检波器和对数检波器。由于这里的检波只是为了检测出谐振点, 因此对检波器的种类没有特殊要求, 这里采用AD8307 这款宽带对数检波器。A D8307 可以实现DC 500 MH z 频率范围内的对数检波器, 其输出为直流电压, 输出与输入功率( 以dBm为单位) 呈线性关系。
由于该检测电路只是检测出谐振点,即图2 中的最低点, 只是一个比较关系, 并未对检测到的最低点的电平精度有很高要求, 因此对采样电路的精度要求不高,又因为对数检波器的输出是直流信号, 所以常见的大多数低速AD 转换器都可以满足要求。这里采用串行8 位的AD 转换器TLC549。TL549 采用三线制串行控制方法, 很方便与单片机控制器接口。该检测电路的原理图如图5 所示。

图5 谐振点检测电路
4 主要软件流程设计
单片机采用Atmeg16, 分别控制DDS 和AD 转换器,同时负责对计算结果进行分析。单片机每次控制DDS输出1 个信号,同时采集这个信号经过待测电路后的响应结果,这样的动作每重复3 次就进行一次比较,因为谐振点的电平是最低的,因此如果采集的3 次数据中的中间一次数值最小,则该数值就是谐振点处的电平值,记下此时的频率f , 利用式(1) 可知:
[page]
从而由式(2) 求出L 值。主要程序的流程图如图6所示。

图6 主要程序流程
5 实验数据分析
采用网络分析仪来检验所设计的测试仪的测试结果。
使用网络分析仪测量寄生电感的方法为: 测量待测电容并联情况下的正向传输曲线, 得到如图1 所示的曲线, 读出陷波点频率, 并根据式(1) 计算出寄生电感值。表1 显示了使用文中描述的测试仪测量的3 种数量级的电容器寄生电感的结果与采用网络分析仪测量结果的对比情况, 表1中所示结果为多次测量取平均值之后的最终结果。

表1 寄生测试结果
由表1 可见, 对于这3 种数量级的电容, 其测试结果误差均在9%以内, 基本可以满足大多数场合的应用要求。
由表1 还可看出测量误差会随电容值的减小而增大, 这种现象是由于扫频信号的分辨率低造成的, 提高扫频信号的分辨率可以进一步降低该误差。另外, 该仪器对于小于100 pF 的电容无法测量其寄生电感, 因为所需的激励信号频率已经超出A D9854 的工作范围, 采用更高频率的DDS可以消除这个问题。
6 结论
上述方案实现了电容自身寄生电感的测量, 由于采用的DDS 信号发生技术, 因此频率分辨率极高, 这就大大提高了电感的测量精度, 该方法对于nH 级的电感都能准确的测量, 弥补了大多数LCR 电桥无法精确测量微小电感的缺点。该方法若结合LCR 电桥一起使用, 基本可以满足大多数情况下的电感测量要求。




