- D类放大器应用难点
- PWM型D类放大器
- 新一代调制技术
- 欠阻尼共模响应问题
近年来D类放大器的技术迅猛发展,最常见的莫过于应用于每个通道低于50W的低功耗产品中。在这些低功耗应用中,D类放大器相比传统AB类放大器而言有效率上的先天优势,因为D类放大器的输出级通常只处于导通或关断,没有中间偏压级。然而,长久以来,这一效率上的优势并未使其获得设计人员的广泛青睐,因为D类放大器也有明显的缺点:器件成本高、较差的音频性能(与AB类放大器相比),并且需要输出滤波。
近年来,受以下两个主要因素的影响,这样的局面正逐渐扭转,使D类放大器在很多应用领域引起了人们的广泛关注。
首先,是市场需要。D类放大器的某些优点推动了手机和LCD平板显示器这两个终端设备市场的迅速发展。对于手机来说,扬声器和PTT(Push-to-Talk,一键通)模式需要D类放大器的高效率,以延长电池寿命。LCD平板显示器的发展对电子器件提出了“低温运行(coolrunning)”的需求,这是由于工作温度的升高将影响显示颜色对比度。而D类放大器的高效率意味着驱动电子设备时功耗更低,使LCD平板显示器工作时发热更少,图像显示效果更好。
影响D类放大器应用的第二个因素便是自身技术的发展。根据市场需要,一些制造商改进了D类放大技术,使D类放大器具有更理想价格的同时,也具备了与AB类放大器相近的音频性能。此外,一些新型的D类放大器输出调制方案还可以降低实际应用的EMI。
某些新型D类放大设计方案虽然是基于老式的PWM型结构,但采用了更复杂的调制技术,实现低功耗系统中的无滤波工作。效率指标可以通过测试验证,但某些设计人员仍然怀疑基于这些新技术的产品将存在普遍的EMC/RFI兼容性问题。实际上,良好的PCB布局和较短的扬声器连线可以保证大大降低EMI幅射,使之满足FCC或CE标准。
应用难点
有些应用中的物理布局需要长的扬声器连线,这样的扬声器连线便具有天线效应,必须严格控制RF幅射。实际上,扬声器连线越长,它作为天线产生幅射的频率就越低。同时,某些应用要求EMI幅射低于CE/FCC标准,以符合汽车电子规范,或者避免干扰其他低频电路。面对如此纷繁各异的需求,这些应用往往成为一些难点无法克服。
最有代表性的应用难点便是平板电视。由于扬声器通常排列在设备的外侧边缘,往往不可避免的要使用长的扬声器连线。如果还存在模拟视频信号,则仅仅满足FCC或CE的RF幅射要求还不够(这些标准只针对30MHz以上的频率);往往还需要抑制开关基频以避免干扰视频信号。如果采用早期PWM放大器所用的传统LC滤波器,则需要对其进行分析,以保证他们能有效抑制新型放大器所产生的高频开关瞬态。
PWM型D类放大器
传统D类放大器通?;诼隹淼髦?PWM)原理设计。其输出可以配置为单端或全差分桥接负载(BTL)。图1为PWM型D类放大器的典型BTL输出波形??焖俚那谢皇奔浜徒咏熘凉斓陌诜勾死喾糯笃骶哂蟹浅8叩男?。然而,这些特性使放大器具有宽的输出频谱,可能导致高频RF幅射和干扰。因此,采用此类方案通常需要使用输出滤波器来抑制有害的RF幅射。

图1.传统脉宽调制(PWM)方案的波形
如图1所示,如果器件的反相和同相输出回路具有较高的匹配度,则两个对称输出信号波形在扬声器或连线上将具有很小的共模(CM)信号(底部的迹线)。注意:50%占空比代表零输入信号(空闲状态)。因此,可以设计一个差分低通滤波器,用于衰减信号波形中高频分量(快速切换所产生的),同时保留有用的低频分量以输出到扬声器。
新一代调制技术
随着市场对D类放大器需求的不断增长,一些制造商最近推出了可独立控制H桥的两个半桥的新一代调制方案。这一调制方案具有两个主要优点:
音频信号较弱或空闲状态时,负载上几乎没有差分开关信号。较传统PWM设计改进了静态电流损耗。
最小脉冲,共模(CM)开关信号有助于降低导通和关断瞬态。BTL输出引脚的空闲状态直流电平(滤波后)接近于GND。因此,滤波元件的不匹配或杂散电容(可能导致放大器导通或关断时出现音频杂音)可减到最小。
显然,这一新技术虽具有一些优点,但放大器输出将不再对称。图2所示的信号波形(以MAX9704立体声D类放大器为例)具有较高的共模分量。

图2.Maxim的MAX9704立体声D类放大器的调制方案
[page]
此类D类放大器对输出滤波器的要求,不同于具有传统差分输入和互补PWM输出的放大器。与PWM相比,MAX9704调制方案的输出往往含有较高的共模信号,设计输出滤波器时需要考虑这点。正如后面的实例所示,传统差分滤波器拓扑结构的效果往往不太理想。
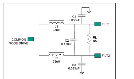
图3a给出了传统的PWM型D类输出LC滤波器,及其理想值。为简单起见,可假设扬声器负载具有理想的8电阻,并且忽略电感的直流阻抗。通过一些简单的SPICE仿真便可得出问题所在。图3b给出了图3a中滤波器对差分输入信号的频率响应。给出了两个输出结点(FILT1,FILT2)相对于GND的响应曲线。图中给出的器件值在30kHz的频率以上具有理想的二阶滚降,以及理想的瞬态。音频带内群延迟特性在4μs内保持平坦。

图3.(a)传统的差模无源LC滤波器,(b)对于差分输入信号的频响,(c)共模信号频响。
[page]
图3c给出了共模输入时同一滤波器的输出。同样,两个输出的响应曲线均相对于GND。输出结果(Y轴偏移)具有很大的尖峰,并具有明显的欠阻尼。结合共模信号下滤波器的等效电路(图4),就很容易理解为什么会出现这一结果。由于仿真时采用理想匹配的电感和电容器,因此阻性负载上差分信号为零,因此不会LC元件不会出现任何衰减。L1与C1谐振(L2与C3同理)产生峰值。在时域内(图中未显示),这种情况将会出现较大的过冲和振荡。注意,输入共模信号时,C2将引入一个零点。因此滤波器的截止频率(此时称作谐振频率可能更加准确)将高于差分输入时的截止频率。

图4.共模输入下,图3a中传统LC滤波器的等效电路
这时你或许会问,这样会有问题么?如果该频率下输出频谱共模能量为零,那么便没什么问题。然而,如果峰值频率与D类放大器开关频率正好相等,则扬声器和连线上将出现较大的输出电压幅度。同时,MAX9704的扩展频谱调制(SSM)模式将使欠阻尼滤波器在音频频带以上引入相当的噪声。扩展频谱模式是引脚可选的,此时高频开关能量为“白噪声”,可以通过逐周期随机调整开关时间降低噪声幅度。这种扩展频谱方案简化了无滤波应用中的EMI兼容性设计。
欠阻尼共模响应问题
针对上述共模问题的解决方案之一是保留图3a的基本结构,但增加抑制高谐振共模信号的阻尼元件。图5a给出了在两个输出节点和GND之间串联RC元件。如果应用中对效率的要求不是很高,可以在输出节点和GND之间仅连接一个电阻,但电容器C4和C5将有助于降低R1和R2上的额外功率损耗。
C4和C5的值应权衡选?。阂环矫嬖龃驝4与C5值有助于R1和R2衰减尖峰,另一方面应减小C4和C5降低高音音频(高达20kHz)下的损耗。如果共模截止频率远大于差模频率,则很容易进行选择,例如只需增加C2相对于C1和C3的比率既可实现。增加共模截止频率,则可减小C4和C5的值,同时增大R1和R2的值,这样将降低R1和R2上的音频损耗。若共模截止频率太高,则电缆上的共模成分就会过多,因此,必须合理选择差分和共模的-3dB频点的比率。本案例的滤波器采用了1:5的比率。

图5.在传统LC滤波器的每个输出端增加一个RC网络(a),可以改进差分信号的频响(b)和共模信号的频响(c)。
图5b为图5a滤波器对差分输入的响应,图5c为共模输入的响应。注意:图5c中共模截止频率较高(-3dB带宽约为110kHz,差分输入为28kHz),带有平缓且合理控制的尖峰。该截止频率远高于最高音频(也低于D类开关频率基波),因此具有较好的效果。
[page]
有些低开关频率(200kHz至300kHz)应用不适合采用图5c所示的方案。对于这类产品可能需要采用其他方法和拓扑结构。MAX9704立体音D类放大器(图6)可设置为940kHz固定频率模式(FFM)(FS1=低,FS2=高),此时效果最佳。工作在FFM模式下的MAX9704通过引脚选择将开关周期设为恒定值(具有三个可选项),以满足应用需求。

图6.MAX9704立体声D类功率放大器的典型应用电路
图7和图8给出使用图5滤波器对MAX9704进行滤波时的时域性能。两种情况下负载阻抗均为8。图7同时显示了FILT1和FILT2节点的波形图(顶部的迹线),以及得的1kHz差分输出波形(底部的迹线)。顶部迹线的噪声是输出开关信号滤波以后的残余信号(电源电压为15V)。图8为图7迹线的细节显示。注意:纹波主要来自940kHz开关频率,两通道上表现为共模信号的形式?;褂ψ⒁馐涑錾厦挥懈叽涡巢?,表明有效抑制了EMI(幅射EMI的起始测试频率通常高于30MHz)。

图7.用MAX9704驱动图5a电路时FILT1和FILT2上产生的信号波形(同时显示在顶部的迹线),以及差分输出(底部的迹线)。

8.顶部迹线显示了图5a电路输出中残余的纹波电压,纹波成分主要为开关频率基波(此时为940kHz)。滤波器高于该频点的二阶滚降很好的抑制了所有高次谐波。纹波几乎只有共模分量(底部的迹线)。
本文讨论的滤波器设计均假设负载阻抗为8。音圈电感导致20kHz的频率范围内,多数宽范围动圈扬声器的阻抗变高。该特性有助于实现高效率的无滤波器工作,但选择滤波器件以降低EMI时,应考虑阻抗的上升。
试图评估和描述D类放大器特性时,为了进行器件选型和评估,即便在实验室环境下,音频设计人员也往往需要进行滤波。即使不用滤波器的最终产品能通过EMC测试,仍然可以通过放大器性能测试来发现问题。许多音频分析仪是专为测量传统音频放大器的THD+N或幅度响应而设计的,当用于测试无滤波D类放大器时往往会出现错误。图5所示电路适合用于测试(正确加载8电阻负载),但需要注意33μH的电感可能引入的非线性将限制了THD测量。气隙元件往往具有最佳的测量结果,但尺寸往往限制其在实际产品中的应用!





