桃花源qm花论坛(品茶),凤楼阁论坛官网入口网址,一品楼品凤楼论坛最新动态,风楼阁全国信息2024登录入口

你的位置:首页 > 电路保护 > 正文

数字电位器能否代替电路中的机械电位器?

发布时间:2024-09-08 责任编辑:lina

【导读】当然,在Dpot的整个设置范围内,Rw消除的完美程度并不比R5R6提供的2.5v DC偏置下Dpot的257个不同抽头上的Rw匹配更好。给定电位器的电阻阵列内的典型匹配看起来不错,但制造商并没有承诺这些,制造商只承诺了+/-20%左右的系数。不过,将Rw降低到五分之一仍然有用。


不久前,我发表了一个设计实例“仅需一个电位器,就能将运算放大器增益从-30dB调整到+60dB”。


图1显示了该电路。


数字电位器能否代替电路中的机械电位器?

Gain = (R2ccw/(R1 + R2ccw))(R3/R2cw + 1)

图1:接地的电位器使R2同时用作输入衰减器和输出增益调节器。


最近我开始琢磨数字电位器(Dpot)是否可以代替图1中的机械R2。图2显示了一种看似可能的Dpot拓扑。


数字电位器能否代替电路中的机械电位器?

图2:R2的功能与图1相同,但R4 R5 C2提供直流偏置,以适应双极性信号。那么Rw滑动电阻效应如何?


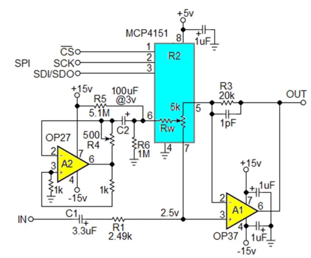
仔细检查后,发现效果并不理想。这是因为滑动电阻干扰了R2两半的隔离,而最初的电路正是通过这种隔离实现工作的。图3显示了我最终采取的解决方案。


数字电位器能否代替电路中的机械电位器?

图3:将围绕A2的正反馈回路和负反馈回路结合起来,产生有源负阻=-R4。


A2及其周围的网络是这一设计的基础。它们产生有源负阻效应,从Rw中减去,如果调整为R4=Rw,理论上(工程师最不喜欢的词)可以完全抵消它。


一个快速消除Rw的方法是将Dpot设置写为零,提供~1v rms输入,然后修整R4以使输出为零。


以下是一些负阻计算。注意Vp#=A2引脚#处的电压信号。
    令Iw=滑动电阻信号电流,则
    Vp6 = Vp2 – R4*Iw
    Vp2 = Vp3 (negative feedback)
    Vp3 = Vp6/2 (positive feedback)
    Vp6 = Vp6/2 – R4*Iw
    Vp6 – Vp6/2 = Vp6/2 = -R4*Iw
    Vp6 = -2*R4*Iw
    If R4 = Rw, then IR4 = IRw
    -2*R4*Iw = -(R4 + Rw)Iw
    Vw = Vp6 + (Iw*R4 + Iw*Rw) = -Iw(R4 + Rw) + Iw(R4 + Rw)
    Vw = 0 (Rw已被抵消!)

Gain = (R2ds/(R1 + R2ds))(R3/(R2(1 – ds)) + 1)


图4中的红色曲线将图2中的行为与(未补偿)Rw=150Ω(对于图示的Microchip Dpot来说是合理的)进行比较,而黑色曲线显示了当R4=Rw=150Ω时发生的情况。将其与使用机械电位器的原始(图1)电路的性能进行比较,如图5所示。


当然,在Dpot的整个设置范围内,Rw消除的完美程度并不比R5R6提供的2.5v DC偏置下Dpot的257个不同抽头上的Rw匹配更好。给定电位器的电阻阵列内的典型匹配看起来不错,但制造商并没有承诺这些,制造商只承诺了+/-20%左右的系数。不过,将Rw降低到五分之一仍然有用。


数字电位器能否代替电路中的机械电位器?

图4:红色曲线表示未补偿的Rw(~150Ω),请注意跨度两端的20dB损耗。黑色曲线表示用负电阻补偿Rw的情况(R4=Rw=150)。


数字电位器能否代替电路中的机械电位器?

图5:使用机械电位器的增益曲线与带有负电阻Rw补偿的Dpot相同。


注:在发表该实例的机械电位器版本之后,我了解到T.Frank Ritter先生早在50多年前就在其著作“用一个电位器控制运算放大器增益”中提出了该想法,该文发表于1972年麦格劳-希尔出版公司出版的《电子设计师案例手册》上。


因此,我在此向Ritter先生致以迟来的热情敬意。我一直很钦佩先驱者!

作者:Stephen Woodward,文章来源:EDN电子技术设计

(原文刊登于EDN美国版,参考链接:Digital pot can control gain over a 90 dB span like an electromechanical,由Ricardo Xie编译)


免责声明:本文为转载文章,转载此文目的在于传递更多信息,版权归原作者所有。本文所用视频、图片、文字如涉及作品版权问题,请联系小编进行处理。


推荐阅读:

固定比率转换器在电池生命周期中释放创新动力

什么是电抗?电路中电流流动的阻碍

如何打造“不一样”的电源管理器件?

电化学感知技术的新时代

超高功率密度SiC模块,助力电动车主逆变器小型化


特别推荐
技术文章更多>>
技术白皮书下载更多>>
热门搜索

关闭

?

关闭