【导读】对于工业过程控制仪表,4-20 mA 电流环路广泛用于维持适当的电流,直至系统的电压能力。电流环路的主要特征包括尽管互连线路中存在压降,仍能够保持信号的准确性,以及为设备提供工作电源的能力。
对于工业过程控制仪表,4-20 mA 电流环路广泛用于维持适当的电流,直至系统的电压能力。电流环路的主要特征包括尽管互连线路中存在压降,仍能够保持信号的准确性,以及为设备提供工作电源的能力。
该参考设计展示了如何开发适用于工业过程控制和智能传感器的高性能、高电压 2 线或 3 线 4-20mA 电流环路发射器。提供了错误分析和过热特性数据以及硬件设计和软件。
4-20mA 电流环已广泛用作工业应用中的模拟通信接口。它有助于通过双绞线电缆将数据从远程传感器传输到控制中心的可编程逻辑控制器 (PLC)。简单、可靠的长距离数据传输、良好的抗噪性和低实施成本使该接口非常适合长期工业过程控制和远程对象的自动监控。
毫不奇怪,就像当今所有电子应用一样,工业正在不断发展。它有更严格的要求。对更高的精度、更低的功耗、在扩展的 -40°C 至 +105°C 工业温度范围内可靠运行、增加的安全性和系统?;ひ约笆指咚倏裳爸吩冻檀衅?(HART?) 协议的实施提出了新的要求。总的来说,这些要求使得当今 4-20mA 电流环路的设计非常具有挑战性。
*工作原理和关键设计参数*
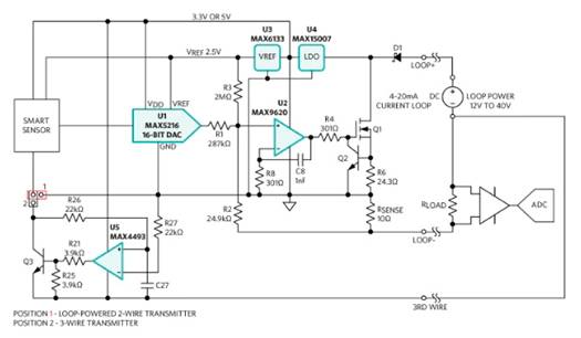
我们首先关注新的参考设计。图 1 中的框图显示了高性能、低功耗、4-20mA 电流环路发送器,该发送器减少了组件数量,并在性价比方面获得了结果。
该参考设计采用低功耗、高性能组件,在 25°C 时提供低于 0.01% 的电流,在整个温度范围内提供低于 0.05% 的电流,适用于业界要求严格的 4-20mA 电流环路。该设计采用低功耗 16 位 DAC (U1) MAX5216;MAX9620,零漂移轨至轨输入/输出(RRIO)、高精度运算放大器(U2);MAX6133,电压基准(U3);以及 MAX15007,40V 低静态电流 LDO (U4)。
U3 电压基准为 U1 提供低噪声、5ppm/°C(值)的低温漂移和的 2.500V。智能传感器微控制器通过 3 线 SPI 总线命令 U1。U1 输出由 Q1 功率 MOSFET、10Ω (±0.1%) 检测电阻 (RSENSE) 和 U2 分压并转换为环路电流。U1、U2 和 U3 设备由 U4 供电,U4 直接从环路供电。有一个由 Q2、BJT 晶体管和检测电阻 (R6) 组成的限流电路。该电路将环路电流限制在大约 30mA,从而防止失控情况以及对 PLC 侧 ADC 的任何损坏。肖特基二极管 (D1) 可保护发送器免受反向电流的影响。
误差分析和性能优化
如果智能传感器消耗的电流超过 3.4mA,则它不能用作回路供电的 2 线制变送器的一部分。例如,当微控制器或 ADC 消耗超过 3mA 的电流或传感元件需要更高的电源电流以增加其动态范围和/或分辨率时,就会发生这种情况。在这种情况下,额外的电流必须流经额外的第三根电线。这种配置称为 3 线发射器,可以进行修改,如图 2 所示。这种设计使其成为通用的 2 线或 3 线智能传感器发射器。
图 2 中的 U5 运算放大器和 Q3 缓冲器正在感测虚拟地,持续保持智能传感器的公共点并将其保持在 U4 输出的恒定电压。U5 运算放大器必须能够接受 12V 的电源电压,且 PLC RLOAD/检测电阻值高达 250Ω。C8 和 R8 负反馈网络稳定环路电流并确保所有正常预期负载条件的稳定性。
免责声明:本文为转载文章,转载此文目的在于传递更多信息,版权归原作者所有。本文所用视频、图片、文字如涉及作品版权问题,请联系小编进行处理。
推荐阅读:
专访英特尔院士Tom Petersen:揭开英特尔锐炫显卡驱动的秘密




