【导读】DC/DC 转换器??橹涞木魇苟喔瞿?榭梢圆⒘=昀?,分立式电流检测电路设计的严格容差使分立式电流检测电路设计成为一项艰巨的挑战。本应用笔记介绍了一种采用MAX4372的低成本、节省空间、高精度电流检测和共享方案。
DC/DC 转换器??橹涞木魇苟喔瞿?榭梢圆⒘?。近年来,分立式电流检测电路设计的严格容差使分立式电流检测电路设计成为一项艰巨的挑战。本应用笔记介绍了一种采用MAX4372的低成本、节省空间、高精度电流检测和共享方案。
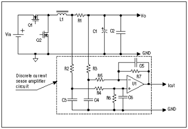
DC/DC 转换器??橹涞木魇侨繁?煽吭诵械姆浅V匾南低巢问?。近年来,均流容差已收紧至额定输出电流的10%,这给设计分立式电流检测电路带来了挑战,如图1所示,特别是在高输出电流电源中。这是因为需要小值电流检测电阻(小于或等于2mΩ)来最大限度地降低功耗,从而产生小的电流-电压转换,这意味着≤2 mV/A。由于运算放大器(U1)、输入失调电压和外部元件容差,传统的分立式电流检测放大器很难满足总容差要求。图1显示了用于20A输出电流应用的基于运算放大器的电路示例。假设R1 = 2mΩ,U1的最大输入失调电压为3mV。由于R1两端的2mV压降代表1A输出电流,因此在最坏情况下,3mV失调电压表示7.5%的误差(仅由于失调),这通常是不可接受的。低输入失调电压运算放大器与精密电阻(容差±0.1%)一起降低了误差,但成本显著增加。

图1.典型分立式电流检测放大器的原理图
与分立式电流检测电路相关的另一个问题是增加了用于组装外部元件的制造。需要精密、低成本、节省空间的电流检测IC来取代分立电路。
MAX4372采用微型SOT23-5封装,为高边和高电流检测提供低成本、节省空间、高精度的解决方案。该器件提供三种增益版本(20V/V、50V/V和50V/V),采用+2.7V至+28V单电源供电,功耗仅为30μA。 MAX4372通过设计和调整输入失调电压和增益来保证,在100mV Vsense输入下提供0.18%满量程精度。这仅相当于0.18mV的输入失调电压,假设误差完全由输入失调电压引起。如果将MAX4372应用于前面的示例,则总容差降至0.45%(0.18mV/40mV)。用户可以通过选择具有所需电压增益的器件(T、F或H)并选择合适的外部检测电阻来设置满量程电流读数。这种能力提供了高水平的集成度和灵活性,从而形成了一个简单紧凑的电流检测解决方案。MAX4173提供更高带宽的电流检测方案。图2所示为20A电流检测应用的典型电路。

图2.采用MAX4372F的典型20A电流检测应用
免责声明:本文为转载文章,转载此文目的在于传递更多信息,版权归原作者所有。本文所用视频、图片、文字如涉及作品版权问题,请联系小编进行处理。
推荐阅读:





