【导读】对于许多系统,电源电压必须按一定的顺序施加,以防止电路损坏。过去,这项任务是通过分立电路实现的,但现代热插拔控制器IC提供了一种替代方案,可以简化设计并提高电源排序器的性能。
热插拔控制器IC实现所需的电源电压顺序。
对于许多系统,电源电压必须按一定的顺序施加,以防止电路损坏。过去,这项任务是通过分立电路实现的,但现代热插拔控制器IC提供了一种替代方案,可以简化设计并提高电源排序器的性能。
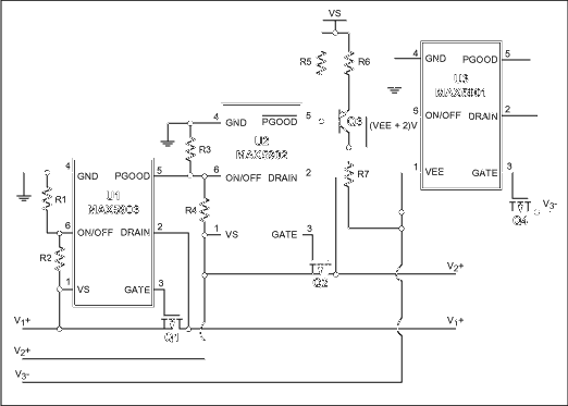
图1所示电路为各种热插拔应用提供上电时序,并可扩展以控制许多其他电源电压组合。此配置显示三个热插拔控制器(U1-U3),用于控制 +9V 至 +72V (V1+, V2+),以及一个 -9V 至 -100V (V )范围内的负电压3-).

图1.三个热插拔控制器控制电源电压出现在三个右侧端子上的顺序。
热插拔控制器U1控制要启动的序列中的第一个电源电压。V上电1+ 直到 V 才会开始1+ 高于其预设的欠压锁定电平(UVLO),系统温度低于 125°C。 当满足这些条件时,U1 启动序列。它缓慢增强 MOSFET Q1,以限制流向负载的浪涌电流,从而降低负载瞬变。
当V之差1+ 和漏极(引脚 2)小于 U1 的内部阈值,它通过一个上拉电阻置位 PGOOD(引脚 5)。PGOOD用作电源,以打开序列中的下一个控制器(U2)。对每个电源电压依次重复此过程,直到所有电源都导通。
如果控制器在上电序列期间或完全上电后遇到故障条件,例如输入电压低于 UVLO,则从该点开始,热插拔控制器将关闭。只有在排除故障后,启动序列才会重新启动。
正电源的 UVLO 电平通过控制器的 ON/OFF 输入设置:
![]()
U3 和一个 n 沟道 MOSFET 控制负电源电压。由于其ON/OFF输入以负电压为基准,因此U2的/PGOOD输出从正序转换到负时序。置位ON/OFF的电平转换晶体管(Q3)还可以为此负控制器设置UVLO:
![]()
图2显示了V的上电顺序1+, V2+ 和 V3- 当电路板插入热插座时。上电表示电路的插入,电源电压V1+、V2+和V3-上升并在插座中等待。

图2.对于在 POWER ON 指示的时刻插入热插座的电路板,这些波形说明了电源电压进入电路板的顺序。
免责声明:本文为转载文章,转载此文目的在于传递更多信息,版权归原作者所有。本文所用视频、图片、文字如涉及作品版权问题,请联系小编进行处理。
推荐阅读:
使用虚拟实验设计预测先进FinFET技术的工艺窗口和器件性能



