中心议题:
- 没有压降的简单反极性保护电路
通常反向电压?;し椒ㄊ鞘褂枚?,防止损坏电路。一个方案是用串联二极管,只允许电流向正确的极性流动(图1)。另外还可以用二极管桥对输入做整流,这样电路就永远有正确的极性(图2)。这些方案的缺点是,二极管上的压降会消耗能量。输入电流为1A时,图1中的电路功耗为0.7W,图2中电路的功耗为1.4W.本例提出了一种简单方法,它没有压降,也就没有功耗(图3)?! ?br />
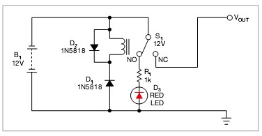
这个方法是用一只继电器来处理反极性电压问题。例如,12V供电系统使用12V的继电器。当为电路施加正确极性时,D1为反偏,继电器S1保持关闭状态。则输入和输出电源线正常连接到继电器的端子,电流就流到最终电路上。二极管D1阻挡了继电器的供电,防止电路耗电?! ?br />
当施加不正确的反向极性时,二极管为正偏,使继电器起动(图4)。继电器切断了最终电路的电源,红色LED发光,指示有一个反向电压。只有加了反极性电压时,电路才耗能。与FET或半导体开关不同,继电器触点开关的导通电阻低,这意味着不会在它们的输入电源与被?;さ缏分洳菇怠R虼?,设计适用于电压裕度比较紧张的系统。

图1,一只串联二极管?;は低巢皇芊聪蚣杂跋?,但二极管要消耗功率。

图2,用一个桥式整流器,不管输入是什么极性系统都可以正常工作。此电路二极管功耗是图1中电路的两倍。

图3,接一个继电器开关就可以将系统的电源旁路,而没有功耗。D2用于继电器线圈电感涌流的箝位。

图4,在反向输入电压时,继电器开关咬合,切断了系统的供电,LED发光。






