- 探索隔离式LED驱动电源方案的新方案
- 采用基于变压器的隔离型LED驱动电源
- 学习隔离型单级PSR反激拓扑FL7730和FL7732
- 认识几个隔离式LED驱动电源方案
【class1】:LED照明设计基础全攻略
http://m.5r3h.cn/art/artinfo/id/80016163
【class2】:名家讲解最新LED调光技术方案
http://m.5r3h.cn/art/artinfo/id/80016290
【class3】:无电解电容驱动方案技术大揭秘
http://m.5r3h.cn/art/artinfo/id/80016381
led照明作为一种革命性的节能照明技术,正在飞速发展。然而,LED驱动电源的要求也在不断提高:高效率、高功率因数、安全隔离、符合EMI标准、高电流控制精度、高可靠性、体积小、成本低等正成为LED驱动电源的关键评价指标。本文将为大家介绍隔离式LED驱动电源的最新方案。
LED驱动电源的在安全性设计上的具体要求
LED是低压发光器件,具有长寿命、高光效、安全环保、方便使用等优点。对于市电交流输入电源驱动,隔离输出是基于安全规范的要求。LED驱动电源的效率越高,则越能发挥LED高光效,节能的优势。同时高开关工作频率,高效率使得整个LED驱动电源容易安装在设计紧凑的LED灯具中。高恒流精度保证了大批量使用LED照明时的亮度和光色一致性。
目前在一般的led照明市场上,存在非隔离设计和隔离型驱动电源之分。带隔离变压器或者电气隔离的LED驱动电源意味着LED可以直接用手接触而不会触电。而无隔离变压器的LED驱动电源虽仍可以借助防护外壳实现部分机械绝缘,但此时的LED在工作时并不能直接接触。
相关阅读:设计非隔离型反激LED驱动器
http://m.5r3h.cn/art/artinfo/id/80000649
非隔离设计仅限于双绝缘产品,例如灯泡的替代产品,其中LED和整个产品都集成并密封在非导电塑料中,因此,最终用户并没有任何触电的危险。二级产品都是 隔离型的,价格相对比较昂贵,但在用户可以接触到LED和输出接线的地方(通常在LED照明和路灯照明应用的情况下),这种产品必不可少?! ?br /> 物理设计决定着驱动器是隔离式还是非隔离式。安全规则通常要求使用两个独立的隔离层。设计师可以选择两种物理隔离层,即塑料散光罩和玻璃护罩,并使用非隔 离式电源。如果物理隔离成本太高、存在机械困难或者吸收太多光,就必须在电源中解决电气隔离问题。隔离式电源通常要比同等功率水平的非隔离式电源大一些。 照明灯设计师必须在他们所设计的每款产品中进行大量的成本及设计优化工作。
由于适用于不同的应用,是采用隔离的绝缘变压器还是采用隔离的防护灯罩外壳,设计者在不同的角度考虑永远会有不同的见解。通常,他们会从多方面去分析,例如成本与制造工艺、效率和体积、绝缘可靠性和安全规范的要求等等。
带变压器的驱动成本较高,但也相应让LED灯具变得更加实用,能够满足终端用户偶然接触LED的需要。当白炽灯玻璃外壳很容易被损坏时,一个E27型号的普通灯泡可被替换成为LED灯。此外,在工业区或者是办公设备应用中的灯具并不需要接触到终端用户,如路灯和商场照明,这时的LED灯也确实需要隔离变压器。
作为一个让最终用户能安全使用的产品,一定会考虑绝缘与隔离的可靠性。作为完整的产品,产品表面使用者能接触到的部分一定要经过隔离,不能让人触电。而从 产品整个系统而言,隔离是不可避免的,区别只是设置隔离的位置不同。有些设计者采用隔离的变压器设计,因此他们可以简化散热和灯罩的设计。如果用非隔离的驱动设计,在灯壳等结构上就必须考虑可靠的绝缘要求。因此作为电源驱动,隔离与非隔离的方案一直都同时存在。
基于变压器的隔离型LED驱动电源将是主流
目前有好几个趋势正在推动LED照明市场的发展。首先是高亮度LED效率的不断改善和非常高效率的高可靠性恒流LED驱动电源的不断涌现,其次是全球立法禁止白炽灯照明(由于其低效率)和CFL节能灯的逐步淡出(如果打破的话,它会流出对环境有害的水银)。这些因素综合起来正使得LED照明成为一个长期的发展趋势。当然,低系统成本(包括LED、热管理系统和LED驱动器)永远是消费者广泛采用LED通用照明的推动力。
隔离和非隔离LED驱动电源方案各有优缺点。ClassII将是主流,因为它简化了LED散热问题。ClassI或II系统依赖接地系统,在大多数情况下,跟安装地点很有关系。ClassII较常见,它要求双级或加强型隔离,也即需要变压器磁性绕组、绝缘带和物理隔绝。ClassI系统要求一个接地外壳和(或)机械障碍,而这时ClassII系统不需要的?!?br /> 基于变压器的隔离型的驱动产品,据飞兆半导体技术行销部经理钱家法介绍道,他们也推出的两款隔离型驱动器: FL7730和FL7732是用于单级反激拓扑应用的有源PFC控制器,无次级反馈,降低材料清单成本,他们的效率能达到85%以上。驱动集成的保护功能提高了周期系统的可靠性,具备开路/短路?;ぁ⒐裙鼗?、逐周期限流?;さ裙δ?,而且拥有了更长的系统平均寿命,省去输入电解电容并减少外部元件数目。

隔离型单级PSR反激拓扑FL7730和FL7732
据华润矽威科技(上海)有限公司的销售经理贾存玉的介绍,基于变压器的隔离型驱动器,华润矽威也推出了单片电流精度为±1%第二代原边反馈离线式3-7W LED驱动方案PT4213和PT4215。PT4213/15的电流的精度可达±3%。同时,为了提高效率,PT4213/15删去了控制主MOSFET源极的内部低压MOSFET,改为主MOSFET的栅极驱动。芯片的供电也从主MOSFET的源极改为从主变压器的辅助绕组。 PT4213是原边反馈恒流控制器,适用于7W以下的LED球泡灯或PAR灯;PT4215是内置MOSFET原边反馈恒流的稳流器,适用于3W的LED 灯杯。
下图是采用PT4215的3W LED灯杯的典型应用电路。驱动电路采用反激架构,工作在DCM模式。采用无光藕设计,方案简洁可靠,成本低廉。驱动电路能够接受85VAC~265VAC输入范围,输出电流300mA,驱动3颗1W LED串联的灯串。

采用PT4215的典型应用电路
[page]
介绍几个隔离式LED驱动电源方案
1. 10W以下功率LED灯应用方案
目前10W以下功率LED应用广泛,众多一体式产品面世,即LED驱动电源与LED灯整合在一个灯具中,方便了用户直接使用。典型的灯具规格有GU10、E27、PAR30等。
针对这一应用,我们设计了如下方案(见图1)

图1 基于AP3766的LED驱动电路原理图
该方案特点如下:
1. 基于最新的LED专用驱动芯片AP3766,采用原边控制方式,无须光耦和副边电流控制电路,实现隔离恒流输出,电路结构简单。通过电阻R5检测原边电 流,控制原边电流峰值恒定,同时控制开关占空比,保持输出二极管D1的导通时间和整个开关周期时间比例恒定,实现了输出电流的恒定。
2. AP3766采用专有的“亚微安启动电流”技术,仅需0.6μA的启动电流,因此降低了启动电阻R1和R2上的功耗,提高了系统效率。典型5W应用效率大于80%,空载功耗小于30mW。
3. AP3766采用恒流收紧技术实现垂直的恒流特性,恒流精度高。
4. 电路元件数量少,AP3766采用SOT-23-5封装,体积小,整个电路可以安装在常用规格灯杯中。
5. 安全可靠,隔离输出,具有输出开路?;?、过压?;ぜ岸搪繁;すδ?。
6. 功率开关管采用三极管,省去了高压场效应管,系统成本低。
图2为该方案的5W应用电路样机实物照片。图3是基于AP3766的5W LED驱动装置实物照片。图4为基于AP3766的5W LED驱动电路满载效率随交流输入电压变化曲线。图5为基于AP3766的5W LED驱动电路满载输出IV特性曲线。




http://m.5r3h.cn/club/ledindex
LED技术文档下载专区
http://m.5r3h.cn/whitepaper
[page]
2. 10~60W功率LED路灯、LED直管灯应用方案
IEC国际电工委员会对照明灯具提出明确的谐波要求,即IEC61000-3-2标准。因此对于较大功率LED照明应用,采用功率因数校正(PFC)控制技术成为必需。对于60W以下应用,有高性价比单级PFC控制方案,该方案电路原理图如图6所示。

图6 基于AP166+AP4313的LED驱动电路原理图
该方案特点有:
1 单级PFC方案,只用一级反激式电路拓扑,同时实现功率因数校正和隔离恒流输出。元件数量少、体积小、性价比高。
2 高功率因数,采用有源功率因数校正控制芯片AP1661,功率因数PF>0.9,满足IEC61000-3-2谐波标准。
3 采用副边恒压恒流控制芯片AP4313,恒流精度高,输出电流误差<3%。
4 高效率,满载效率高达90%。
5 安全可靠,隔离输出,具有输出开路?;?,过压?;ぜ岸搪繁;すδ?。
AP1661是一款工作于临界导通模式下的有源功率因数校正控制芯片,可广泛应用于开关电源、LED驱动和电子镇流器的预调整变换器控制。该芯 片内部包括1个启动定时器可满足待机应用要求,1个能实现接近于1的功率因数的单象限乘法器和1个零电流检测??槿繁A俳缍闲绞焦ぷ?。AP1661的图 腾柱驱动输出能够为外部MOSFET或IGBT提供最大600mA驱动电流和800mA关断电流能力。采用了先进的双极型互补金属氧化物半导体设计和制造 工艺,具有低启动电流,低工作电流和低功耗的特点。AP1661同时具有完善的?;すδ?,包括过压保护、带有滞后的输入欠压锁定和乘法器输出嵌位以限制开 关最大峰值电流。图7为该方案60W应用电路样机实物照片。图8为应用该方案LED直管灯实物照片。

3. 60~150W大功率LED路灯应用方案
在户外照明部分,中国每年路灯市场需求量都在2000万盏以上,中国城市改造、城镇建设、住宅建设及道路建设对于大功率、高亮度、节能的LED路灯产品的市场需求是极其庞大的。
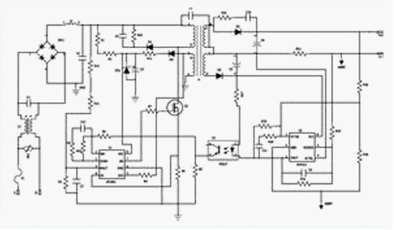
在更大功率应用条件下,单级PFC电路难以同时兼顾PFC预调整和反激电路输出恒流调整性能,这时需要采用两级电路架构实现这一目标。因此,有新推出的PFC+PWM 两级架构电路拓扑方案,该方案电路原理图如图9所示。

图9 基于AP1661+AP3102的LED驱动电路原理图


图11 大功率LED路灯灯具照片

图12 90W LED电源满载效率曲线



