- 最新LED调光技术方案探讨
- 讲解PWM调光技术方案
- 利用硅控调光方案
- 学习全系统智能LED照明平台
【class1】:LED照明设计基础全攻略
http://m.5r3h.cn/art/artinfo/id/80016163
【class3】:无电解电容驱动方案技术大揭秘
http://m.5r3h.cn/art/artinfo/id/80016381
【class4】:隔离式LED驱动电源方案的新探索
http://m.5r3h.cn/art/artinfo/id/80016429
调光对于光源来说很重要,不仅是可以在家居中得到一个更舒适的环境,并可以进一步实现节能减排,而且对于LED光源来说,调光也是比其他荧光灯、节能灯、高压钠灯等更容易实现,LED能胜出的关键就在LED可以进一步整合高功因,低电磁干扰的智能型节能调光方案。所以我们更应该在各种类型的LED灯具中加上调光的功能。
传统上调光技术可以分为:线性调光、PWM调光、可控硅调光和三基色调光。LED调光技术的运用不仅可以提高对比度,还可以减少耗电量。但不调光的LED灯具目前仍然有它自身的市场,这也是看消费者和市场需要而定的。至于那种调光技术将会是未来技术发展的趋势,各个厂商和专家都有他们自身的看法。
扩展阅读:全面解释LED调光技术
http://m.5r3h.cn/art/artinfo/id/80011846
应用于消费市场LED调光的最新驱动器产品
(1)带有功率因数校正、TRIAC和模拟调光能力的FL7730
LED照明已经发展成为最有前景的解决方案,能够替代如荧光灯和白炽灯等普通光源。然而,设计人员在最高20W的住宅和商业LED照明(包括灯泡、下射灯(GU10/E17, E26/27, PAR30/38)以及管/棒灯)应用方面面临着一些障碍。由于调光器兼容性的原因,在普通TRIAC调光器结构中实现LED调光能力会有相当的困难。此外,小空间尺寸仍然是一项考虑因素。
为帮助设计人员解决这些问题,飞兆半导体公司开发出带有功率因数校正(PFC)、TRIAC和模拟调光能力的FL7730单级初级端调节(PSR)控制器。该款驱动器采用独特的模拟感测技术,可在从0至100%光输出的整个范围内实现无闪烁的TRIAC调光控制。FL7730调光电压形成内部CS补偿以降低调整输出电流,调光能兼容市场80%以上调光器产品。

TRIAC调光应用线路板示意图(FL7730)
FL7730作为可调光的驱动器,它全面提高了系统效率,并可适用高压或低压线路输入,在低压输入的情况下,功效高达83%,而在高压输入下,功效则可达到85%,为了提升功率因数和降低总谐波失真(THD),这款器件具有恒定导通时间控制功能,带有一个内部误差放大器和低带宽补偿器。准确的恒流精度/控制(± 5%)可以精确地调节输出电流,并且不受输入和输出电压影响,使得设计人员能够实现更高和更好的照明质量。FL7730的工作频率正比于输出电压,以保证实现具有最佳功率因数/THD的DCM运作以及更简单的设计。
另一方面,FL7730集成的?;すδ芴岣吡讼低车目煽啃?,它具备开路/短路LED?;?、过热关机、逐周期限流?;さ忍匦?;并具有更长的系统平均寿命,其内部省去了输入电解电容(因为电解电容的寿命是影响驱动寿命的重要因素),而且也减少外部元件数目,降低成本。
(2)采用DSP内核并兼容110种不同的88EM8183 LED调光驱动器
同样,在LED照明市场的调光方面,Marvell最新推出的高度集成的88EM8183 LED驱动器IC采用了独特的混合信号架构和先进的调光控制技术,提供高品质光输出且调光性能可与白炽灯媲美??善交厥迪值椭?% LED电流的深度调光,相比之下,同类LED驱动器解决方案一般仅能实现10%至20%的调光。以这种幅度调光,人眼感觉不到光强有很大的变化,因此 88EM8183显著提高了性能。
所谓混合架构就是每个芯片里面都有DSP内核,可以固化算法。除了DSP内核,芯片内部还有一个OTP用以存储少量参数值,可以根据不同需要,调整调光曲线。Lance 透露:“最初我们设计芯片的时候,是根据美国国家电气制造商协会SSL 6(NEMA SSL 6)调光标准进行的。在这个标准里面,对调光曲线没有定义,但是定义了一个范围,在这个范围的中间有一条曲线,要求就是最好能做到和白炽灯曲线相吻合。我们采取的措施是在通过内置OTP以及外部DIM电阻结合,调整调光的线性度向白炽灯曲线靠近,这样可以做到非常深度(低至1%),相比之下,同类LED驱动器解决方案一般仅能实现10%至20%的调光。所以说这个曲线是相当不错的。”

深度调光单级AC/DC LED驱动器88EM8183
更多技术内容,到LED照明技术社区看看
http://m.5r3h.cn/club/ledindex
LED技术文档下载专区
http://m.5r3h.cn/whitepaper
[page]
消费者用LED节能灯取代白炽灯等传统照明解决方案的同时,也希望得到同样或更好的照明体验。不幸的是,他们常常发现LED灯在调光能力上有问题,因此觉得LED灯几乎不能调光或调光时会闪烁。很多LED灯与家中已安装的壁式调光器也不兼容。Marvell最新的88EM8183深度调光单级交流/直流 LED驱动器IC为OEM厂商和ODM厂商提供了兼容性最广泛的调光解决方案,该IC与全球市场上绝大多数调光器都兼容,而且提供卓越的光输出质量,可提高消费者的满意度,减少退货。
据悉,为了确保88EM8183 IC的调光兼容性,Marvell工程师与照明控制行业的领导者Lutron公司紧密合作,测试了Lutron提供的各种调光器,其中包括C•L系列调光器,该系列调光器可同时用于LED和传统照明灯。
最新LED调光技术方案对比分析
一般照明按其定义,只需要调变其明暗,而非色温。而且照明强度应该是缓慢的变化,无视觉的闪烁。一般照明控制是配合公众需求(类似空调),不是满足个人喜好而任意控制,空调与照明是最大的耗电项目,两者的电控都需要考虑舒适与节能的平衡、稳定性、与均匀性。
PWM调光是否为最为完美的调光方案呢?
LED是一个二极管,它可以实现快速开关。它的开关速度可以高达微秒以上。是任何发光器件所无法比拟的。因此,只要把电源改成脉冲恒流源,用改变脉冲宽度的方法,就可以改变其亮度。这种方法称为脉宽调制(PWM)调光法。下图表示这种脉宽调制的波形。假如脉冲的周期为tpwm,脉冲宽度为 ton,那么其工作比D(或称为孔度比)就是ton/tpwm。改变恒流源脉冲的工作比就可以改变LED的亮度。

曾有人说LED调光最好是采用PWM调光,采用PWM调光时,可以在墙上开关里安装一个简单的PWM发生器,然后利用电位器来控制PWM的 工作比从而实现调光。但是如果还要开关灯的亮灭,那么就需要再加一对线。所以无法兼容原来墙里的的可控硅开关的引线。原来的可控硅开关的引线只有2根,就 可以又能调光又能开关。这个优点是很难兼容的。不过实际上真正最常用的调光灯具是台灯或立灯,那些调光开关都是安装在电源线上而不是墙里,那也就无所谓要 利用墙里的两根引线了。也就是说,PWM调光是可以直接应用于调光型台灯的。
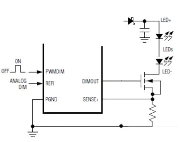
如何实现PWM调光?
具体实现PWM调光的方法就是在LED的负载中串入一个MOS开关管(下图),这串LED的阳极用一个恒流源供电。

用PWM信号快速通断LED串
然后用一个PWM信号加到MOS管的栅极,以快速地开关这串LED。从而实现调光。也有不少恒流芯片本身就带一个PWM的接口,可以直接接受PWM信号,再输出控制MOS开关管。
通嘉科技最近推出的几款LED驱动器产品就是利用PWM调光技术的。如LD7820和LD7921/22驱动器。
针对LED照明应用,通嘉推出一款LD7820驱动器,采用PWM调光,提供定电流控制机制,特别适用于E27/E17此类精巧的球泡灯,电路精简及隔离式架构,能协助设计者开发出符合安全规范的产品,电流精确度达±5%,为同质产品中的佼佼者。

采用PWM调光技术的LE7820驱动电路
更多技术内容,到LED照明技术社区看看
http://m.5r3h.cn/club/ledindex
LED技术文档下载专区
http://m.5r3h.cn/whitepaper
[page]
新绿科技针对智能型照明调光方案的新探索
在LED照明调光方案上面,新绿科技总经理刘光华分别举出了智能型照明调光的各类方案:
新绿科技首先提出两种比较先进的调光方式,红外线遥控器调光和无线电波??仄鞯鞴?。红外线遥控器调光技术成熟比较成熟,而且红外接收器不容易受到干扰。但它的缺点就是只能操作到75℃,而且还需要加一MCU 译码器,还需要备用电源,所以成本较高。同样,无线电波遥控器调光的优点是传输角度很广,传输距离也较远。但它的缺点是接收器容易受到电源??榈母扇乓残枰赣玫缭础2捎谜饬娇钜?仄鞫訪ED实现调光,这当然是比较理想的解决方案,可以实现开关灯和用PWM连续调光,但因为它们都因为生产成本较高,没有统一规格,只能用于高档住宅。
新绿科技同样提出了硅控调光,采用可控硅就是对交流电的正弦波加以切割而达到改变其有效值的目的??煽毓杵苹盗苏也ǖ牟ㄐ?,从而降低了功率因素值,通常PF低于0.5,而且导通角越小时功率因素越差(1/4亮度时只有0.25);同样,非正弦的波形加大了谐波系数;
非正弦的波形会在线路上产生严重的干扰信号(EMI)。
可控硅调光虽然有那么多的缺点和问题,但是,它却有着一定的的优势,那就是它已经和白炽灯卤素灯结成了联盟,占据了很大的调光市场。如果LED想要取代可控硅调光的白炽灯和卤素灯灯具的位置,就也要和可控硅调光兼容。
最后,新绿科技提出了触控调光,台湾有一家公司推出了一种称之为EZ-Dimming的GM6182的四段开关调光不失为一种好方案。它只利用墙上的普通电灯开关就能实现4段 调光,第一次开为全亮,第二次开为60%亮度,第三次开为40%亮度,第四次开为20%亮度。这种系统的优点是可以利用普通的墙上开关实现调光。而且其功率因素高达0.92以上。没有产生干扰信号之虑。缺点是无法连续调光?;褂胁僮髀榉骋恍?。
新绿科技总经理刘光华最后指出,不管市场上还有那些智能型调光方案出台,根据需求与时空环境,自动或半自动调整照明灯具的流明输出,这就是每一类智能型调光方案需要实现的功能。
Marvell绿色节能方案的全系统智能LED照明平台
面对着如此众多的智能型调光方案和产品,一些公司为了提高自身在LED照明市场的竞争力,绿色节能调光理念和方案也相应顺势而出。Marvell新型智能LED照明平台体现了Marvell对绿色照明应用的前瞻性眼光,它的目标是为OEM提供一个完整的软硬件解决方案,使得他们可以用更少的时间和更低的成本来开发产品并投入市场。同时,该平台是一个绿色节能方案,它包含了基于Marvell的创新LED驱动芯片的发光二级管 (LED)照明组件以及ZigBee网络、ZigBee/WiFi无线网关以及智能照明软件。这些组件共同提升系统能效,并保证高质量LED照明以促进环保和便捷的生活方式。

Marvell智能 LED照明管理平台提供了完全集成的LED照明和无线控制系统,因此不论是易用性的提升还是安装成本的降低都趋向于极致,大大简化了使用和维护难度,使得 非专业人员也能轻松应对。该平台的一大特色是允许终端用户可以使用智能手机和平板电脑方案,使他们可以方便地从任何地方管理、分析并维护一个更具性价比的数字照明方案。这种智能LED照明平台可以显著地节约商业和住宅用电。并且随着新的LED照明应用的推出,用户还可以添加更多安全功能以及增强远程管理的体验,如高质量的照明调整、气氛和现场的控制等。






