【导读】在AC-DC SMPS应用中,通?;嵩谑淙爰妒褂霉β是攀秸髌?,将交流电压转换为单向的直流电压。在这种拓扑结构中,还会使用大容量电容器作为纹波滤波器,来稳定总线电压,这会导致功率因数性能较差,并将谐波污染反馈到电网。为了改善功率因数和谐波电流,通常需要使用PFC电路。但额外增加一个功率级意味着会降低系统效率和可靠性。在本文中,我们提出了一种基于单电感结构的单级AC-DC拓扑结构,具备PFC和LLC功能。该拓扑结构保留了传统LLC谐振转换器的零电压开关(ZVS)优势,同时实现了高功率因数性能。
摘要
在AC-DC SMPS应用中,通?;嵩谑淙爰妒褂霉β是攀秸髌鳎涣鞯缪棺晃ハ虻闹绷鞯缪?。在这种拓扑结构中,还会使用大容量电容器作为纹波滤波器,来稳定总线电压,这会导致功率因数性能较差,并将谐波污染反馈到电网。为了改善功率因数和谐波电流,通常需要使用PFC电路。但额外增加一个功率级意味着会降低系统效率和可靠性。在本文中,我们提出了一种基于单电感结构的单级AC-DC拓扑结构,具备PFC和LLC功能。该拓扑结构保留了传统LLC谐振转换器的零电压开关(ZVS)优势,同时实现了高功率因数性能。
关键词: 单级转换器、AC-DC、功率因数、LLC
背景
在AC-DC SMPS应用中,桥式整流器被用于将交流输入转换为直流总线电压,并为第二级的隔离DC-DC转换器供电。其中,电流与输入电压的不匹配会给电网带来大量的谐波反馈。因此,电子仪器在接入电网时,需要遵循相关标准规定的功率因数规范和谐波限制。为了解决这些问题,在大多数AC-DC应用中,通?;崾褂霉β室蚴U际?。
单级AC-DC拓扑结构
在本文中,我们提出了一种整合了PFC功能的单电感结构LLC谐振拓扑结构,如图1所示。这个拓扑结构由升压电路和半桥LLC电路组成,二者使用同一对开关MOS Q1和Q2。L1是升压电路的主电感。当升压电路的MOSFET Q1和Q2开始交替开关时,L1可以平滑输入电流、减少相位失配、提高PF值,同时实现LLC谐振转换。一次侧的Q1、Q2均可在ZVS模式下工作,二次侧SR MOS可以在ZCS(零电流开关)模式下工作。这可以有效地提高整个系统的效率。
工作原理与状态分析
在一个完整的开关周期中,我们可以将这个单极AC-DC转换器分为8个工作状态(包括死区时间)。为加深理解,我们将逐个分析这些工作状态。
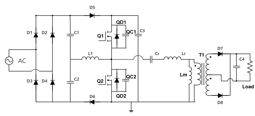
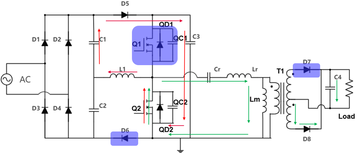
图2:工作状态1(t0-t1)
状态1(t0-t1):如图2所示,蓝框圈出的部分不参与该工作状态,彩色箭头表示电流的流动方向,其中,红色为PFC,绿色为LLC。在状态1中,Q1和Q2关断,L1处于放电模式,连续的电感电流流经Qd1的体二极管、储能电容C3,然后流经D6和C2回到L1。同时,在LLC谐振回路中,电流从谐振回路的上端流过Qd1和C3,回到谐振回路的另一端。在二次侧,D7 导通,为输出电容器C4充电并为负载供电。由于体二极管Qd1在导通模式下工作,Q1的VDS被限制在体二极管正向电压,在此周期结束时,Q1准备导通, ZVS实现。
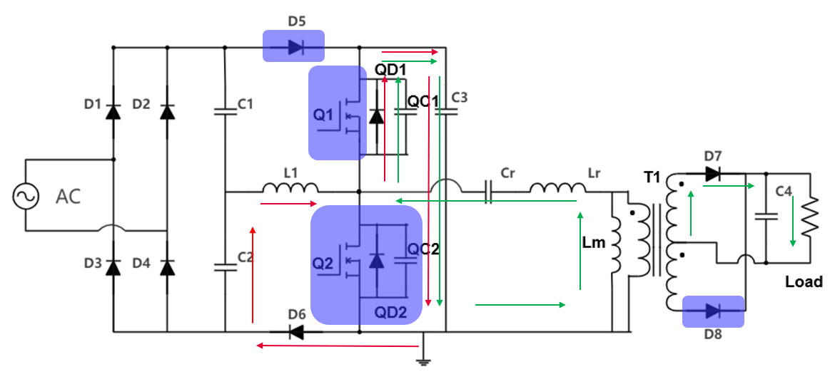
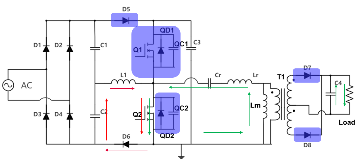
图3:工作状态1(t1-t2)
状态2(t1-t2):如图3所示,在这个工作状态中,Q1切换到导通状态,L1继续放电,电感电流流经Q1、C3、D6和C2,然后回到L1。电容器C3仍处于充电模式。在LLC电路中,谐振回路继续放电,直至耗尽,此时电流仍从Lr和Cr流出,来对C3充电(如图3a所示)。充电电流降到0后,耗尽的谐振网络将得到升压电感的短时间充电,电流变成反向(如图3b所示)。在整个工作状态2中,变压器磁感Lm的极性保持在正极接地。在二次侧,D7保持导通,并为输出负载供电。
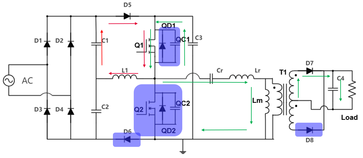
图4:工作状态3(t2-t3)
工作状态3(t2-t3):如图4所示,L1完全放电,C3变成放电模式,为整个系统供电。电容器C1放电电流流经Q1,为L1充电,并通过D5循环回来。C3的放电电流还经过谐振网络,通过变压器传输电能,一次侧绕组的极性仍然保持为上面为正极,而二次侧绕组电流继续流经D7,为输出负载供电。
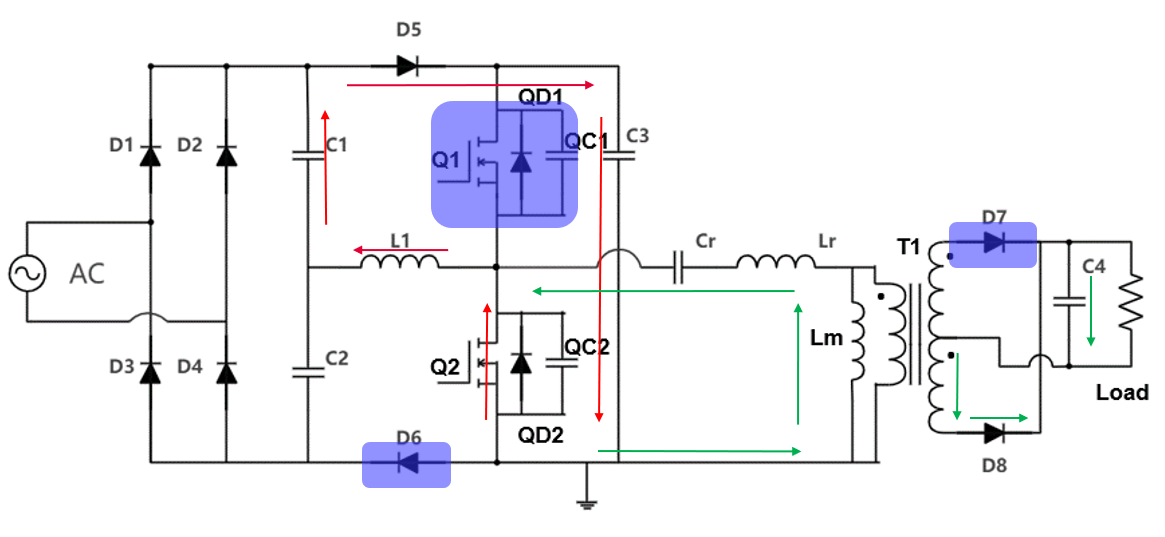
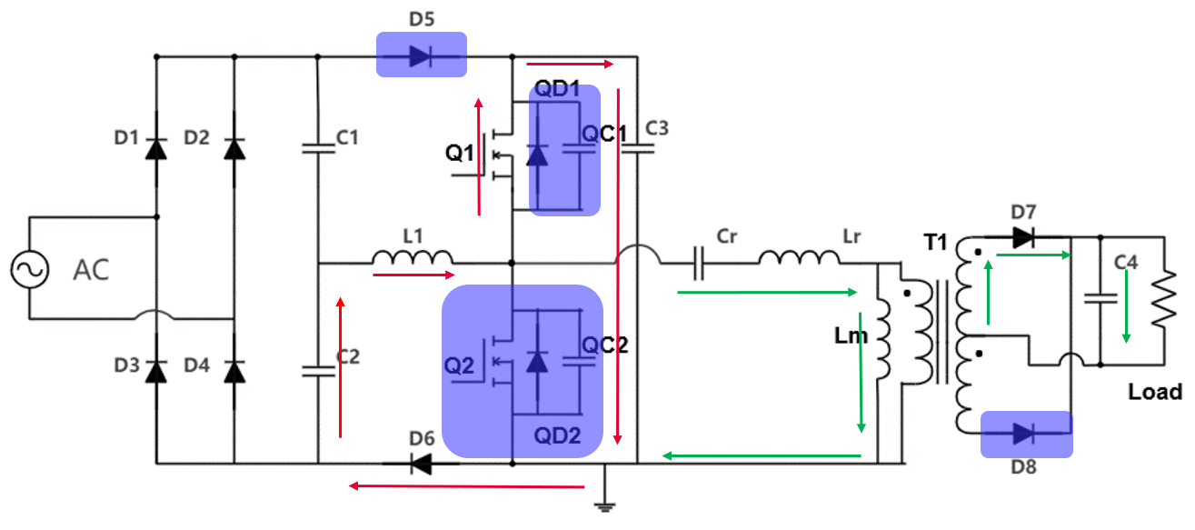
图5:工作状态4(t3-t4)
工作状态4(t3-t4):如图5所示,t3期间,谐振电流等于励磁电感Lm中的励磁电流,不再有电流流向变压器的一次侧绕组,电能传输结束,二次侧的二极管D7在ZCS 模式中自然关闭,正半周功率传输完成。输出电容C4开始放电,并保持恒定的输出功率。L1仍由输入电压充电,直至 Q1 关断,充电电流在C1、D5、Q1和L1之间循环(如图 5a 所示)。一旦Q1关断,Q2的Coss开始放电,并参与谐振。在t4期间,Q2的Coss完全放电,VDS降至0,ZVS导通实现。
图6:工作状态5(t4-t5)
工作状态5(t4-t5):如图6所示,Q2的Coss完全放电后,ZVS在t4期间导通。L1开始放电并为系统供电,电感电流流经C1、D5、C3、Q2,然后循环回来。Cr对Lr持续充电,Lm在退磁模式下工作,T1的一次侧绕组的极性变成下正上负,整流器D8变成正向,电能通过D8传输到负载。
图7:工作状态6(t5-t6)
工作状态6(t5-t6):如图7所示,在此期间,L1放电回路与状态5相同,不同之处在于谐振回路电流方向相反,Lr开始对Cr充电,Lm反向磁化。T1的一次侧绕组的极性仍为下正上负,D8保持导通,二次侧电流流过D8,为C4和负载供电。
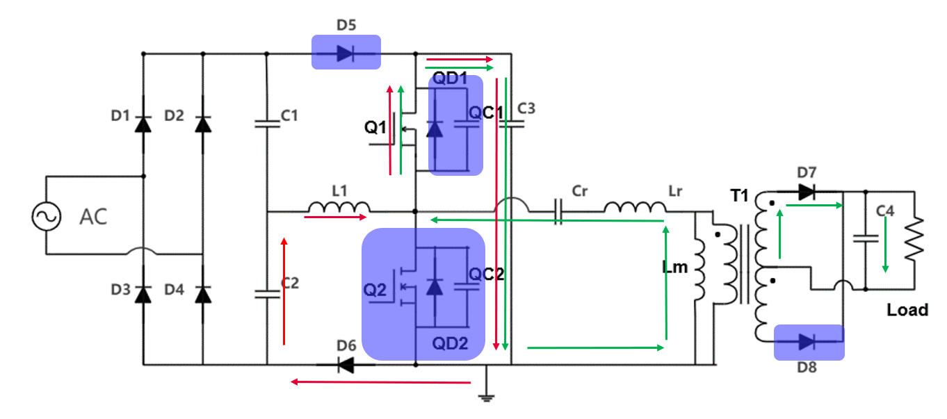
图8:工作状态7(t6-t7)
工作状态7(t6-t7):如图8所示,此时Q1处于关断状态,Q2处于导通状态。L1存储的电能完全耗尽,电感器开始由输入电压源通过C2充电。充电电流在C2、L1、Q2、D6之间循环流动。D5自然切断。在LLC 谐振回路中,一次侧绕组的极性为下正上负,电能输送到二次侧,同时电流通过 D8 流向负载。
图9:工作状态8(t7-t8)
工作状态8(t7-t8):如图9所示,L1充电回路不变。 在t7期间,谐振电流等于 Lm 磁感应电流,没有电能通过 T1 传输。在 ZCS 模式下,二次侧的D8关闭。输出电容器C4开始放电,并为负载供电。
在上述操作状态的描述中,我们没有单独分析死区时间。实际上,当两个开关都关断时,电感器 L1的电流将通过MOS体二极管继续流动,并对 MOSFET 电容器放电,从而实现ZVS。谐振回路的工作模式与LLC 相同,此处不做过多描述。
整个拓扑工作顺序如图10所示,周期从t0开始,到t8结束,分为8个工作状态。死区时间的工作策略与传统LLC相同,易于理解。在t0之前,Q1的VDS已降至0,因此当Q1在t0导通时, ZVS实现,然后一次侧谐振电流上升,并伴随整个谐振周期。
仿真与验证
a.仿真
为了验证单级AC-DC转换器的操作和控制原理,我们使用SIMetrix软件进行了专业仿真。示意图如图11所示。
该示意图包括桥式整流器D1-D4、滤波电容C1和C2、续流二极管D5和D6、开关MOS Q1和Q2、大容量电容C3、谐振电容Cr、谐振电感Lr以及二次侧整流二极管D7和D8。仿真参数如下表1所示,其中,主要元件的参数为:C1、C2 330nF、L1 50uH、Lr 120uH、Cr 22nF、Lm 380uH,变压器匝数比为8.5:1。仿真结果和波形如下所示。
图12:PFC 输入电流 vs 输入电压
图12提供了交流输入电压与交流输入电流的对比波形。图13显示了放大后的电感器电流和输入电压。该拓扑结构理想地实现了PFC功能。DCM工作策略使得该拓扑结构更适合有PFC功能需求的中小功率AC-DC SMPS应用。
图13:IL和AC 输入的波形(放大后)
图14:Q2 ZVS导通波形
图15:Q1 ZVS导通波形
Q1和Q2的ZVS导通特性如图14和15所示,当MOS的VDS谐振达到0时,栅极导通,ZVS实现,ZVS的行为与 LLC 拓扑结构类似。
b.演示功能验证
为了验证该工作原理在实际案例中的有效性,我们构建了一个基于300w LLC演示板的高功率因数单级AC-DC转换器。它的规格如下:输入电压180Vac,输出功率12V/25A,谐振电容Cr 66nF,谐振电感Lr 54uH,变压器磁感690uH,匝数比16.5:1。
在演示中,我们测量了交流输入电压和电流,测量结果均与仿真结果相符,实现了预期的PFC功能。谐振回路可以在一次侧实现ZVS导通,在二次侧实现SR二极管ZSC关断。电能传输至二次侧,不会与LLC功能产生任何冲突。此外,谐波电流也得到了很好的匹配。
总结
本文研究了一种具有PFC功能拓扑结构的单级 AC-DC 转换器。与传统的两级拓扑结构相比,即经典的PFC+LLC,这种新拓扑结构将两个电路结合在一起,并在半桥结构中共用一对 MOS,这有利于降低物料清单(BOM)成本和提高功率密度。由于该拓扑只有一个功率电感在DCM模式下工作,因此更适合需要高功率因数的中小型功率SMPS应用,例如:LED照明、快速充电器等。
参考文献
免责声明:本文为转载文章,转载此文目的在于传递更多信息,版权归原作者所有。本文所用视频、图片、文字如涉及作品版权问题,请联系小编进行处理。
推荐阅读:
叶甜春:传统赛道竞争加剧,FD-SOI给中国带来新市场、新机会




