【导读】本应用笔记涵盖了计算栅极驱动光耦合器 IC 的栅极驱动器功率和热耗散的主题。栅极驱动光耦合器用于驱动、开启和关闭功率半导体开关、MOSFET/IGBT。栅极驱动功率计算可分为三部分;驱动器内部电路中消耗或损失的功率、发送至功率半导体开关(IGBT/MOSFET)的功率以及驱动器IC和功率半导体开关之间的外部组件处(例如外部栅极电阻器上)损失的功率。在以下示例中,我们将讨论使用 Avago ACPL-332J(2.5nApeak 智能栅极驱动器)的 IGBT 栅极驱动器设计。
本应用笔记涵盖了计算栅极驱动光耦合器 IC 的栅极驱动器功率和热耗散的主题。栅极驱动光耦合器用于驱动、开启和关闭功率半导体开关、MOSFET/IGBT。栅极驱动功率计算可分为三部分;驱动器内部电路中消耗或损失的功率、发送至功率半导体开关(IGBT/MOSFET)的功率以及驱动器IC和功率半导体开关之间的外部组件处(例如外部栅极电阻器上)损失的功率。在以下示例中,我们将讨论使用 Avago ACPL-332J(2.5nApeak 智能栅极驱动器)的 IGBT 栅极驱动器设计。本设计指南也适用于 MOSFET 栅极驱动器。
IGBT/MOSFET 栅极电阻
选择 RG 值时,重要的是要从栅极驱动器 IC 和功率半导体开关 MOSFET/IGBT 的角度来考虑。对于栅极驱动器 IC,我们选择的 RG 在 IC 允许功耗额定值范围内,同时提供/吸收尽可能高的驱动器电流。从IGBT或MOSFET的角度来看,栅极电阻影响导通和关断期间的电压变化dVCE/dt和电流变化diC/dt。
因此,当设计人员选择 IGBT 或 MOSFET 时,选择合适的栅极驱动器光耦合器非常重要,因为该驱动器的电流和额定功率决定了 IGBT 或 MOSFET 导通或关断的速度。
IC 允许额定功率内的栅极驱动电源操作
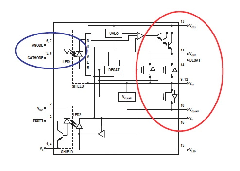
栅极驱动光耦合器的功耗是 IGBT/MOSFET 的输出侧功率(红色圆圈)和由于输入 LED 功耗而产生的输入侧功率(蓝色圆圈)的组合。由于驱动集电极开路晶体管的电流很小,因此可以忽略用于故障反馈的第二个 LED 的功耗。
计算步骤为:
根据峰值栅极电流计算所需的 RG
计算总功耗
将步骤 #2 中计算出的输入和输出功耗与 IC 的建议功耗进行比较。(如果超过了推荐水平,则可能需要提高 RG 值以降低开关功率并重复步骤 #2。
在此示例中,ACPL-332J 的总输入和输出功耗是根据以下条件计算的:
IG = 离子, ~ 2.5 A
VCC2 = 18V
VEE = -5 V,(注:如果应用中不需要负电压电源,则 VEE = 0 V)
fSWITCH = 15 kHz
环境温度 = 70°C
步骤 I:根据 IOL 峰值规格计算 RG 值
为了找到峰值充电 IOL,假设栅极初充电至稳态值 VCC。对于 ACPL-332J,70°C 时 2.5 A 输出的电压降线性近似为 6.3 V(图 2:VOL 与 IOL)。因此应用以下关系:
步骤 II:计算栅极驱动器中的总功耗:
总功耗 (PT) 等于输入侧功耗 (PI) 和输出侧功耗 (PO) 之和:
[tex]P_{T} = P_{I} + P_{O}[/tex]
[tex]P_{I} = IF_{(ON)} ,max * V_{F},max[/tex]
在哪里,
[tex]IF_{(ON)},值 = 12 mA[/tex]
[tex]V_{F},值 = 1.95 V[/tex]
IF(ON) 可以在建议的工作条件下找到,VF 可以在 ACPL-332J 数据表的电气规格表 5 中找到。
免责声明:本文为转载文章,转载此文目的在于传递更多信息,版权归原作者所有。本文所用视频、图片、文字如涉及作品版权问题,请联系小编进行处理。
推荐阅读:





