【导读】本文将介绍几种不同类型的固有开关稳压器噪声:开关纹波、宽带噪声和高频尖峰。还将讨论和分析开关稳压器的PSRR,因为它们与输入噪声抑制有关。在设计低噪声开关稳压器时,全面了解开关稳压器噪声非常重要,这样才能去除LDO后电压调节器,从而提高功率转换器效率,节省解决方案尺寸并降低设计成本。
本文将介绍几种不同类型的固有开关稳压器噪声:开关纹波、宽带噪声和高频尖峰?;菇致酆头治隹匚妊蛊鞯腜SRR,因为它们与输入噪声抑制有关。在设计低噪声开关稳压器时,全面了解开关稳压器噪声非常重要,这样才能去除LDO后电压调节器,从而提高功率转换器效率,节省解决方案尺寸并降低设计成本。
介绍
通常,与低压差(LDO)稳压器输出相比,传统的开关稳压器被认为输出电压噪声很大;然而,LDO电压会导致严重的额外热问题,并使电源设计更加复杂。全面识别开关稳压器噪声是必要的,有助于设计低噪声开关解决方案,以产生与LDO稳压器相同水平的低噪声性能。具有电流模式控制的降压稳压器是分析和评估目标,因为它是应用中最常用的稳压器。信号分析是了解开关纹波噪声、当前宽带噪声特性及其来源以及开关引起的高频尖峰噪声的主要方法。将讨论开关稳压器PSRR(电源抑制比)以及信号分析方法,该方法对输入噪声抑制非常重要。
开关纹波噪声
本节介绍与基波和谐波理论相关的降压转换器输出纹波计算公式。
根据开关稳压器的拓扑结构和基本操作,纹波始终是开关稳压器中的主要噪声,因为峰峰值电压幅度通常为几mV至几十mV。它应该被认为是一个周期性和可预测的信号。如果它工作在固定的开关频率上,则可以通过时域振荡示波器或频域中的傅里叶分解轻松识别和测量。
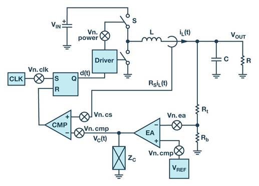
图1为典型的降压稳压器。由于两个开关交替打开和关闭,SW节点电压,V西 南部,是理想的方波,它继电器到占空比和输入电压,V西 南部可以用下面的等式来表示,
图1.降压稳压器拓扑。
地点:
V在是输入电压。D 是占空比,等于 V外/V在用于降压稳压器。
五世西 南部基波和谐波分量仅取决于占空比,当V在是确定的。图 2 显示了 V西 南部基波和谐波幅度与占空比的关系。当占空比接近一半时,基波主导纹波幅度。
图2.降压稳压器 V西 南部振幅与占空比。
降压稳压器输出LC级传递函数如下:
其中L是输出电感值,DCR是电感电阻值,CL是电感并联容量值。
C外是输出容量值。ESL是容量串联电感。ESR是容量串联电阻值。
所以 V外可以表示如下,
为了简化计算,我们假设输出LC级每十倍频程20 dB,然后是V外纹波基波和谐波幅度与占空比的关系,如图3所示。当占空比接近一半时,三次或奇次谐波将高于偶次谐波。由于LC抑制,较高的谐波幅度较低,与总纹波幅度相比比例相当小。同样,基波幅度是开关稳压器输出纹波的主要成分。
图3.降压稳压器 V外纹波幅度与占空比的关系。
对于降压稳压器,基波幅度与输入有关 电压、占空比、开关频率和LC级;然而所有这些参数都会影响应用程序要求,例如 效率和解决方案大小。为了进一步减少纹波,增加了一个帖子 建议使用过滤器。
宽带噪声
开关稳压器中的宽带噪声是随机幅度 输出电压上的噪声。它可以用噪声密度表示 V/√Hz 在整个频率范围内,或 V rms,这是密度的积分 频率跨度。由于硅工艺和参考滤波器设计 限制,宽带噪声主要位于10 Hz至1 MHz 开关稳压器的频率范围,这可能很难 通过低频范围内的附加滤波器减少。
典型的降压稳压器宽带噪声峰峰值幅度电压约为100 μV至1000 μV,远小于开关纹波噪声。如果使用额外的滤波器来降低开关纹波噪声,则宽带噪声可能成为开关稳压器输出电压中的主要噪声。图4所示为降压稳压器输出噪声的主要来源是没有额外滤波器时的开关纹波。图5显示,使用附加滤波器时,输出噪声的主要来源是宽带噪声。
图4.V外无需额外的过滤器。
图5.V外带有一个额外的滤波器(使用1000×前置放大器进行测量)。
为了识别和分析开关稳压器输出宽带噪声,必须有稳压器控制方案和块噪声信息。例如,图6是典型的电流模式降压稳压器控制方案和阻断噪声源注入。
图6.典型的电流模式降压稳压器控制方案。
通过采集控制环路传递函数和块噪声特性,有两种不同的噪声:环路输入噪声和环路内部噪声?;仿肥淙朐肷诳刂苹仿反砟诖莸绞涑?,而噪声在环路带宽外衰减。为开关稳压器设计低噪声EA和基准电压源至关重要,因为单位反馈增益将保持噪声电平,而不是随输出电压电平而增加噪声电平。最大的挑战是挖掘出整个系统中最大的噪声源,并在电路设计中降低它。ADP5014针对低噪声技术进行了优化,采用电流模式控制方案和一个简单的LC外部滤波器,在10 Hz至1 MHz频率范围内实现了低于20 μV rms的噪声性能。ADP5014的输出噪声性能如图7所示。
图7.ADP5014的输出噪声性能,内置一个LC滤波器。
高频尖峰和振铃
第三类噪声是高频尖峰和振铃噪声,因为输出电压是由开关稳压器的导通或关断瞬变产生的??悸枪璧缏泛蚉CB走线中的寄生电感和容量;对于降压稳压器,快速电流瞬变会在SW节点上引起非常高的电压尖峰和振铃。尖峰和振铃噪声将随着电流负载的增加而增加。图8显示了降压稳压器的尖峰是如何形成的。根据开关稳压器的导通/关断压摆率,最高尖峰和振铃频率将在20 MHz至300 MHz范围内,因此输出LC滤波器由于其寄生电感和电容而可能无法有效抑制。与上述所有关于导电路径的讨论相比,最糟糕的是来自SW和V的辐射噪声在节点,由于其频率非常高,这将影响输出电压和其他模拟电路。
图8.降压稳压器高频尖峰和振铃噪声。
为了降低高频尖峰和振铃噪声,建议同时有效实现应用和硅设计。首先,在负载点使用额外的LC滤波器或磁珠。通常,这将使输出端的尖峰噪声远小于纹波噪声,但此决定会增加更高频率的分量。其次,屏蔽或远离来自输出侧和敏感模拟电路的SW和输入节点的噪声源,并屏蔽输出电感。仔细的布局设计和放置将很重要。第三,优化开关稳压器的导通/关断压摆率,最大限度地降低开关稳压器的寄生电感和电阻,以有效降低SW节点噪声。ADI静音切换器技术还有助于降低V?在通过硅设计实现节点噪声。
开关稳压器PSRR
PSRR表示开关稳压器从输入电源噪声到输出的抑制能力。本节分析降压稳压器在低频范围内的PSRR性能。极高频噪声主要影响通过辐射路径的输出电压,而不是前面讨论的导电路径。
根据图9中的降压小信号图,降压PSRR可以表示为:
图9.电流模式降压小信号从输入电压到输出。
哪里:
将信号模式计算与仿真结果进行比较。小信号模式有效,与仿真结果匹配。
开关稳压器的PSRR性能取决于低频范围内的环路增益性能??匚妊蛊骶哂泄逃械腖C滤波器,可以抑制中频范围(100 Hz至10 MHz)的输入噪声。在这些范围内,这将比LDO PSRR好得多。因此,开关稳压器在低频时具有高环路增益,因此具有完美的PSRR性能,而固有的LC滤波器会影响中频范围。
图 10.采用降压小信号模式的PSRR计算结果。
图 11.通过 SIMPLIS 模式进行 PSRR 仿真。
结论
越来越多的模拟电路,如ADC/DAC、时钟和PLL,需要具有高电流的清洁电源。每个器件对不同频率范围内的电源噪声都有不同的要求和规格。有必要全面了解不同的开关稳压器噪声类型并承认电源噪声要求,以便设计和实现高效、低噪声的开关稳压器,以满足大多数模拟电路电源的低噪声规格。与LDO稳压器相比,这种低噪声开关解决方案将具有更高的功率效率、更小的解决方案尺寸和更低的成本。
免责声明:本文为转载文章,转载此文目的在于传递更多信息,版权归原作者所有。本文所用视频、图片、文字如涉及作品版权问题,请联系小编进行处理。
推荐阅读:



