【导读】根据上一篇文章的分析,开关电源系统主要分为3个部分,功率级,控制级,反馈级。今天这篇文章我们分析功率级和控制级的传递函数。
大家好,这里是大话硬件。
根据上一篇文章的分析,开关电源系统主要分为3个部分,功率级,控制级,反馈级。今天这篇文章我们分析功率级和控制级的传递函数。
1.功率级传递函数
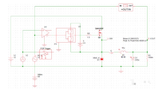
从功能框图上可以看出来,功率级主要包含两个部分,一个是电源输入通过MOS管开关,得到电压V1,这个电压其实就是我们经常测试的VSW;另外一个是V1经过LC后,得到的输出电压Vo。因此在求解功率级的传递函数时,需要分开来求。
当使用占空比为D的PWM驱动MOS管的时候,输出电压V1的幅值等于VinxD,因此传递函数等于常数Vin。输入电压到V1电压传递函数如下:
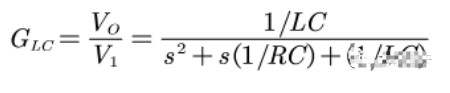
功率级的后半部分是LC滤波电路,根据LCR串并联,可以计算出传递函数为:
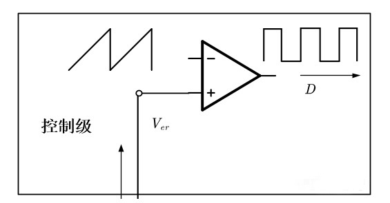
2.控制级传递函数
控制级的输入为误差电压,输出为占空比,在求解该部分传递函数时需要借助下面的图进行分析。
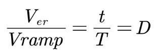
从上面的分析可知,传递函数的输入是误差电压,输出是占空比。
在下面的图中根据三角形相似可以得到
因此,控制级的传递函数为:
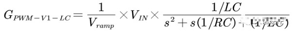
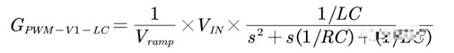
3.控制级和功率级传递函数
结合前面的分析,将控制级,功率级的传递函数进行求解为:
将前面求解的结果代入总的传递函数里面,可以得到:
所以,上面的传递函数就是不带反馈的开关电源的传递函数。我们对这个传递函数设定一些参数并进行仿真。
假设这个电源输入12V,占空比50%,输出应该为6V,仿真数据如下:
从上面看出,输出电压在5.2V和6V相差0.8V左右。这个差异主要因设定的误差电压和电源不稳定决定。
此时仿真出开环电源的波特图,从波特图上可以明显的看出,在超过2KH,增益以-40dB/dec的斜率下降,在50KHz组左右相位到达了-180°,很明显这个电源是不稳定的。
下面我们再看传递函数:
传递函数前面的Vin/Vramp是直流增益,和增益曲线前面一段直线相吻合;传递函数后面是随着频率变化的LC二阶滤波器,二阶滤波器会在-3dB之后以-2的斜率下降,也就是-40dB/dec;单个容抗或者感抗元件带来的相位是-90°,电感和电容会带来-180°的相移。
仿真的结果和上面求解的传递函数是一致的。这也再次证明了,研究传递函数是分析开关电源环路稳定性非常有用的一个工具!
下一篇文章的内容就是分析反馈级不同形式的补偿网络的传递函数。
免责声明:本文为转载文章,转载此文目的在于传递更多信息,版权归原作者所有。本文所用视频、图片、文字如涉及作品版权问题,请联系小编进行处理。
推荐阅读:
“感知未来”——艾迈斯欧司朗参展2023 CES,以最新的先进光学技术帮助应对全球挑战



