【导读】最新的Σ-Δ转换器通常具有较高分辨率、高度集成、低功耗以及较低成本,使其成为过程控制、高精度温度测量以及电子称等应用的上佳 ADC 选择。但由于设计者往往不太了解Σ-Δ类型的转换器,而选择传统的 SAR ADC。
最新的Σ-Δ转换器通常具有较高分辨率、高度集成、低功耗以及较低成本,使其成为过程控制、高精度温度测量以及电子称等应用的上佳 ADC 选择。但由于设计者往往不太了解Σ-Δ类型的转换器,而选择传统的 SAR ADC。
Σ-Δ转换器(1 位 ADC)的模拟侧非常简单;数字侧执行滤波和抽样,比较复杂,这部分使得Σ-Δ ADC 的生产成本较低。为理解转换器工作原理,您必须熟悉过采样、噪声整形、数字滤波以及抽样等概念。
本应用笔记涵盖了上述主题。
过采样
首先,考虑输入信号为正弦波时传统多位 ADC 的频域传递函数。以频率 Fs 对该输入进行采样。根据奈奎斯特定理,Fs 必须至少为输入信号带宽的两倍。
观察数字输出的 FFT 分析结果,我们可看到一个单音和大量随机噪声,从直流延伸至 Fs/2 (图 1)。这些噪声称为量化噪声,对该结果可以按照以下考虑:ADC 输入为连续信号,具有无限可能的状态,但数字输出为离散函数,其不同状态的数量取决于转换器的分辨率。所以,从模拟到数字的转换损失了某些信息,在信号中引入了一定程度的失真。该误差的幅值是随机的,最大为±LSB。

图 1. 多位 ADC 的 FFT 谱图,采样频率为 FS
如果我们将基频幅值除以所有噪声频率的 RMS 和,则得到信噪比(SNR)。对于 N 位的 ADC,SNR = 6.02N + 1.76dB。为提高传统 ADC 的 SNR(并进而提高信号复现的精度),就必须提高位数。
仍以上例为例,但将采样频率提高,采用过采样因子 k,达到 kFs(图 2)。FFT 分析结果表明噪底降低。SNR 与之前相同,但噪声能量已经分散至较宽的频率范围。Σ-Δ转换器利用这一原理,在 1 位 ADC 之后增加了数字滤波器(图 3)。由于大多数噪声被数字滤波器滤除,所以 RMS 噪声较低。这种方法使得Σ-Δ转换器以较低分辨率的 ADC 实现较宽动态范围。

图 2. 多位 ADC 的 FFT 谱图,采样频率为 kFS。

图 3. 数字滤波对噪声带宽的作用
SNR 改善仅仅受益于过采样和滤波吗?注意,1 位 ADC 的 SNR 为 7.78dB (6.02 + 1.76)。过采样因子每提高 4,SNR 增大 6dB,每提高 6dB 则相当于增加 1 位。如果 1 位 ADC 的过采样为 24 倍,则达到 4 位的分辨率;那么为了实现 16 位的分辨率就必须采用过采样因子 415,这很不现实。但是,Σ-Δ转换器利用噪声整形技术克服了这一限制,实现每 4 倍过采样得到的增益超过 6dB。
噪声整形
为理解噪声整形,我们首先看看一阶Σ-Δ调制器的方框图(图 4),其中包括差分放大器、积分器和比较器,以及包含 1 位 DAC 的反馈环路。(该 DAC 为简单开关,将差分放大器的负输入连接至正或负基准电压)。反馈 DAC 的目的是将积分器的平均输出维持在接近比较器的基准电平。

图 4. Σ-Δ调制器方框图。
调制器输出端“1”的密度与输入信号成比例。输入增大时,比较器产生大量“1”;输入减小时则相反。通过对误差电压求和,积分器对于输入信号为低通滤波器,对于量化噪声为高通滤波器。所以,大多数量化噪声被搬移至较高频率(图 5)。过采样不仅改变总噪声功率,而且改变了其分布。

图 5. Σ-Δ调制器中积分器的作用。
如果我们在噪声整形Σ-Δ调制器上增加一个数字滤波器,则能够滤除比简单过采样更多的噪声(图 6)。采样率每增加一倍,这种调制器(1 阶)提供 9dB 的 SNR 改善。对于更高阶的量化,我们可在Σ-Δ调制器中包含多级积分和求和。例如,图 7 所示的 2 阶Σ-Δ调制器,采样率每增加一倍,提供 15dB 的 SNR 改善。图 8 所示为Σ-Δ调制器阶数与达到特定 SNR 所需的过采样之间的关系。

图 6. 数字滤波器对整形噪声的作用。

图 7. 利用多级积分和求和实现较高阶的量化噪声。

图 8. Σ-Δ调制器阶数与达到特定 SNR 所需的过采样之间的关系。
数字和抽样滤波器
Σ-Δ调制器的输出为 1 位数据流,采样率可达到兆赫兹范围。数字和抽样滤波器(图 9)的目的是从该数据流中析取信息,将数据率降低为更有用的值。在Σ-Δ ADC 中,数字滤波器对 1 位数据流进行平均,提高 ADC 分辨率,并滤除带外量化噪声。它决定了信号带宽、建立时间和阻带抑制。

图 9. Σ-Δ调制器的数字侧。
Σ-Δ转换器中,广泛用于执行低通功能的滤波器结构为 Sinc³型(图 10)。该滤波器的主要优点是其陷波响应,(例如)设置为电网频率时可抑制该频率。陷波位置与输出数据率(1/ 数据字周期)直接相关。SINC³滤波器的建立时间为三个数据字周期。对于 60Hz 陷波(60Hz 数据率),建立时间为 3/60Hz = 50ms。对于要求较低分辨率和较快建立时间的应用,可考虑 MAX1400 家族 ADC,可选择滤波器类型(SINC¹或 SINC³)。

图 10. Sinc³滤波器的低通函数。
SINC¹滤波器的建立时间为一个数据字。在上例中,1/60Hz = 16.7ms。由于数字输出滤波器降低了带宽,即使输出数据率低于原始采样率,也满足奈奎斯特准则。为实现这一目的,可保留特定的输入采样,而丢弃其余采样。该过程被称为以因子 M(抽样比)进行抽样。如果输出数据率高于信号带宽的两倍,M 可为任意整数值(图 11)。如果输入采样频率为 fs,则可将滤波器输出数据率降低至 fs/M,不会损失信息。

图 11. 抽样不会造成任何信息损失。
Maxim 的Σ-Δ ADC
新型高度集成Σ-Δ ADC 以最少数量的外部元件处理小信号。例如,MAX1402 芯片包括众多功能,被作为片上系统(图 12)。器件在工作模式下的静态电流低至 250µA(关断模式下为 2µA),480sps 速率时的精度为 16 位,4800sps 速率时的精度为 12 位。

图 12. MAX1402 方框图。
MAX1402 信号链包括:灵活的输入多路复用器(可设置为三路全差分信号或五路伪差分信号)、两个斩波放大器、可编程 PGA(增益从 1 至 128)、用于消除系统失调的粗调 DAC、2 阶Σ-Δ调制器。集成数字滤波器可配置为 SINC¹或 SINC³,对 1 位数据流进行滤波。通过 SPI/QSPI™兼容、3 线串行接口提供转换结果。
芯片还包括两路全差分输入通道(用于校准失调和增益)、两路匹配的 200µA 变送器激励电流(适合 3 线和 4 线 RTD 应用),以及两路用于测试所选变送器完整性的微小电流源。器件可编程,通过串行接口访问八个内部寄存器,以选择工作模式。设置 SCAN 控制位置位时,使能芯片根据命令或连续读取输入通道;输入通道用附加至每个转换结果的 3 位“通道识别码”表示。
图 13 为正确的输入电压范围,由 U/B-bar 位、Vref、PGA 和 DAC 设置决定。DAC 编码为“0000”时,无失调。例如,Vref = 2.5V 时,将 DAC 设置为“1110”,PGA 设置为“000”,将 U/B-bar 位设置为“0”,可实现 0V 至 5V 满幅范围。

图 13. MAX1402 输入电压范围设置。
可利用两路校准通道(CALOFF 和 CALGAIN)修正测量结果。为实现以上目的,将 CALOFF 输入连接至地,将 CALGAIN 输入连接至基准电压。将这些通道的平均测量值用于以下插值公式:电压 = [Vref × (编码 -CALOFF 编码)]/[(CALGAIN 编码 -CALOFF 编码) × PGA 增益]。
Σ-Δ ADC 的应用
带冷端补偿的热电偶测量
为消除热电偶引线拾取的噪声,这种应用中的 MAX1402(图 14)采用缓冲模式,允许前端具有较大去耦电容。该模式下,由于降低了可用的共模范围,必须将 AIN2 输入偏置在基准电压(2.5V)。热电偶测量带来了热电势问题,热电势是由将热电偶探头连接至测量仪器造成的。这就引入了温度依赖性误差,必须将其从温度测量值中减去,以获得高精度结果。

图 14. 带有冷端补偿的热电偶测量。
仪器测得的电压可表示为α(T1-Tref),其中α为热电偶的塞贝克(Seebeck)常数,T1 为被测温度,Tref 为结温。为了补偿塞贝克系数,可增加一部分二极管引起的温度补偿电压(至热电偶输出),或者可采集结温并利用软件计算补偿值。在这种方式下,利用差分输入通道 AIN3-AIN4 测量 pn 结的温度,由 200µA 内部电流发生器进行偏置。
高精度热电偶数据采集系统(DAS)
作为 MAX1402 的替代品,MAX11200/MAX11210 提供 24 位分辨率,支持高性能关键应用。图 15 所示为高精度 DAS 的的简化原理图,采用 24 位Σ-Δ ADC MAX11200 评估板(EV),支持热电偶温度测量。本例中,利用 R1 - PT1000 (PTS 1206,1000Ω)测量冷结的绝对温度。该解决方案能够以±0.30°C 或更高精度测量冷结温度 1。

图 15. 热电偶 DAS 简化图。
MAX11200 的 GPIO 控制高精度多路复用器 MAX4782,选择热电偶或 PRTD R1 - PT1000。该方法可利用单个 ADC 实现热电偶或 PRTD 的动态测量。该设计提高了系统精度,降低了校准要求。
3 线和 4 线 RTD 配置
由于铂电阻温度检测器(RTD)具有优异的精度和可互换性,所以得到过程控制应用中关键温度测量的青睐。铂 PRTD100 在 0°C 时产生 100Ω电阻,在+266°C 时产生 200Ω。RTD 的灵敏度非常低(ΔR/ΔT = 100Ω/266°C),激励电流为 200µA 时,0°C 下产生 20mV 电压,+266°C 下产生 40mV 电压。MAX1402 的模拟输入可直接处理这些信号电平。
线阻引起的误差会影响测量精度。当 RTD 靠近转换器时,您可使用传统的 2 线配置;但当 RTD 位于远端时,线阻叠加至 RTD 阻抗,引起较大的误差。对于这种安装类型,应采用 3 线和 4 线 RTD 配置。
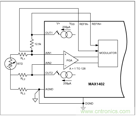
两路匹配的 200µA 电流源支持补偿 3 线和 4 线 RTD 配置中的误差。3 线配置下(图 16),这些电流源通过 RL1 和 RL2,确保 AIN1-AIN2 差分电压不受线阻的影响。如果两根线的材料相同、长度相等(RL1 = RL2),电流源的温度系数完美匹配(MAX1402 温度系数为 5ppm/°C),这种措施很有效。

图 16. 3 线 RTD 应用。
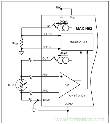
4 线配置中,连接至 AIN1 和 AIN2 的测量线中没有电流通过,所以无线阻误差(图 17)。电流源 OUT1 为 RTD 提供激励电流,电流源 OUT2 提供产生基准电压所需的电流。比例测量配置确保基准电压变动能够补偿 RTD 温度系数误差(RTD 电流源的温漂引起)。

图 17.4 线 RTD 应用。
铂电阻温度检测器(PRTD)的高精度温度数据采集系统
使用 MAX11200 的 DAS 提供精度非常高的 PRTD 测量系统,可用于支持较宽温度范围内不同电阻的 RTD。常见的 PRTD 电阻有 100Ω (PRTD100)、500Ω (PRTD500)和 1000Ω (PRTD1000)。表 1 所示为 PRTD100 和 PRTD1000 器件的差分电压输出范围。右侧的一组公式计算 MAX11200 ADC 的无噪声编码个数。
表 1. 图 18 中 ADC 的温度测量范围

注意,PRTD 应用中输出信号的总范围为大约 82mV。MAX11200 具有极低的输入参考噪声,10sps 时为 570nV,使应用的无噪声分辨率在 210°C 量程时为 0.007°C。

图 18. 本文中用于测量的高精度数据采集系统(DAS)的方框图。基于 MAX11200 ADC (图 3)的 DAS 包括提供简单校准和计算产生的线性化。
如图 18 所示,MAX11200 的 GPIO1 引脚设置为输出,控制继电器校准开关,同时选择固定 RCAL 电阻或 PRTD。这种多功能性提高了系统精度,并减少了针对 RA 和 RT 初始值的计算。
智能 4-20mA 发送器
在旧式 4-20mA 发送器中,现场安装的装置检测物理参数,例如压力或温度,并产生与被测变量成比例的电流(标准 4-20mA 范围)。电流环路的优点:测量信号对噪声不敏感,可由远端供电。为满足工业要求,人们开发了第二代 4-20mA 发送器(称为“智能”发送器),利用微处理器和数据转换器远端调理信号。
智能装置可标准化增益和失调,并线性化传感器,例如 RTD 和热电偶:转换为数字信号,利用µP 中的数学算法进行处理,再转换回模拟信号,然后通过环路发送标准电流(图 19)。第三代“智能和智慧”4-20mA 发送器增加了数字通信功能(至智能装置),与 4-20mA 信号共用双绞线。该通信通道也允许传输控制和诊断信号。MAX1402 等低功耗器件比较适合,因为其 250µA 供电电流可为其余发送器电路节省可观的功率。

图 19. 智能 4-20mA 发送器。
智能发送器的通信标准为 HART 协议。HART 协议基于 Bell 202 电话通信标准,采用频移键控(FSK)原理。数字信号包括分别代表 1 和 0 的两个频率(1200Hz 和 2200Hz)。为实现模拟和数字同时通信,这些频率的正弦波被叠加至直流模拟信号电缆(图 20)。由于 FSK 信号的平均值总为零,所以不影响 4-20mA 模拟信号。数字通信信号的响应时间允许大约 2-3 次数据更新每秒,不中断模拟信号。通信要求的最小环路阻抗为 23Ω。

图 20. 模拟和数字同时通信。
总结
高度集成调理系统出现之前,采用多片独立的信号调理和处理芯片实现过程控制。作为替代方法,Σ-Δ方案解决了最关键应用的性能要求,同时将电路板空间和电源要求(许多应用仅要求 3V 或 5V 单电源)降至最小。单电源工作尤其适合于电池供电的便携式系统,元件数量较少也提高了系统可靠性。
参考 /b>
关于使用 PRTD 进行高精度温度测量的更多详细信息,请参见 Maxim 的应用笔记 4875《高精度温度测量带动铂电阻温度监测器(PRTD)和高精度Σ-Δ ADC 应用》。
免责声明:本文为转载文章,转载此文目的在于传递更多信息,版权归原作者所有。本文所用视频、图片、文字如涉及作品版权问题,请电话或者邮箱联系小编进行侵删。





