【导读】本文介绍的就是如何设计过载指示器,本文的电路使用了分开了电源,它对于音频放大器和运算放大器电路是有用的。有兴趣的童鞋可以看看,学习学习!
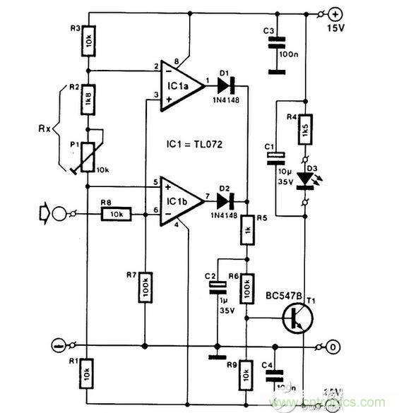
两个运算放大器被作为比较器来显示AP信号过多量,无论是正极还是负极,就算是这个信号不对称。P1为了两个运算放大设定了参考电压。这个电路使用了分开了电源,它对于音频放大器和运算放大器电路是有用的。

发布时间:2015-03-15 责任编辑:sherryyu

我爱方案网 ICGOO元器件商城 创芯在线检测 芯片查询 天天IC网 电子产品世界 无线通信???/a> 控制工程网 电子开发网 电子技术应用 与非网 世纪电源网 21ic电子技术资料下载 电源网 电子发烧友网 中电网 中国工业电器网 连接器 矿山设备网 工博士 智慧农业 工业路由器 天工网 乾坤芯 电子元器件采购网 亚马逊KOL 聚合物锂电池 工业自动化设备 企业查询 工业路由器 元器件商城 连接器 USB中文网 今日招标网 塑料机械网 农业机械 中国IT产经新闻网 高低温试验箱
关闭
关闭