【导读】据说我们使用的一些电信号相对于地面“浮动”。一个典型的例子可能是电源中分流电阻上的压降或复杂的生物医学信号,例如心电图。在这种情况下,仪表放大器 (IA) 用于放大信号的差模分量并抑制其共模分量。
据说我们使用的一些电信号相对于地面“浮动”。一个典型的例子可能是电源中分流电阻上的压降或复杂的生物医学信号,例如心电图。在这种情况下,仪表放大器 (IA) 用于放大信号的差模分量并抑制其共模分量。
仪表放大器需要在设计过程中使用真实信号进行测试,并在实际使用时定期进行测试?;褂νü阎男W疾馐孕藕庞τ糜谄涫淙肜雌拦?IA,以确定其准确性、共模信号抑制以及它如何受到使用时可能发生的各种错误连接的影响。用于医疗 IA 的测试信号源应产生适当整形的信号U OUT,其幅度范围为几毫伏,频率范围从零到几 kHz。源应该有(两个)差分输出,可以连接到 IA 的相应输入,如图 1 所示。

图 1差分信号源
输出电阻 RG1 和 RG2 应至少为几千瓦,以模拟他们将在现实生活中测量的物体的特性。此外,两个输出都应与地电隔离,但应提供一个公共参考以测试 AI 抑制共模干扰的能力。
有多种不同类型的测试信号源可供使用。每种类型,从函数发生器开始,到专门的数字合成器结束,都提供不同级别的精度和复杂性。许多能够提供适当幅度和频率范围内的信号,有些甚至可以模拟 ECG、EEG 和其他医疗信号。然而,使用这些源可能具有挑战性,因为它们中的许多具有单端输出,并且没有充分地与地隔离以进行共模分离测试。
这些源可以通过添加一个驱动器电路来测试 IA,该电路将单端信号转换为差分信号并确保电位分离。本文介绍了这种电路的设计、构造和应用。其输出可能与地隔离,并提供“公共”信号。此外,可以调整仿真信号的阻抗以匹配单端信号源的阻抗。
模拟信号的实用光隔离
输入和输出之间的隔离是使用光耦合器 (OC) 实现的,该器件在同一封装中包含发光二极管 (LED) 和光电二极管 (PD)。PD充当检测器,即光电电流发生器,其中通过PD的电流与通过LED的信号产生的光成比例。
对于涉及差分信号的应用,具有单个 LED 驱动两个 PD 的双通道 OC,例如 Vishay 的 IL300。双通道设备通常是首选,以确保两个通道的响应之间的任何变化(由于制造变化)保持在最低限度。在此应用中,来自 LED 的光被引导到两个 PD,其中一个 PD 可用于监控 LED 产生的光量,以提供用于驱动 LED 的线性反馈。第二个 PD 用于实际将信号跨隔离屏障传输到输出。参考文献 3 提供了几个包含 OC 的电路示例。但是,所有这些示例都需要在 OC 的输出侧使用运算放大器,因此也需要潜在的分离(隔离)电源。
光耦合器通常用于为数字数据流提供电气隔离。在这些应用中,它们在“饱和模式”下运行,在这种模式下,LED 的驱动力足以使 PD 在开启时完全饱和,而在关闭时几乎没有电流,从而产生干净的数字脉冲序列。然而,在此应用中,OC 在其线性范围内运行,有时称为光伏模式,其中 PD 产生与来自 LED 的光成正比的信号。我们的 DI 使用 OC 的光伏模式来隔离信号发生器的模拟测试信号。图 2显示了一个具有线性 OC 的简单电路,其中 PD 用于光伏模式,类似于太阳能电池。

图 2使用线性光耦合器的简单电路。
通过 PD1 和 PD2 的电流被负载电阻 R3 和 P1 转换为电压。只要两个电压(U PD1和 U out)都保持在 PD 的线性范围内(在我们的例子中小于 50mV),它们的幅度将与 LED 产生的光量成正比。运算放大器 U1 将信号U PD1与输入信号U IN 进行比较,并驱动 LED 使其相等。微调器 P1 用于调节电路的增益(U OUT / U IN),电容器 C2 防止振荡。
输出U OUT(我们的测试信号源)来自第二个光电二极管PD2,与地隔离;其内阻由 R3 决定。光伏模式通常不与线性 OC 一起使用,因为可用的输出电压范围仅限于几个 mV。对于这种应用,光伏模式是首选,因为它不需要在 OC 的输出端提供任何电源,而且所需的输出信号无论如何都很小。
特殊要求的隔离变化
图 2 中的电路只能输出正电压 U OUT(因为通过 LED 和两个 PD 的电流只能在一个方向上流动)。这个问题可以通过在输入信号U IN 上增加一个小的正偏移来解决,大多数信号发生器提供偏移调整。然而,这也会向输出信号 U OUT添加直流偏置。如果可以容忍直流偏置输出,或者通过添加具有合适转角频率的 RC 高通滤波器来抑制不需要的直流输出并接受修改后的频率响应,那么图 2 中的电路就足够了。
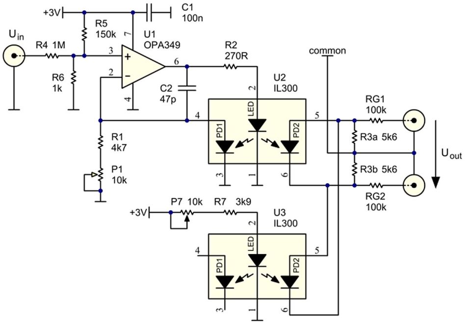
如果驱动器的输出信号需要没有直流偏置,并且其频率响应必须一直下降到 0 Hz,则应从输出中减去直流偏置。在这种情况下,可以使用第二块电池和微调电位器来解决问题。然而,图 3 中显示了一种不需要第二块电池的更简单的解决方案。该电路增加了第二个直流驱动的OC(U3),其输出PD与OC U2的输出PD反并联。通过 OC U3 的直流电流通过 P7 设置以补偿 OC U2 的偏置电流。

图 3光隔离差分驱动器的完整原理图。
该设计还包含一个低功耗运算放大器 (OPA349),主要是因为它的输入共模范围超出电源轨 200 mV,并且它只需要很少的功率。因此,电路的总电流消耗约为 1 mA。由于原型由两节 AAA 电池供电,因此它的使用寿命应该接近 1000 小时。
需要注意的是,输入信号的最大范围和电路的功耗在很大程度上取决于偏置电平。偏置通过电阻分压器 R5/R6 固定为 20 mV,从而将通过 OC U2 中 LED 的偏置电流设置为大约 500 mA。应为 U3 中的 OC 设置类似的 LED 电流。在原始电路的这种变体中,由于电阻分压器由 R4 至 R6 组成,因此输入信号不需要从地偏移。
此电路的最大可接受输入电压 (U in ) 约为 ±5 V。超出此输出,信号会失真,部分原因是 20 mV 的低偏置,部分原因是光伏模式边缘的非线性OC U2 中 PD 的范围。对于 1 V pp输入信号,可以预期 1 mV pp输出信号和低于 -40 dB 的谐波。频率响应从 0 Hz 扩展到大约 10 kHz (-3dB)。
设置和调整
组装好的电路如下图4所示。

图 4完成的电路。请注意,微调器 P1 被省略,因为在这种情况下,没有必要校准电路的增益。
电路的调整从向 U IN施加大约 500 Hz 和 4 V pp的正弦信号开始,并使用示波器观察输入和输出 (U OUT ) 信号。注意:必须使用 10:1 探头(至少)。然后调整微调器 P1 以在两条轨迹上获得 1000:1 的幅度比。最后,应调整微调器 P7 以使 U OUT处的平均输出信号为零。
免责声明:本文为转载文章,转载此文目的在于传递更多信息,版权归原作者所有。本文所用视频、图片、文字如涉及作品版权问题,请电话或者邮箱editor@52solution.com联系小编进行侵删。
推荐阅读:
消费电子赛道洗牌步入“深水区” 企业如何拿到未来市场的入场券?
如何在不破坏背板数据转换的情况下把I/O卡插入带电的背板上呢?





