桃花源qm花论坛(品茶),凤楼阁论坛官网入口网址,一品楼品凤楼论坛最新动态,风楼阁全国信息2024登录入口

你的位置:首页 > 电源管理 > 正文

奔驰E级USB充电??椴鸾獗ǜ?/h2>

发布时间:2021-10-21 来源:朱玉龙 责任编辑:wenwei

【导读】首先谈一下我的感受,大家都用手机,但不一定知道目前国内车厂出现了一台神奇的设计,12个USB充电口,像装修房子一样。而其实汽车电源的设计具有特殊性,想要把单个USB的充电器做好,单就保护还有电压移植的工作就已经很不容易, 12个谈何简单。

 

奔驰E级USB充电??椴鸾獗ǜ? width=

 

USB口涉及到要转化成低电压,各种手机的握手识别,还要保护手机的接口,这个是需要仔细考虑的,USB电压可能会导致整个后端的电压输出不稳定超出电池的限制。

 

奔驰E级USB充电??椴鸾獗ǜ? width=

 

电瓶的的电压范围是8V-16V,蓄电池的电流很大,而且负载随时可能会断开,12V电源总线上就会产生超过电源电压几倍的冲击电压,蓄电池误接和蓄电池双倍电压跳跃激活(24V)操作这样大操作也会造成充电器输入电压超出标称值。

 

这些电源转换器的瞬态抑制能力存在很大的差异。集成电路的OVP器件可以解决过压问题,但是没有浪涌防护的功能,而TVS管可以做浪涌防护,但是却无法长时间过压。最理想的情况是结合起来用,但是成本和体积都会比较高。

 

很巧的是,这次刚好拿到了奔驰的USB充电???,就想拆来和大家分享下。这个模块是奔驰新E级车上的, 新E级给人最大的印象就是跨时代科技感,比如双12.3寸一体式全液晶仪表和中控大屏,包含84颗发光颗粒的几何多光束LED大灯。

 

奔驰E级USB充电模块拆解报告

 

而除了这些传统的科技配置外,相信这个级别的消费主力也同样关注座舱内的设计。新E级前排提供了支持Qi标准的无线充电表面,而后排则配置了我手上这个比较特别的USB充电盒。我查了一下,只有E300L以上车型有配备。

 

我们来看看到底特别在哪里,马上拆解。

 

外观

 

奔驰E级USB充电模块拆解报告

 

整个??橥饪鞘茿BS塑料,外部是磨砂质感,中间是??椴灏伟磁ィ奖隳?榈陌沧?。而比较别致的地方,就是该??榫哂幸桓鯱SB type C口和一个USB type A口。在目前的量产汽车上,USB A口是相当常见,但Type C口就比较少见了,奔驰E级走在了主流车厂前列。

 

奔驰E级USB充电模块拆解报告

 

背面的输入接口拥有三个输入端口。

 

奔驰E级USB充电??椴鸾獗ǜ? width=

 

整个??槌市ㄐ?,斜插入的设计让模块厚度可以做的比较薄,厂商是花了心思的。

 

奔驰E级USB充电??椴鸾獗ǜ? width=

 

再来看一下规格标称,真是相当高的配置了。

 

•     输入电压 9 ~ 16V

•     输出 4.75 ~ 5.25V

•     最大电流支持到 3A

 

内部

 

奔驰E级USB充电??椴鸾獗ǜ? width=

 

拧掉背面两颗螺丝,可以看到??槟诓拷峁埂=峁贡旧聿桓丛?, PCB板大概只占到1/3的面积,很大的空间都是没有利用的。由于机械结构和设计厚度的限制,显然奔驰选择了集成度很高的方案。

 

奔驰E级USB充电??椴鸾獗ǜ? width=

 

PCB板用了4层板的板材,表面有露铜散热工艺,贴片工艺精良。

 

奔驰E级USB充电??椴鸾獗ǜ? width=

 

PCB板子通过五个塑料点固定,用刀切掉了固定点,取下PCB板。

 

奔驰E级USB充电模块拆解报告

 

背面器件不多,主要包含了输入滤波和防反的电路。重要电路用金属罩屏蔽了,应该是考虑EMC兼容要满足奔驰的要求。

 

奔驰E级USB充电??椴鸾獗ǜ? width=

 

取下金属盖,可以看到电感,电容和主芯片。

 

奔驰E级USB充电??椴鸾獗ǜ? width=

 

金属罩是焊接在PCB上,只能通过暴力拆解。拆开可以看到主芯片和电感,看起来电路还是非常简洁的。

 

奔驰E级USB充电??椴鸾獗ǜ? width=

 

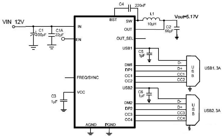
主芯片是来自美国MPS的汽车级芯片MPQ 448x。

 

奔驰E级USB充电??椴鸾獗ǜ? width=

 

测试

 

奔驰E级USB充电??椴鸾獗ǜ? width=

 

充电测试,Type A端口:支持苹果2.4A,三星2A和DCP 1.5A,不支持市面的高压快充协议。

 

奔驰E级USB充电??椴鸾獗ǜ? width=

 

用电量20%的iPhone 7 Plus实际测试,输出5.1V, 电流1.97A,功率达10W。

 

Type C 端口电压4.76V,电流3A,功率达14.3W,实测确实是3A的输出能力。

 

奔驰E级USB充电??椴鸾獗ǜ? width=

 

同时测试Type A和Type C,分别都能输出2.4A和3A,输出能力大。

 

奔驰E级USB充电??椴鸾獗ǜ? width=

 

总功率为Type C 14.3W加Type A 12.3W,26.6W由一颗芯片输出,功率密度非常惊人。

 

小结

 

我觉得豪车,比如BMW、奔驰、奥迪这几家的工程师还是挺严谨的,也为细节付出了很多的成本,有时候一分钱一分货,是用在你不知道的地方。从这次拆解的原车USB充电??槔纯?,集成度高、方案简洁,设计上考虑了主流的Type A接口,也采用了Type C接口,双口输出能力值得赞赏。国内神车布置12个充电口,总不至于这么设计吧,弄个消费级别的埋在里面,理念不同,结果自然也不同。

 

奔驰E级USB充电??椴鸾獗ǜ? width=

 

了解更多 MPS USB 充电电源产品,请访问 汽车--USB 充电端口。

 

 

免责声明:本文为转载文章,转载此文目的在于传递更多信息,版权归原作者所有。本文所用视频、图片、文字如涉及作品版权问题,请联系小编进行处理。

 

推荐阅读:

 

为什么高速信号ESD设置要flow-through

原边与副边调节

Digi-Key开售来自Renesas和Dialog的五种新型强大产品组合

符合IEPE标准的CbM机器学习赋能平台

带eMotion智能电机控制和备用电池的MPS开源急救呼吸机

特别推荐
技术文章更多>>
技术白皮书下载更多>>
热门搜索

关闭

?

关闭